- 易迪拓培训,专注于微波、射频、天线设计工程师的培养
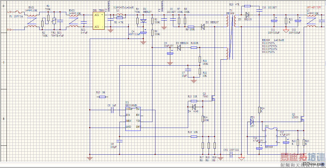
BP3319M 隔离式原边反馈单级有源PFC LED驱动
录入:edatop.com 点击:
BP3319M 隔离式原边反馈单级有源PFC LED驱动 
| 特点: QQ 2892715427 单级、带有源功率因数校正的高精 度 原 边 反 馈 LED 恒 流 控 制 芯片 , 适 用 于 85Vac-265Vac 全范围输入电压的反激式隔离或升 降压型非隔离 LED 恒流电源。 BP3319M 集成有源功 率因数校正电路,可以实现很高的功率因数和很低 的总谐波失真。 由于工作在电感电流临界连续模式, 功率 MOS 管处于零电流开通状态,开关损耗得以减 小,同时变压器的利用率也较高。 包 括 LED 开路保护、LED 短路保护、芯片供电过压保 护、欠压保护、 电流采样电阻开路保护和逐周期限 流等。所有的保护都具有自动重启功能
|
射频工程师养成培训教程套装,助您快速成为一名优秀射频工程师...
天线设计工程师培训课程套装,资深专家授课,让天线设计不再难...
上一篇:应用于BMS中的电源模块
下一篇:通俗话讲原理(
一)
:三极管——用电控制的开关
射频和天线工程师培训课程详情>>








