- 易迪拓培训,专注于微波、射频、天线设计工程师的培养
安森美半导体实现高通快速充电QC 3.0的方案优化能效
录入:edatop.com 点击:
来源:安森美半导体
如今,智能手机、平板电脑等便携式设备随着用户的所需而不断增大屏幕和增多功能,耗电量明显增加,如何延长电池续航时间成为工程师需要解决的重要问题。同時,用户需要快速充电,使电源适配器所需的功率也增加,高通快速充电技术是应此需求而生。
高通快速充电技术概览
采用传统的5 V输入电压充电,由于输出大电流和线性阻抗产生的压降限制电池充电IC输入对输出电压余量,且产生更多热量和能效损失导致手机系统显著发热,而减小输出电流则需要更长的充电时间。高通快速充电技术突破传统5 V充电的限制,减少线路损耗,为电池充电IC提供充足的余量,改善热性能,实现更高转换能效,大大缩短充电时间。例如,若电缆电阻300 mΩ,便携式设备中总电阻300 mΩ,采用传统的5 V电压充电,根据USB电池充电规范1.2版(USB BC 1.2),Micro USB电缆的最大电流限制在1.8 A,输入功率为9 W,功耗为(1.8)2 x(0.3 + 0.3)=1.94 W,能效损失达到22%;若采用高通快速充电,将输入电压提高至9 V,在相同输入功率9 W的情况下,输入电流为1 A,此时功耗仅为12 x (0.3 + 0.3) = 0.6 W,能效损失仅为5 V/1.8 A的1/3,减小发热量,且实现更快充电。
高通快速充电现已升级至QC 3.0,比上一代QC 2.0更进一步提升充电效率和加快充电速度。QC 2.0提供5V、9V、12V和20V四档充电电压,QC 3.0则以200 mV为步幅,提供从3.6 V到20 V电压的灵活选择。采用高通 QC 3.0时,便携式设备通过USB接口的D+和D-信号提交电压选择请求,在同一时间可能有不规律的USB数据通信。关于QC3.0支持的总线电压(VBUS) 范围,A级为3.6 V至12 V,B级为3.6 V至20 V。QC 3.0在分立模式下等同于QC 2.0,以0 V、0.6 v、3.3 V三级逻辑通过静态D+/D- 值选择VBUS;在连续模式下,新的QC 3.0以200 mV小步幅增加或降低VBUS,让便携式设备选择最适合的电压达到理想充电效率,更具灵活性,其最大负载电流限制为3 A,最高功率可达60 W。
QC 3.0兼容于先前的QC版本,并可支持最新的USB Type-C接口,其工作原理是:在电源适配器里的次级端需要一个IC经由USB电缆来连接高通IC,USB D+和D-用于发送来自便携式设备的信息到适配器,次级端控制器处理所需的输出电压,解码D+和D-信号信息,请求初级端AC-DC控制器通过光耦来调节所需的输出电压,从而减小损耗,提高充电效率。

图1:QC 3.0的工作原理图
安森美半导体实现高通QC 3.0的完整方案
安森美半导体致力于推动高能效创新,是全球电源方案的领袖,为配合新一代快速充电技术,公司推出符合新的高通QC 3.0的AC-DC适配器方案,支持更小尺寸的适配器,具有能效高、空载待机能耗低等优势,支持高通QC 3.0高压专用充电端口(HVDCP)A级和B级规格,和向后兼容旧的QC 2.0协议,并符合UL认证和欧盟能效标准(CoC V5 Tier-2)要求,提供领先业界的高能效。该方案集成NCP4371次级端充电控制器、NCP4308同步整流(SR)控制器和NCP1361/6初级端稳流准谐振(QR) PWM控制器。
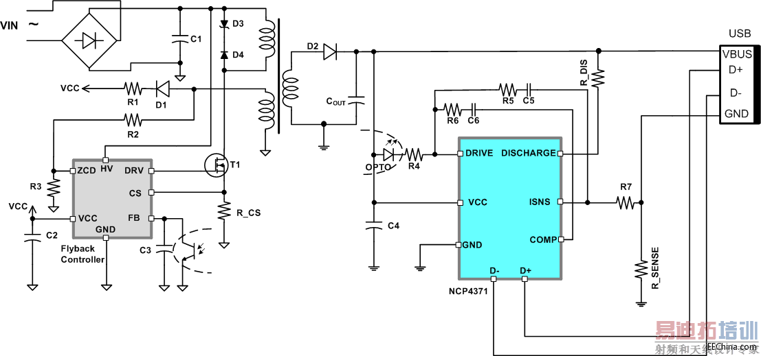
其中,NCP4371次级端QC3.0充电控制器支持充电器USB VBUS根据手机或便携式设备的需求而变化,为优化电池充电时间,USB VBUS可在3.6 V-20 V以分立步幅配置,兼容USB BC 1.2,提供+/-3%的恒压和恒流调节,内置可配置的功率限制功能,具备内部或外部放电功能选择,软短路限流降至VBUS = 2.2 V,外部元件少,无需次级端并联稳压器如TL431,就能实现一个充电器设计,节省了成本和所需空间。

图2:NCP4371应用原理图
需要注意的是,NCP4371支援恒定功率和恒定电流模式。一般而言,USB Type-A的最大电流为1.5 A至2.0 A, Type-C的最大电流为3.0 A或5.0 A。在恒定功率模式下,如果降低输出电压,必然导致输出电流增加,进而产生更多损耗,因而我们必须限制恒定功率模式下的最大电流。NCP4371功率选择A针对采用QC 3.0 A级的小功率应用,并定义了5条电流限制曲线,功率选择B适用于QC 3.0 A级和B级的大功率应用,并定义了8条电流限制曲线,这样最大输出电流可被限制到期望值,功率选择C则无功率限制。在具体设计中,需根据实际需要,选择NCP4371的不同版本:首先选择所需的功率限制,然后从“RSENSE vs. POUT 图”中选择电流检测电阻值,最后使用电流限制选型图选择电流限制器件代码。

图3:RSENSE vs. POUT 图及电流限制选型图
NCP1361是针对混合架构(PSR=CC; TL+Opto=CV)配置的初级端稳压和稳流器。它工作在准谐振峰值电流模式,采用频率钳位控制(80 kHz或110),轻载模式下提供固定峰值电流和深度频率反走,采用初级端稳流,而无需次级反馈回路,减少外部元件,节省占板空间,启动时间少,实现高平均能效和低待机能耗。准谐振模式的优势在于,谷底锁定防止带噪声的谷跳,而谷底开关提升能效。

图4:NCP1361典型应用电路
NCP4308同步整流控制器则作为实现高功率密度的一个选择,具有高灌电流和驱动电流(8 A 灌电流 / 4 A 驱动电流),通过减少交叉导通提升正常模式能效,无需辅助电源绕组,提供宽电源电压范围,电流检测引脚高达100 V,具备超快关断触发、可调节的最小导通/关断时间、自适应门极驱动、精密的真正的零电流检测(ZCD)、低启动电流和低待机电流,带轻载和空载模式,用于10-30 W充电器。
能效测试
在安森美半导体的QC 3.0快速充电器评估板端,通过USB连接器测得该方案在5 V输出时的待机能耗低于75 mW,在5 V、9 V、12 V输出时的能效最高可接近90%,纹波和噪声小于80 mV,电压和电流调节精度达到+/-5%,启动时间小于1.5 秒,并且提供极佳的共模噪声抑制、抗电磁辐射(EMI)传导干扰和辐射干扰。
总结
快充技术有效地解决了智能手机和平板电脑等便携式设备在续航时间方面的瓶颈问题,正迅速获得便携式厂商的认可和消费市场的极大关注。安森美半导体实现高通QC 3.0的方案提供从3.6 V至20 V更灵活的电压选择,优化充电时间,可理想地实现平滑的电压转换,在各种负载条件下都提供高能效,还有助于节省成本和所需空间,并向后兼容QC 2.0协议,同时符合UL认证和CoC V5 Tier-2等欧盟能效标准要求。
如今,智能手机、平板电脑等便携式设备随着用户的所需而不断增大屏幕和增多功能,耗电量明显增加,如何延长电池续航时间成为工程师需要解决的重要问题。同時,用户需要快速充电,使电源适配器所需的功率也增加,高通快速充电技术是应此需求而生。
高通快速充电技术概览
采用传统的5 V输入电压充电,由于输出大电流和线性阻抗产生的压降限制电池充电IC输入对输出电压余量,且产生更多热量和能效损失导致手机系统显著发热,而减小输出电流则需要更长的充电时间。高通快速充电技术突破传统5 V充电的限制,减少线路损耗,为电池充电IC提供充足的余量,改善热性能,实现更高转换能效,大大缩短充电时间。例如,若电缆电阻300 mΩ,便携式设备中总电阻300 mΩ,采用传统的5 V电压充电,根据USB电池充电规范1.2版(USB BC 1.2),Micro USB电缆的最大电流限制在1.8 A,输入功率为9 W,功耗为(1.8)2 x(0.3 + 0.3)=1.94 W,能效损失达到22%;若采用高通快速充电,将输入电压提高至9 V,在相同输入功率9 W的情况下,输入电流为1 A,此时功耗仅为12 x (0.3 + 0.3) = 0.6 W,能效损失仅为5 V/1.8 A的1/3,减小发热量,且实现更快充电。
高通快速充电现已升级至QC 3.0,比上一代QC 2.0更进一步提升充电效率和加快充电速度。QC 2.0提供5V、9V、12V和20V四档充电电压,QC 3.0则以200 mV为步幅,提供从3.6 V到20 V电压的灵活选择。采用高通 QC 3.0时,便携式设备通过USB接口的D+和D-信号提交电压选择请求,在同一时间可能有不规律的USB数据通信。关于QC3.0支持的总线电压(VBUS) 范围,A级为3.6 V至12 V,B级为3.6 V至20 V。QC 3.0在分立模式下等同于QC 2.0,以0 V、0.6 v、3.3 V三级逻辑通过静态D+/D- 值选择VBUS;在连续模式下,新的QC 3.0以200 mV小步幅增加或降低VBUS,让便携式设备选择最适合的电压达到理想充电效率,更具灵活性,其最大负载电流限制为3 A,最高功率可达60 W。
QC 3.0兼容于先前的QC版本,并可支持最新的USB Type-C接口,其工作原理是:在电源适配器里的次级端需要一个IC经由USB电缆来连接高通IC,USB D+和D-用于发送来自便携式设备的信息到适配器,次级端控制器处理所需的输出电压,解码D+和D-信号信息,请求初级端AC-DC控制器通过光耦来调节所需的输出电压,从而减小损耗,提高充电效率。

图1:QC 3.0的工作原理图
安森美半导体实现高通QC 3.0的完整方案
安森美半导体致力于推动高能效创新,是全球电源方案的领袖,为配合新一代快速充电技术,公司推出符合新的高通QC 3.0的AC-DC适配器方案,支持更小尺寸的适配器,具有能效高、空载待机能耗低等优势,支持高通QC 3.0高压专用充电端口(HVDCP)A级和B级规格,和向后兼容旧的QC 2.0协议,并符合UL认证和欧盟能效标准(CoC V5 Tier-2)要求,提供领先业界的高能效。该方案集成NCP4371次级端充电控制器、NCP4308同步整流(SR)控制器和NCP1361/6初级端稳流准谐振(QR) PWM控制器。
其中,NCP4371次级端QC3.0充电控制器支持充电器USB VBUS根据手机或便携式设备的需求而变化,为优化电池充电时间,USB VBUS可在3.6 V-20 V以分立步幅配置,兼容USB BC 1.2,提供+/-3%的恒压和恒流调节,内置可配置的功率限制功能,具备内部或外部放电功能选择,软短路限流降至VBUS = 2.2 V,外部元件少,无需次级端并联稳压器如TL431,就能实现一个充电器设计,节省了成本和所需空间。

图2:NCP4371应用原理图
需要注意的是,NCP4371支援恒定功率和恒定电流模式。一般而言,USB Type-A的最大电流为1.5 A至2.0 A, Type-C的最大电流为3.0 A或5.0 A。在恒定功率模式下,如果降低输出电压,必然导致输出电流增加,进而产生更多损耗,因而我们必须限制恒定功率模式下的最大电流。NCP4371功率选择A针对采用QC 3.0 A级的小功率应用,并定义了5条电流限制曲线,功率选择B适用于QC 3.0 A级和B级的大功率应用,并定义了8条电流限制曲线,这样最大输出电流可被限制到期望值,功率选择C则无功率限制。在具体设计中,需根据实际需要,选择NCP4371的不同版本:首先选择所需的功率限制,然后从“RSENSE vs. POUT 图”中选择电流检测电阻值,最后使用电流限制选型图选择电流限制器件代码。

图3:RSENSE vs. POUT 图及电流限制选型图
NCP1361是针对混合架构(PSR=CC; TL+Opto=CV)配置的初级端稳压和稳流器。它工作在准谐振峰值电流模式,采用频率钳位控制(80 kHz或110),轻载模式下提供固定峰值电流和深度频率反走,采用初级端稳流,而无需次级反馈回路,减少外部元件,节省占板空间,启动时间少,实现高平均能效和低待机能耗。准谐振模式的优势在于,谷底锁定防止带噪声的谷跳,而谷底开关提升能效。

图4:NCP1361典型应用电路
NCP4308同步整流控制器则作为实现高功率密度的一个选择,具有高灌电流和驱动电流(8 A 灌电流 / 4 A 驱动电流),通过减少交叉导通提升正常模式能效,无需辅助电源绕组,提供宽电源电压范围,电流检测引脚高达100 V,具备超快关断触发、可调节的最小导通/关断时间、自适应门极驱动、精密的真正的零电流检测(ZCD)、低启动电流和低待机电流,带轻载和空载模式,用于10-30 W充电器。
能效测试
在安森美半导体的QC 3.0快速充电器评估板端,通过USB连接器测得该方案在5 V输出时的待机能耗低于75 mW,在5 V、9 V、12 V输出时的能效最高可接近90%,纹波和噪声小于80 mV,电压和电流调节精度达到+/-5%,启动时间小于1.5 秒,并且提供极佳的共模噪声抑制、抗电磁辐射(EMI)传导干扰和辐射干扰。
总结
快充技术有效地解决了智能手机和平板电脑等便携式设备在续航时间方面的瓶颈问题,正迅速获得便携式厂商的认可和消费市场的极大关注。安森美半导体实现高通QC 3.0的方案提供从3.6 V至20 V更灵活的电压选择,优化充电时间,可理想地实现平滑的电压转换,在各种负载条件下都提供高能效,还有助于节省成本和所需空间,并向后兼容QC 2.0协议,同时符合UL认证和CoC V5 Tier-2等欧盟能效标准要求。
射频工程师养成培训教程套装,助您快速成为一名优秀射频工程师...
射频和天线工程师培训课程详情>>

