- 易迪拓培训,专注于微波、射频、天线设计工程师的培养
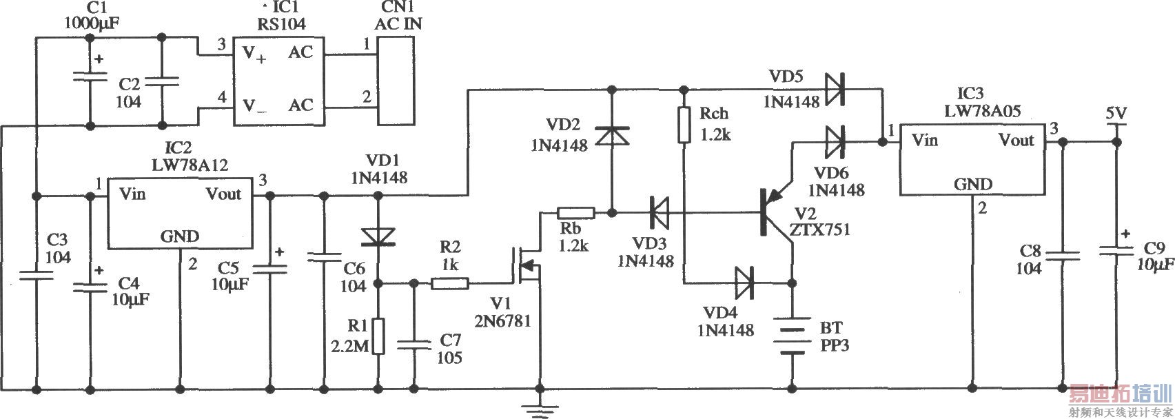
由LW78A12组成的内含稳定的瞬时备用的5V电源的应用电路
录入:edatop.com 点击:

如图所示的电路是采用两片LW78A××和一些其他元器件组成的内含稳定的瞬时备用的5 V电源的应用电路。该电路可以在电源渐渐消失的情况下保护微处理器系统,以省去昂贵的不问断电源(UPS)。以一个小型的9 V镍镉电池为基础设计的电路,在出现主电源掉电几秒钟的情况下,继续提供一个稳定的5 V输出。采用图示的元件,负载电流可达到500 mA。当主导电源正常供电时,VD5正向偏置,从而稳定的电源驱动5 V稳压器并使电路得到保护。场效应管V1由VD1箝位,它的漏极电流则由直流电源经Rb和VD2供给。二极管VD3因是反向偏置,故V2不工作,将电池和VD6分离。Rch和VD4以大约1.2 mA的电流对电池进行点滴充电。
射频工程师养成培训教程套装,助您快速成为一名优秀射频工程师...
天线设计工程师培训课程套装,资深专家授课,让天线设计不再难...
上一篇:由W78×××构成的提高输出电压稳定度的应用电路
下一篇:由W117/W217/W317构成的输出电压0~30V连续可调的应用电路
射频和天线工程师培训课程详情>>

