- 易迪拓培训,专注于微波、射频、天线设计工程师的培养
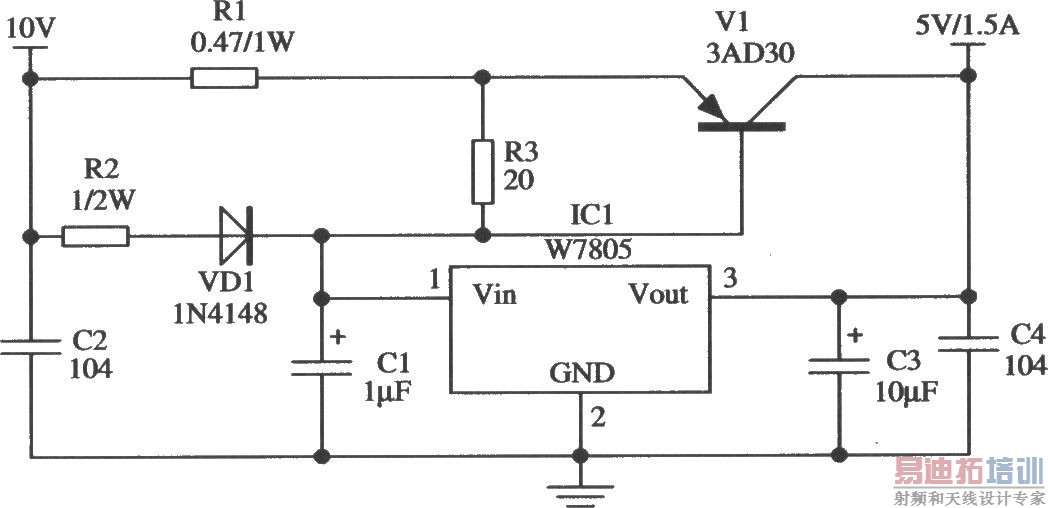
构成TTL电路供电电源的应用电路(W7805)
录入:edatop.com 点击:

如图所示的是由W7805正集成稳压器和功率三极管组成的为TTL逻辑电路供电的应用电路。其输出电压为5 V,输出电流为1.5 A。在图示电路中调节电阻R3,使功率三极管的基极一发射极电压等于二极管的正向压降,这样,分流电阻Rl和R2上的压降相等。通过Rl的电流是通过R2电流的四倍,因为它们的阻值分别为0.25 Ω和1 Ω。当功率三极管的β值为适当大小时,它的发射极电流近似等于集电极电流,因此通过R2的电流近似等于流入稳压单元W7805的电流,而且通过功率三极管的电流也被限制在安全值以下。图中流过稳压器的电流为0.3 A,流过功率三极管的电流为l.2 A,因此功率管的散热片应足够大。此外,二极管和功率三极管应置于同一散热片上,使它们的温度相等,因为电流分配比与温度的变化是有关的。
射频工程师养成培训教程套装,助您快速成为一名优秀射频工程师...
天线设计工程师培训课程套装,资深专家授课,让天线设计不再难...
上一篇:CW34063构成的降压型的典型应用电路
下一篇:可充电手电筒电路
射频和天线工程师培训课程详情>>

