- 易迪拓培训,专注于微波、射频、天线设计工程师的培养
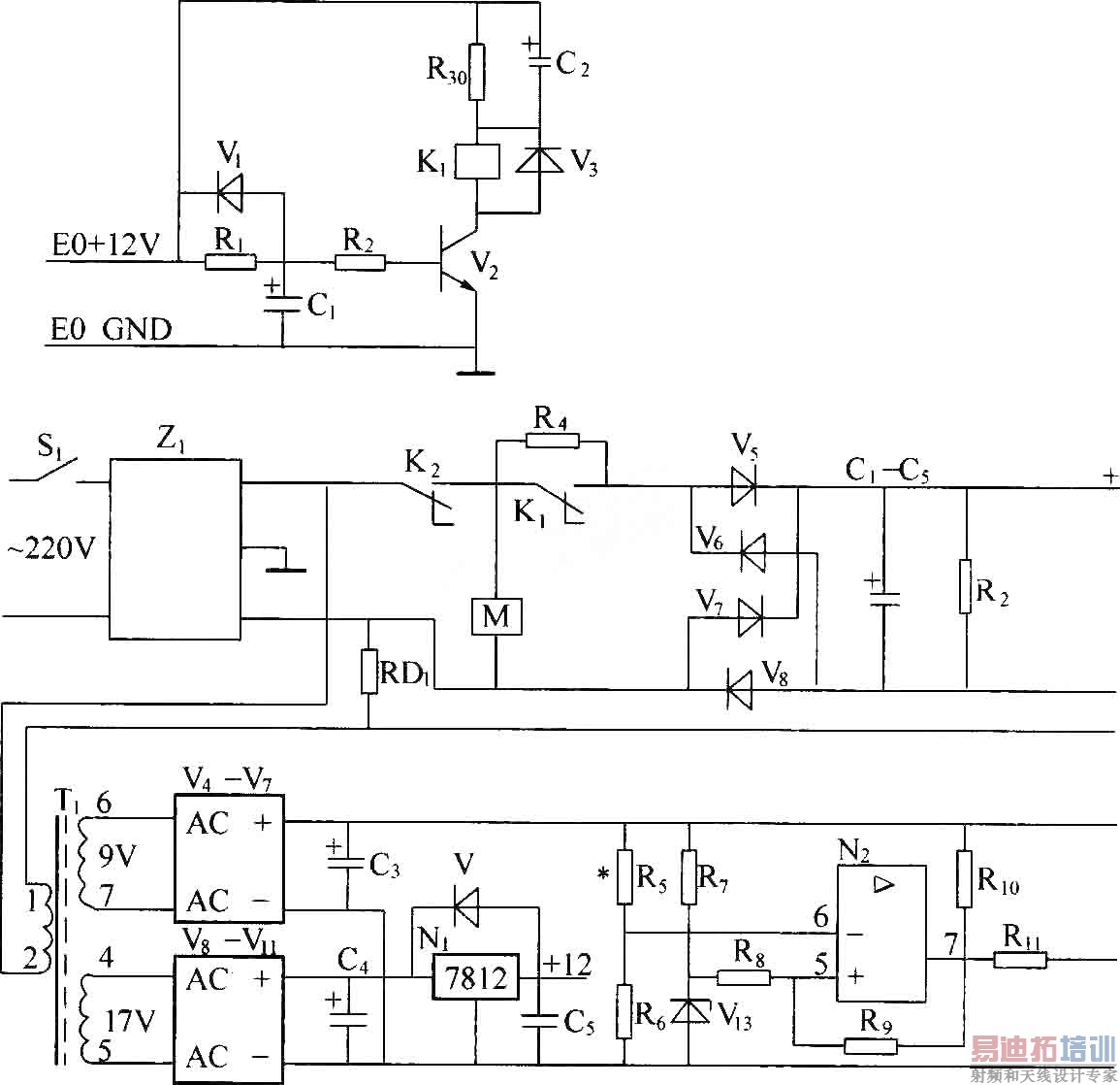
DZW75-48/50(50II)输入电路
录入:edatop.com 点击:
(1)220V(50Hz)的交流电压经Z1线路滤波器滤波后送到交流过压、欠压保护继电器K2的接点,正常工作时K2接点应向上闭合,将交流220V电压接到交流限流电阻R4(开机后延迟一段时间R4被K1接点短接),送往工频桥式整流器整流,经并接的电容器组平滑滤波后获得约直流300V的电压输出,完成工频AC/DC转换。R2为泄放电阻。 (2)Z1线路滤波器用于抑制和吸收电网上可能有的强脉冲对整流器的干扰,提高整流器的可靠性。同时线路滤波器良好的共模和差模插入损耗,能有效地抑制高频开关变换器产生的反向输出的高频干扰信号,将整流器与电网隔离,避免相互干扰。 (3)交流过压、欠压保护电路,经线路滤波器滤波后的交流220V电压送到降压变压器。 (4)交流限流延时电路,交流电压在正常工作范围内可以接入机内,交流电源接入后在辅助电源建立的时间,以及辅助电源建立后经一段时间延时,才使交流限流电阻短接,这段时间称为交流限流延时,它是由交流限流延时电路来完成。


射频工程师养成培训教程套装,助您快速成为一名优秀射频工程师...
射频和天线工程师培训课程详情>>

