- 易迪拓培训,专注于微波、射频、天线设计工程师的培养
基于XC164CM的新型快速无损智能充电器设计
当前的快速充电器不能遵循蓄电池自身的特性进行快速充电,致使析气多,温升大,缩短电池的使用寿命。针对上述问题,创新性地提出应用ANFIS对电池的可接受电流进行预测,保证电池在最佳充电速率下快速无损充电。详细介绍以单片机XC164CM为核心,完成新型快速无损智能充电器的设计,具有电流检测和控制等功能。样机测试表明,充电过程中析气少,温升低,充电效率高,解决了充电速率与电池寿命之间的矛盾。
根据马斯定理,对电池进行快速无损充电,充电电流应等于或接近于当前电池所能接受的电流大小,以保证析气率最低,减少快速充电过程中对电池的损害。近来,先进的智能控制技术被引入到快速充电技术中,用于停充电控制或充电模式选择,提高控制精度和充电效率;但没有考虑电池自身的充电特性,缺乏自适应能力,不能跟踪电池充电特性的改变而动态调节充电电流,导致充电电流大于电池能接受的电流,致使温升过高对电池造成损害。为此,需要设计一种新型的智能充电器,能对电池进行安全、无损、快速充电。
深入研究快速充电理论,从镍镉电池特性出发,创新性地提出引入自适应模糊神经网络(ANFIS)对电池在不同荷电状态下的可接受电流进行预测,从而调整实际充电电流;同时,充电中加入负脉冲去极化。在此基础上,采用英飞凌公司的单片机XC164CM及外围接口电路提出一种新型的快速无损智能充电器的设计方案。
镍镉电池充电过程特性研究
单节镍镉电池的充电曲线如图1所示。整个充电过程大致可分为4个阶段。

图1镍镉电池充电特性曲线
当电池的端电压低于1.2 V达到A点时,应立即停止放电,放电过深将导致温升大。在充电过程中,主要的充电阶段是A-B段,整个电池70%以上的能量都在这个阶段充入,电压上升速率慢。同时,在A-B段电化学反应以一定的速率氧气,氧气又以同样的速率与氢气复合,所以,电池内部的温升和气体压力都较低。这段时间适宜采用大电流快速充电,但其充电电流必须小于电池的可接受电流,否则将产生大量析气,降低充电效率,温升过高,致使损害电池。而在B-C段电池的端电压上升很快,这时电池内阻抗增加,适宜减小充电电流。在C-D段则进入停充阶段,注意及时进行停充检测并阶段进行,在O-A阶段采用小电流预充电;当达到A点时,进入快速充电阶段,这里采用大电流脉冲智能充电;在B-C段小电流补充充电,最后到C-D段停充检测。
快速无损充电策略
文献中提到蓄电池可以简单的看作一个超大阻容器,电池的充电过程就可以看作一个RC电路的充电过程,其时间常数τ表征了充电的快慢,也就相当于马斯曲线中的衰减比α,则有τ=1/α。充电中电池的可接受电流的大小只与初始电流I0有关,当t=3τ后,电池的可接受充电电流约为I0/20;当充电到t=5τ时,其时电池的可接受电流已经很小。
由此,提出利用自适应模糊神经网络ANFIS预测电池的可接受电流。在电池的快速充电过程中,根据电池的荷电状态预测其可接受电流,保证充电电流符合马斯的最佳充电曲线,析气率低,对电池无损害。ANFIS预测电池的可接受电流基本思想是:在充电过程中,动态检测电池的状态参数作为ANFIS预测模型的输入,通过模糊推理得出当前的可接受电流ick,当预测值ick与期望值icp的误差不满足要求时,自适应模糊控制器产生控制响应,通过神经网络的自学习能力,自适应地修正隐含层的输出结果,更新各层之间的连接权值,优化模糊参数,重新计算输出结果,直至误差满足要求才输出预测结果,从而改变当前的充电电流,使实际的充电电始终逼近或等于可接受电流。同时,引入负脉冲充电消除极化效应。
硬件设计
系统硬件电路主要包括电源电路、充电/放电电路、电流检测和保护控制电路的三部分。
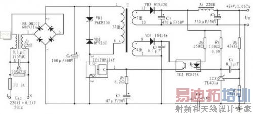
1、电源电路
为了缩小体积,提高系统的功率密度,选用PowerIntegrations公司生产的TOPSwitch-Ⅱ系列TOP224Y设计电源电路。该系列开关电源芯片是将PWM控制电路、保护电路和功率开关集成到同一芯片上,具有集成度高、工作效率高和外围电路设计简单的特点,非常方便于150 W以下的反激型开关电源设计。电源电路如图2所示。

图2 24V/40W电源电路
设计的性能指标如下:
1)输入电压:Uac=220(1±20%)V;2)输入电压频率:f=50(1±5%)Hz;3)输出电压/最大输出功率:24 V/40 W;4)开关电源效率:η≥80%.
交流输入电压Uac经过压敏电阻R1滤除交流电压中的尖峰脉冲后,经电磁干扰(EMI)滤波器(C1,L1)滤除差模和共模干扰。之后经过BR全波整流及C2滤波后产生直流高压,给高频变压器的初级绕组供电。P6KE200(瞬态电压抑制器)和BYV26C(超快恢复二极管)构成钳位电路,用于吸收在TOP224Y关断时由高频漏感产生的尖峰电压,并能衰减振铃电压,对漏极起到保护作用。次级电路经过VD3、C3、L2和C4整流滤波输出24 V的电压U0.由TL431A构成的外部误差放大器实现U0的动态稳压,当输出电压发生波动,经R4、R5分压后得到取样电压,就与TL431A内的基准电压(2.5 V)进行比较产生一个外部控制信号,再通过线性光耦合器PC817A改变TOP224Y控制电流,进而调节占空比使U0趋于稳定。C7滤除加在控制端的尖峰电压,还与R2、R5一起对控制回路进行补偿。R3为最小输出负载,用于提高轻载时的电压稳定度。
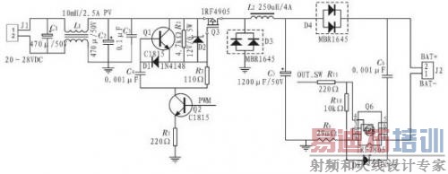
2、充电电路
充电电路如图3所示。

图3充电电路原理图
充电电路采用Buck型拓扑结构,C1、L1、C2构成π型滤波器可以滤除直流电压中的高频分量,其中L1是差模电感。
经滤波输出后,PV为Buck变换器输入电源,同时也是单片机控制系统的前级输入电源。L2是输出滤波电感、C5是输出滤波电容、Q3为功率开关管、D3为续流二极管。充电电路输入电压范围Ui=20~28 V,输出电压范围U0=3~18 V,负载输出电流I0=0~3.5 A,开关频率fs=20kHz,纹波电压小于1%即△U0/U0≤1%,当负载电流I0在0~0.4 A时,Buck电路工作在电感电流不连续模式;当负载电流I0在0.4~3.5 A时,电路工作在电感电流连续模式。
3、负脉冲放电电路
镍镉电池具有记忆效应,在对镍镉电池充电前先对其放电,消除记忆效应。同时,在镍镉电池的快速充电过程中,为了消除电池极化的影响,引入间歇负脉冲的放电,系统中设计了放电电路。放电电路由4个5Ω/3 W功率电阻(瞬间短时间放电)和4个控制开关组成。
4、电流检测及保护电路
电流检测及过流保护电路如图4所示。电流采样输入端接电池组负端(BAT-),BAT-与地之间为功率开关管IRF7805和康铜丝采样电阻RS(29 mΩ),开关管导通时漏源极之间导通电阻RDS(on)为11 mΩ,利用RS+RDS(on)端的压降来检测电流。

图4电流检测及过流保护电路
过流时(电流超过4 A),经比较器U2A输出低电平过流信号(FAULT),该信号送入XC164CM的中断陷阱引脚

触发单片机硬件中断,此外,当FAULT为低电平时,经比较器U2B,输出低电平信号,也迫使PWM输出为低电平,强行关闭开关管Q3,确保系统安全。
软件设计
智能充电器的软件设计,主要包括系统主程序、镍镉电池快速充电子程序、ANFIS预测电流子程序和故障报警程序等,使用C语言和汇编语言混合编程,在Keil C166软件开发平台上完成。系统软件对XC164单片机特殊功能寄存器SFR的设置在START_V2.A66中使用汇编语言文件,而整个充电系统的控制程序采用C语言文件。
系统上电后进入初始化,读取E2PROM中的参数,完成各中断寄存器和I/O口的功能设置,给相应单元赋初始值。完成后进入待机等待状态。充电开始,先检测是否有电池连接,若检测到有电池接入,则进入电池的快速充电过程,其流程图如图5所示。ANFIS预测可接受电流子程序如图6所示。

图5单节镍镉电池智能充电流程图

图6 ANFIS预测可接受电流子程序图
所有的控制程序都由通过中断完成,包括由T12周期中断实现ANFIS预测电流和充电电流的控制,由T3周期中断实现充电控制和去极化子程序控制,以及由CCU6硬件陷阱中断实现供电过流/短路保护。
对于镍镉电池的快速充电阶段,采用自适应跟踪电池可接受电流变化和负脉冲充电相结合的方法。在A-C段,每2分钟检测电池的电压和电流信息,作为ANFIS模型的输入数据,通过ANFIS预测下一时刻电池的可接受电流ick,直到预测结果满足要求才输出ick,送给微处理器作为实际的充电电流大小,通过单片机控制调整充电电路的输出电压,给电池提供ick的电流进行恒流充电。在A-B段,采用间歇负脉冲消除极化效应。开始停充2 ms消除欧姆极化,之后采用大小约为充电电流的2.5倍的放电电流放电3 ms,有效的消除浓度差极化和电化学极化,放电终止5 ms后充电电流重新启动。
当电池充入85%的电量时,接近充足电;此后,电池的极化现象严重,这时,即使加入负脉冲去极化后,蓄电池可接受的充电电流仍然很小。因此,在检测到充电电流ic≤I0/10后,停止调用负脉冲去极化子程序。
试验结果
镍镉电池的智能充电过程,电池的最大充电电流约为8.75 A,约经过2.3小时,在2.65小时电压升至17.6 V,充电电流减少为400 mA(约为0.1 C的电流),当检测到100 mV的电压跌落后,终止充电,充满指示灯亮,共计充电时间2.85小时,在整个充电过程中,充电前期电流较大,前50分钟的充电电流大于2 A,能较快的给电池充入电量;而在充电时间为100分钟时充电电流约为1 A(为0.22 C),这时充入的电量为65%C;而充电后期电流下降至很低,完全符合电池自身的充电特性。期间由于负脉冲的引入,大大减小极化的影响,消除了由于极化现象引起的温度升高和气泡的产生,所以,整个充电过程电池最高温度为38.5℃。充电电流曲线如图7所示。负脉冲波形如图8所示。

图7充电电流曲线

图8充电电流为2.2A时的负脉冲
结论
通过对镍镉电池的充电特性进行深入研究,得出电池在某种荷电状态下的充电接受率是一定的,文中创新地提出应用神经网络的预测功能和模糊控制的决策规则对电池的可接受电流进行预测,并利用英飞凌的单片机设计相关的硬件电路。所设计的充电器在速充电过程中引入模糊神经网ANFIS预测电池的可接受电流,保证充电电流逼近电池的可接受电流,电池在理想的状态下充电,充电效率高,实现了安全快速无损充电,充电品质高,解决了快速充电和电池的使用寿命之间的矛盾。
射频工程师养成培训教程套装,助您快速成为一名优秀射频工程师...

