- 易迪拓培训,专注于微波、射频、天线设计工程师的培养
基于TPS2393A实现大电流热插拔应用的设计方案
摘要
TPS2393A集成电路是一款专为-48V系统优化的热插拔控制器。TPS2393A广泛用于许多应用中,它拥有如下强大功能:
宽泛的输入电源范围
可编程电流限制
UV/OV保护
插入检测
电源正常指示
告警
TPS2393A拥有负载电流转换速率控制功能,可对浪涌负载的电流进行管理,并同时具备峰值电流限制功能。正常情况下,实际额定负载电流始终小于安全余量电流限制阈值。但是,在一些情况下,应用需要让更大的额定电流进入负载。这种情况会对用于控制应用浪涌电流的FET产生很大的应力(例如,一个10A额定电流下要求-48V的系统)。初始开启时,如果电流被限制为10A(最初可能为480W),则FET的VDS为48V。当然,随着VDS降低,功率也降低。这让这种应用的FET选择成为一个非常大的难题。
本文为您介绍一种解决这个问题的简单且高效的方法,一种扩展TPS2393A应用范围的简单方法。
引言
TPS2393A是一款全功能型-48V热插拔电源管理IC。与最流行的热插拔控制器一样,TPS2393A使用一个外部N通道功率FET和一个低值电流检测电阻器来控制负载上电,从而起到受控电流的作用。图1为该电路的结构图。参考电压用于线性电源放大器(LCA)的非反相输入。负载大小信息被传输至反相输入,作为检测电阻器RSNS的压降。LCA对旁路FET栅极进行转换,以将负载电流限制至参考值。VREF参考值被控制在40mV,如图2所示。因此,在导通期间,负载中的电流被限制在 得到的值。(IMAX为最大负载电流。)

图1TPS2393电流控制环路

图2斜坡发生器模块
图3显示了典型热插拔示意图。图4为2A电流限制的波形

图3典型热插拔示意图

图4TPS2393波形
请注意:
VOUT实际为FET的VDRAIN。T=0时,VDS约为48V;FET开启时,其接近0。触点颤动显示热插拔或者板插入事件。这是图VDS左侧为0(电路板没有电)的原因。插入后,电压摆动,然后上升至48V。栅极开始转换,并让电流进入电路板,而在此期间,VDS随IDS增加而下降。
实现大负载热插拔
为了避免违反大负载电流安全工作区(SOA)曲线,必须在浪涌电流达到某个合理值时限制最大电流电平。
例如,在开启期间,大容量电容的典型充电电流为2A(40mV/20mohm);因此,实际负载电流必须低于2A,如图4上方图所示。但在一些应用中,负载电流可以高得多,范围从5A到50A,如图4下方图所示。当然,这要求检测电阻RSNS的值非常低,以让最大限流进入负载。然而,在这些大电流下,IMAX同样非常高。很难选择正确的电流限制FET。例如,正常负载电流为10A,RSNS值必须低于4mohm (40mV/10A)。IMAX还会超出10A。

图5不同要求的理想电流波形
假设正常负载电流为10A,并考虑到FET的热力上升,我们应选择一个正确的Rdson。例如,选择FDB047N10:Rdson=4.7mOhm;Rθja=62.5℃/W;
假设环境温度为TA=40℃,FET的结温计算如下:

在稳定状态下,热力上升没有问题。另外,我们有必要查看SOA图,以确定FET是否能够处理在启动时的瞬态功耗。图5显示了FDB047N10的典型最大SOA。
25° C壳温和48V输入条件下,10A恒定电流的运行时间应短于1mS(参见图5中红色虚线),但它可以支持2A恒定电流约10mS的运行时间(参见图5中蓝色虚线)。在另一种方法中,小电流需要更多的时间来把大容量电容器充电至输入电压。因此,我们应在可靠性和充电时间上作出权衡,以选择一个合适的电流电平。
另外请记住,FET产品说明书中的SOA图是基于25°C环境壳温的;而在实际电源系统中,环境壳温会更高,因此我们必须考虑降低额定温度。应用手册《利用TPS2490/91的热插拔设计与FET瞬态散热响应》就是较好的参考文献。

图6FDB047N10的SOA曲线
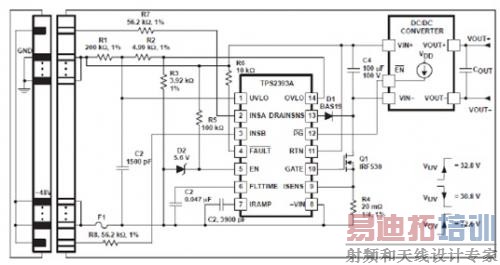
满足高输出电流热插拔要求的一种简单方法是把LCA电流限制阈值与过流(OC)限制阈值隔离。然而,它们被整合在TPS2393A中。
仔细阅读产品说明书,我们可以发现,当满足下列条件时电源状态良好指示引脚(/PG)为低电平有效:
DRAINSNS引脚电压低于电源正常阈值(1.35V)。
IRAMP引脚电压高于5V。
因此,在LCA电流限制条件和过流状态下,我们可以使用/PG信号来改变旁路FET的电流电平。图6为简单的示意图。

图7添加偏置电流来改变实际负载
由于我们知道ISENS引脚为LCA的负端(控制在40mV),我们便可以得到如下方程式:

Io可以简化为:

图6中,R1=R2=470K,R3=680ohm,R4=4mohm。所以,启动时,实际负载电流Io≈1.3A。由图5所示SOA曲线(参见黄色虚线),1.3A恒定负载电流的最大SOA时间接近100 mS。
假设总输出电容器CLoad=100µF,最小充电时间为:

TPS2393A还可以通过IRAMP引脚上的电容器对"浪涌转换速率"进行编程,因此实际充电时间会更长。负载电容器充电时间小于最大SOA时间,所以,FET适合于电流设计。
TPS2393A还包括一个可编程"故障计时器",用于保护FET。由前面的分析,我们可以把"故障时间"设置在3.7mS到100mS范围内。我们可利用如下方程计算该计时器电容器:

图7显示了启动波形,其已在EVM板上完成测试。

图8 偏置电流启动
当启动过程完成以后,/PG信号变低。流经R2的偏置电流可以忽略不计,最大负载电流会上升至
。
由于R1直接连接至总线电压,因此偏置电流会随总线电压而变化。如果总线的电压范围较宽,则我们可以添加一个外部电路,用于向R1提供一个固定参考电压,这样偏置电流也将被固定。
结论
尽管TPS2393A只有一个相对较低的电流限制阈值,但只要稳定状态下的负载电流高于启动上升期间的充电电流,它仍可适用于更多的应用。本文介绍了一种在不同工作阶段(从上升到稳定)改变电流限制的方法。
射频工程师养成培训教程套装,助您快速成为一名优秀射频工程师...
天线设计工程师培训课程套装,资深专家授课,让天线设计不再难...
上一篇:高速激光驱动电路的设计与测试
下一篇:工程师该如何选择电源?

