- 易迪拓培训,专注于微波、射频、天线设计工程师的培养
基于锂电池化成的新型双向DC/DC拓扑结构研究与建模
0 引言
随着社会的发展,能源、环保与发展的矛盾日益突出,锂电池的发展能有效的改善这一问题。锂电池由于工作电压高、体积小、质量轻、无记忆效应、无污染、自放电小、循环寿命长等特点,广泛应用于电动车汽车能源系统、航空航天电源系统、太阳能光伏电源系统,移动通信系统以及移动终端设备中。双向DC/ DC变换器是对锂电池充放电进行管理的重要部分,其工作性能直接影响到锂电池的使用效率和寿命。
目前,双向DC/ DC变换器的拓扑结构主要有2种型式:非隔离型变换器和隔离型变换器。非隔离Buckboo st变换器效率高、结构简单,但没有隔离能力,不能应用于输入输出电压压差较大的场合。隔离式变换器有双向推挽结构、双向半桥结构和双向全桥结构。
其中,推挽结构效率较半桥双向DC/ DC结构高,高压侧输入电压大的时,开关管承受电压应力大,且变压器绕线复杂;半桥结构变压器没有中心抽头,设计简单,低压侧电压较低时,由于电容分压,造成在升压变换过程中升压能力不足;全桥结构效率最高,可以实现软开关控制,但控制电路复杂,成本较高。本文提出一种基于采用数字控制的双向DC/ DC变换器,采用两级变换结构,一级采用固定脉冲驱动;另一级采用双闭环控制,可以有效的在3V锂电池电压与400V电源电压之间进行变换。
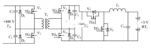
1 双向DC/ DC主电路结构和工作原理
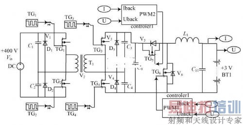
本文采用两级双向DC/ DC变换器结构,如图1所示。第一级采用隔离式半桥变换结构,利用变压器对高压侧与低压侧进行隔离,开关管V1 , V1 , V3 , V4采用固定脉冲控制,实现从400 V母线电压和20 V中间电压进行变换,第二级采用非隔离式Buckboost变换器构成,开关管V5 , V6采用闭环闭环控制,实现20 V中间电压和3 V锂电池电压之间进行二次变换。
1.1 降压工作模式
母线侧输入电压400 V,经C1和C2分压,上下桥臂输入电压为200 V.控制器将固定脉冲送至T G1和TG2 ,使开关管V1 , V2工作在开关状态。由V3 , V4体内二极管与D3、D4构成全波整流电路,经C0滤波,使电压从400 V降至20 V;闭环控制器输出PWM信号,送至开关管V5 ,使V5 , D6 , L 1 , C11构成Buck降压变换器,将电压从20 V降至3 V.调节输入开关管V5的驱动波形占空比,可以调节输出电压。降压变换时输入电压与输出电压关系式:
式中:N 1变压器高压侧匝数; N2变压器低压侧匝数,V400高压侧输入电压; D1开关管V5的输入脉冲占空比。

图1 两级双向DC/ DC主电路图
1.2 升压工作模式
电池侧输入3 V电压,经C11滤波后,送至由V6 ,D5 , L 1 , C0构成boost升压变换器,由boo st变换器将电压从3 V升至20 V,调节送到V6的脉冲占空比,可以实现调节输出电压;由第一级变换器升压至20 V的电压经C3 , C4分压,送至半桥变换器,给固定脉冲至TG3和TG4 ,使开关管V3 , V4工作在开关状态,经变压器升压至200 V,由V1、V2的体内二极管与D1、D2以及C1 ,C2构成全波倍压整流电路,将输出电压稳定在400 V.
升压变换时输入电压与输出电压关系式:
式中:N 1变压器高压侧匝数; N2变压器低压侧匝数;Vbat ter y电池电压; D2开关管V6的输入脉冲占空比。
2 数字控制系统设计
随着电池性能的提高,对化成电源提出了更高的要求。要求化成电源不仅具有高精度,高可靠性,还要具有体积小、安全性高、组网能力强,以及充放电响应速度快,过程无冲击,以延长电池的使用寿命,传统的模拟化成电源已经无法满足这些新要求。并且,由于锂电池生产工艺限制,通常将小容量锂电池并联使用,这就要求在大型化成设备中多个双向DC/ DC变换器并联使用,实现量锂电池的化成。为了完成对多点锂电池的管理与监控,本设计的双向DC/ DC变换器以dsPIC30F2010为核心控制器件。dsPIC30F2010是一款只有28个引脚的高性能16位微处理器。它采用哈佛架构,有1个16位CPU和1个DSP内核。
dsPIC30F2010的外设资源有6个PWM输出通道;3个16位定时器/计数器,可选择将16位定时器配对组成32位定时器模块; 4路16位捕捉输入功能,2路16位比较/ PWM输出; 1个带FIFO缓冲区的可寻址UART模块; 6路10位模数转换器( A/ D) , 500 KS/ s(对于10位A/ D)转换速率。该芯片在本设计完成对各个开关管的控制、锂电池电流、电压,温度测量、设备工况显示,上位机通信等功能,结构如图2所示。

图2 硬件结构图
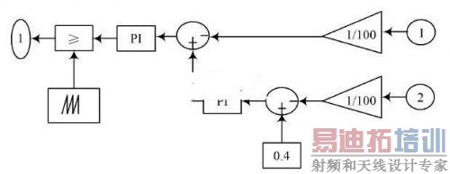
为了保证两级变换器输出电压和电流的稳定,本设计采用平均电流控制。平均电流控制的原理如图3所示。该控制方式采用电压外环控制和电流内环控制,Ur为给定基准信号,Uback是非隔离Buckboost变换器的输出电压,Ur与Uback经误差器后输出至比例积分器得到电流环的基准信号I r ;通过电流取样电阻得到非隔离Buckbo ost变换器的电感电流I back ,经比例器得到I of.通过运算器和比例积分器后得到误差电压Ue ,误差电压Ue与三角波T r1比较得到PWM波,控制开关管V5 , V6的导通或截止。

图3 平均电流控制图
在软件设计时,设置PWMCON1寄存器的PMOD位置1,使dsPIC30F2010的PWM为独立工作模式;设置PT MR寄存器得到基准时基,配置周期寄存器PTPER的值,得到需要频率的三角波,将AD采样结果送至PDC,进行占空比设置。
3 仿真实验及结果分析
利用Mat lab中SIMULINK模块进行本设计仿真验证,其中,第一级半桥结构采用开环控制方式,在第2级非隔离Buckboost中采用外电压环和内电流环控制。如图4所示。

图4 整体仿真电路图
在半桥变换器结构中,为了防止上下桥臂同时导通,需要设置一定的死区时间,让上下桥臂交替导通,开关频率f = 50 kHz,上下桥臂的占空比各为0. 3,输入电压为400 V,在纹波电流为10% ,纹波电压为1%的条件下,计算输出滤波电感为L 1= 25 H,输出滤波电容为C11= 612. 5 F,负载电阻R5 = 0. 15 ,变压器变比为N s / N p= 20.
图5给出了降压时变压器原边副边电压波形和电池充电电压与电流波形,如图5( a)所示,在输入电压为400 V的情况下,由于原边电容分压使原边绕组上电压幅值为200 V,副边绕组电压为10 V,图5( b)为输出电压和电流波形,在开始启动后经过一个上升期,充电电压稳定在3 V,充电电流稳定与20 A.

图5 降压仿真结果波形图
图6给出了升压时电池侧放电电流与电压波形,母线侧电流与电压波形,如图6( a)电池放电电压电流波形图,电池放电电压为3 V,输出电流经过一个周期后稳定在20 A;图6( b)为放电时母线侧电压和电流波形,输出电压经过一个周期后400 V,电流恒定在0. 05 A.

图6 升压仿真结果波形图
4 结语
本文提出两级双向DC/ DC拓扑结构,此拓扑的电路结构简单,由双向半桥变换器和双向Buckboost变换器进行组合,改善了单级半桥式双向变换器在电压输入较低时变换性能差的缺点,通过对该变换器在低压侧为3 V时进行升压仿真和高压侧在400 V时进行降压仿真,分析结果表明,该双向DC/ DC拓扑结构能实现大输入与输出电压压差的变换。
射频工程师养成培训教程套装,助您快速成为一名优秀射频工程师...
天线设计工程师培训课程套装,资深专家授课,让天线设计不再难...
上一篇:修复可产生音频噪声的反激式电源
下一篇:栅极导电层Au
迁移导致放大器失效原因分析

