- 易迪拓培训,专注于微波、射频、天线设计工程师的培养
TOPSwitch Ⅱ在稳压电源中的应用
1 引言
在进行电路和单片机实验时,实验稳压电源是必需的设备之一,对这类稳压电源,功率容量并不要求很大,但要有多组输出电压,其中最好有一组输出电压能够连续可调,以适应不同场合的需要。市售的实验稳压电源种类很多,但基本上都是采用工频线性稳压方式。其优点是简单、易制造、价格低,缺点是体大笨重和效率低。采用高频开关电源是克服上述缺点的有效途径,但一般的高频开关电源电路复杂,元器件较多,制作成本也会有所提高,所以目前在实验稳压电源中采用高频开关技术的仍不多见。然而采用TOPSwitch等新型器件制作的高频开关电源,电路可以做得和工频线性稳压电源一样简单,性能很优越,效率却远高于后者,而成本也不会有明显的增加。
TOPSwitch器件是美国功率集成公司(PowerIntegrationsInc),于90年代中期推出的新型高频开关电源芯片。它是三端脱线式PWM开关的英文缩写(Three瞭erminaloff瞝inePWMSwitch)。它的特点是将高频开关电源中的PWM控制器和MOSFET功率开关管集成在同一芯片上,是一种二合一器件。这大大简化了电源电路,提高了可靠性,使得电源的设计更加简单快捷。TOPSwitch器件有多种封装形式,采用DIP-8和SMD-8封装的,中间4只为空脚,可以将它们接到印刷电路板的铜箔上,将芯片产生的热量直接传到印刷电路板上,不必另设散热器,节省了成本。采用TO220封装的,只有3只管脚,使用起来就和一只大功率三极管一样便利。此外由于PWM控制器和MOSFET功率开关管是在管壳内连接的,连线极短,这就消除了高频辐射现象,改善了电源的电磁兼容性能,减小了器件对电路板布局和输入总线瞬变的要求。TOPSwitch-II是TOPSwitch的改进型号,它将单电压输入时的最大功率100W提高到150W,电磁兼容性也得到增强,该器件具有更高的性能价格比。TOPSwitch-II器件包括TOP225-TOP227等几个型号,主要差别就在于输出功率的不同。TOPSwitch睮I器件的内部电路与性能分别见图1和表1所示。
图1 TOPSwitch-Ⅱ系列器件内部结构图
表1 TOPSwitch-Ⅱ的产品分类及最大输出功率POM
2 工作原理
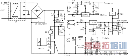
该电源电路拓扑为单端反激式,电路原理见图2所示。220V市电经电源噪声滤波器LF后再通过桥式整流器直接整流。电源滤波器的作用一方面是滤除由电网传来的杂波电压,净化输入电源,另一方面也阻止高频开关电源的振荡电压窜入电网,干扰其它电器。现在很多电源设计不重视电源滤波器的选择,一些中小功率的高频开关电源往往不加电源滤波器,这样不仅降低了电源本身的抗干扰能力,影响其工作稳定性,而且也造成对公共电网的污染。市电经整流和电容滤波后,变成308V的直流电压供给TOPSwitch-II器件,TOPSwitch-II构成DC/DC变换器,它将输入的直流高压变成脉宽可调的高频脉冲电压,经高频变压器降压后再进行半波整流和滤波,变成所需要的直流电压输出。R1、C1、VD1组成缓冲吸收电路,吸收功率器件在关断过程中由于变压器漏感产生的电压尖峰过冲,电路的工作频率为100kHz,振荡元件已固化在器件内部,高频变压器的次级有4个绕组,其中的5V/3A绕组N3控制TOPSwitch-II器件的脉宽,即这一组输出电压为PWM稳压,由并联可编程稳压器TL431和光电耦合器PC及分压电阻R7、R8完成取样反馈工作。之所以选择这一绕组进行脉宽控制,是因为它的输出电压低电流大,更能体现出开关电源的优越性。为了实现对光耦的隔离供电,变压器单设了一个辅助绕组N2。±12V/0.5A绕组N4及N5采用集成三端稳压器LM7812和LM7912进行线性稳压,因输出电流不大,功耗较低,散热问题容易解决。次级中还有一个1.25V~30V/1.5A的可调绕组N6,采用了可调三端稳压器LM317进行线性稳压和调压,为了克服线性稳压在低压输出时,功耗大和效率低的缺点,此绕组设置了高、低两个抽头,抽头的变换由继电器自动切换,切换电压设在15V,由TL431取样。当要求输出电压低于15V时,TL431的参考输入端的电压低于2.5V,TL431截止,继电器K不吸合,低压绕组被接通。反之,当要求输出电压高于15V时,TL431的参考输入端的电压高于2.5V,TL431导通,继电器吸合,高压绕组被接通。电压表PV指示输出电压的数值。
图2 稳压电源原理图
TOPSwitch-II器件型号的选择
本电源总输出功率为各组输出功率之和:
PO=5×3+12×2×0.5+30×1.5=72W
若电源总的效率为80%,则电源输入的总功率应为:
Pi=PO/80%=72/0.8=90W
从表1可以看出,在220V单一电压条件下,TOP225Y的最大输出功率为100W,能够满足本电路要求。
3高频变压器的设计
在制作单端反激式高频开关电源时,高频变压器的设计与计算是至关重要的,其工作量也是比较大的。
假定交流输入电压的范围是180V~260V,整流器压降和输出电压纹波为22V,最大占空比为Dmax=0.5,则
K=Uimax/Uimin=364/230=1.58
Dmin=Dmax/[(1-Dmax)K+Dmax]=0.5/[(1-0.5)×1.58+0.5]=0.38
Ip=2PO/(Uimin×Dmax)=2×90/(230×0.5)=1.57A
(1)变压器初级电感量
Lp=Uimin×Dmax/(Ip×f)=230×0.5/(1.57×100×103)=0.73mH
选择南京CONDA公司的PQ32/30磁芯、LP3材料、AL=1.61、磁通密度B=0.39T,变压器工作在单端状态,最大工作磁通
Bmax=B/2=0.39/2=0.19T
为避免出现磁饱和现象,变压器磁芯要留有空气隙,其长度
Lg=0.4×π×Lp×Ip2/(AL×B2max)=0.4×3.14×0.73×10-3×1.572/(1.61×0.192)=0.04cm
(2)变压器初级匝数N1
N1=Lp×Ip×104/(AL×Bmax)=0.73×10-3×1.57×104/1.61×0.19=38匝(取整)
(3)5V绕组匝数N3
N3=N1(UO+UD)(1-Dmax)/(Uimin×Dmax)=38×(8+1)(1-0.5)/(230×0.5)=1匝(取整)
(4)±12V绕组匝数N4、N5
N4=N5=N1(UO+UD)(1-Dmax)/(Uimin×Dmax)=38×(15+1)×(1-0.5)/(230×0.5)=3匝(取整)
(5)反馈绕组匝数N2=N4=N5
(6)1.25V~30V可调绕组匝数N6
N6=N1(UO+UD)(1-Dmax)/(Uimin×Dmax)=38×(33+1)(1-0.5)/(230×0.5)=6匝(取整)
在3匝处抽头
上述计算匝数各公式中的UO为输出电压(取额定输出电压+稳压器压降3V),UD为快恢复二极管压降,取1V。
采用高强度漆包线绕制,各绕组所用漆包的线径如下:
N1用0.71mm
N2、N4、N5用0.42mm
N3用0.99mm
N6用0.72mm
5V绕组的输出滤波电感线圈L1选4cm磁环,用1.0mm漆包线穿绕15匝。
高、低压切换继电器用JZC22F,DC12V/10A,电压表的型号为85C1、表盘刻度0~30V。
高频变压器的计算过程是很繁琐的,要考虑大量相互关联的设计变量,费力耗时。为减轻设计者负担,美国功率集成公司特为TOPSwitch器件设计了一套EXCEL电子表格,可以在PC机上运行。应用电子表格设计电源,简单快捷,一般只要10分钟左右即可完成。中国电源学会1999年第13届年会上,曾有一篇论文,专门介绍了EXCEL电子表格,读者可参阅该文,这里不再赘述。
射频工程师养成培训教程套装,助您快速成为一名优秀射频工程师...
天线设计工程师培训课程套装,资深专家授课,让天线设计不再难...
上一篇:为微控制器增加PWM/模拟通道的方法
下一篇:一种高效电池管理系统的应用

