- 易迪拓培训,专注于微波、射频、天线设计工程师的培养
反激式DC/DC电源的集成化研究
1 引言
电源的集成化是电源产品发展的方向。在开关电源的应用中,PWM控制电路是电源设计的核心,PWM控制电路可以由分立元器件来实现,因而,可以设想把PWM及反馈控制和自保护电路集成到一个芯片上。在国外,这种控制芯片早就成为商品,如UC3842,TOPSwitch等。而在国内,该类产品几乎是空白,因而,电源的集成化研究将成为一个发展趋势。
由于反激变换器的电路拓扑简单,输出与输入电气隔离,能高效提供多组直流输出,升降压范围宽,因此在中小功率场合得到广泛应用。本文利用反激变换器的特点,设计了利用分立元器件搭构的驱动控制电路,驱动反激变换器,为日后的集成化作准备。
2 驱动控制电路拓扑
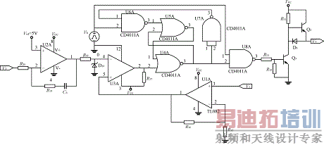
图1中,V8为振荡电路产生的振荡脉冲,其占空比为50%,由该脉冲决定开关器件的工作频率。V1为原边电流采样电阻上的压降,V2为输出电压的反馈值,V3是用于驱动开关管的信号。V2经过PI调节器进行误差放大后输入到比较器的反向端,与输入到比较器同向端的经过误差放大后的V1值进行比较,从而决定V3的脉宽大小。逻辑电路产生的信号经过输出级后用来驱动MOSFET的开通和关断,该信号(V3)的占空比与输出电压的反馈值V2成反比,实现电压反馈式的控制环,同时,该信号的占空比还与输入的直流电压值成反比,以实现电路的前馈控制。V3信号由经过放大后的原边电流的采样电阻上的电压值和经过PI调节器的输出电压的反馈值共同来控制。图2为各个反馈信号的误差放大值、振荡脉冲V8以及MOSFET的驱动信号V3波形。图2中1)为振荡脉冲V8的波形,2)为驱动信号V3的波形,3)、4)为电压反馈和电流反馈值经过误差放大后的波形(V2和V1的波形)。

图1 PWM逻辑电路及输出电路
由图2可知,当反馈电流的误差放大值V1大于反馈电压的误差值V2时,比较器就输出高电平,驱动信号变成低电平,使MOSFET管关断,直到下一个振荡脉冲到来,MOSFET管才开通,因而可以看出,该电路采用的是电流的峰值控制。

图2 PWM波形图
图3为启动电路图。

图3 启动电路图
该启动电路由双极性晶体管Q1,稳压二极管D1,D3和二极管D2以及电容C1构成。在电路启动的初期,输入的直流电源通过双极性晶体管Q1给电容C1充电,使电路开始工作。等到反馈的电压值Feedback比电路中的稳压二极管D1的稳压值大时,双极性晶体管Q1被关断,该电路停止工作。PWM比较器的工作电压由Feedback信号提供。这种电路的优点是可以有效地减小损耗,而很多国外产品的启动电路是由大电阻和电容构成,因而在电阻上将会有一定的损耗。
在图1的驱动控制电路中,我们还可以看到,该电路有逐周电流检测功能。逐周的峰值漏极电流限制电路以原边电流的采样电阻作为检测电阻。器件内部的PI调节器的输出值设有+5V的电压限制,而采样电阻上的电压值放大5倍后与PI调节器的输出值进行比较,故设计电路时就可以精确地计算出电流峰值,通过选定采样电阻值和原副边的匝数比来进行电流限制。当MOSFET的漏极电流太大使采样电阻上的压降放大后超过+5V的阈值时,MOSFET就会被关断,直到下一个时钟周期开始。
3 动态性能试验
1)负载变化时输出电压的动态特性
当负载变化时,输出电压也在瞬间变化,然后反馈到控制引脚,器件内部的控制电路就会做出相应的调整,改变MOSFET器件开关的占空比,以实现输出电压稳定的目的。
图4(a)是负载变小时输出电压波形的变化情况。负载变小,输出电压变大,导致电压反馈的误差放大值变小,脉宽调制器的输出波形的占空比变小,使输出电压变小,最终使输出电压趋向于稳定值。此时,输出电压的反馈值为+5V。
图4(b)是负载变大时的输出电压波形。同理,可以分析出输出电压的变化过程。

图4 负载变化时输出电压的动态特性图
在同一个输入电压不同负载情况下MOSFET器件的uDS的波形如图5所示。

图5 负载变化时开关管的uds波形
图5上半部分是负载为40Ω时的波形,图5下半部分是负载为30Ω时的波形。由图5可知,在不同负载下,MOSFET器件开关的占空比是不相同的,负载大则MOSFET器件的导通时间长。
2)输入电压变化时输出电压的动态特性
当输入电压发生变化时,输出电压也会在瞬间随着发生变化,由于输入电压的变化直接导致输入电流的变化,在电流采样电阻上的压降的上升斜率随着变化,可以直接导致输出占空比的改变,同时,输出电压的反馈环节同样起着调节作用。图6为输入电压变化时输出电压的变化情况。
图6(a)为输入电压由200V减小到150V时的输出电压的波形。从图中可以看出,经过短暂的时间调整后,输出电压重新趋向于稳定值,并且输出电压的变化非常小。
图6(b)为输入电压由150V变到200V时的输出电压波形。

图6 输入电压变化时输出电压的动态特性
4 结语
本文在给出反激电路拓扑的基础上,通过实际的分立元器件搭构实现该拓扑。给出多组试验波形,以此分析了驱动控制电路的特点以及工作性能。试验证明,这种电路控制方法简洁,性能优良。该电路不仅可以应用于反激式电路,也可以应用于正激式和其它DC/DC电路中。由于所有元器件由分立元器件搭构,这就为将来的集成化,以至最终研制芯片提供了基础,验证了可行性。
射频工程师养成培训教程套装,助您快速成为一名优秀射频工程师...
天线设计工程师培训课程套装,资深专家授课,让天线设计不再难...
上一篇:高功率因数低空载损耗AC/DC电源的研究
下一篇:模块电源辅助功能的研制

