- 易迪拓培训,专注于微波、射频、天线设计工程师的培养
1000A/30V电镀用脉冲电源的研制
1引言
在我国,电镀行业发展较快,随着市场对电镀产品质量要求的提高,电镀工艺对电镀电源的要求也越来越高。开关电源产品由于其具有体积小,重量轻,节能节材,调节精度高,易于控制等诸多优点,正逐渐被广大用户所采用。脉冲开关电源作为开关电源衍生产品,其应用于电镀与直流电镀相比有如下特点:
脉冲电源可通过控制输出电压的波形、频率和占空比及平均电流密度等参数,改变金属离子的电沉积过程,使电沉积过程在很宽的范围内变化,从而在某种镀液中获得具有一定特性的镀层。脉冲镀镍代替直流镀镍可获得结晶细致的镀层,能使镍层的孔隙率与内应力降低,硬度增高,杂质含量降低,并可采用更高的电流密度,提高镀覆速度〖1〗。
根据脉冲镀镍的工艺,我们研制了最大峰值电流1000A,最大峰值电压30V的脉冲镀镍开关电源。其工艺如下:
硫酸镍(NiSO4·7H2O):180~240g/L
硫酸镁(MgSO4·7H2O):20~30g/L
氯化钠(NaCl):10~20g/L
硼酸:30~40
PH值:5.4
温度:室温
波形:矩形波
频率:500~1500Hz
占空比:5%~12%
平均电流密度(A/dm2):0.7
2电源的基本方案
三相380V/50Hz交流电经过EMI电磁兼容装置,进行桥式整流,再经过逆变和变压,然后再整流、滤波、储能,最后进行电压斩波,输出单向脉冲电压。本电源设计分两部分:前级的开关电源和后级的斩波。脉冲电源电路工作原理框图如图1所示。

图1脉冲电源电路工作原理框图
3开关电源部分的设计要点
3.1开关电源部分原理
主电路由EMI电磁兼容装置、整流电路、逆变电路、高频变压器、高频整流及高频滤波电路组成;控制电路由电流、电压双闭环组成,电流环为内环,电压环为外环;保护电路设置有初级最大电流限制,输出过流、短路保护,最高输出电压限制。
3.2基本要求
脉冲开关电源除应具有一般电源的要求外,还要求短时输出功率大,动态特性好,效率高,并在大功率脉冲输出情况下能稳定可靠地工作。
3.3开关电源的设计
(1)高频化该电源输出最大平均容量为峰值电流1000A,电压30V,占空比10%,即3kW。基于对脉冲开关电源的实际要求,宜采用高频技术方案,同时选取全桥逆变的拓扑形式,提高频率是实现小型化的重要途径,它能减少功率变压器的体积和滤波电感量,而输出电感是影响动态响应的重要因素。高频化还是改善动态响应的重要措施,电源调整的速度随频率提高而加快。从而达到迅速稳压的目的。
(2)容量小型化由于占空比D较小,例如:D=0.1,
则峰值电流将为平均电流的十倍。若按峰值电流设计则不难实现,但电源体积庞大,不经济。若按平均电流设计,则对电源要求十分苛刻,既要求电源小型可靠,又要求电源在负载突变的过程中不能产生过大的压降。对于供电电压为2~30Vd.c.,峰值电流IP=1000A,D=0.05~0.1,需平均电流ICP=50A~100A的开关电源,若按照平均电流来设计,则有以下难题:
①电源在毫秒级时间内突然加上十倍平均电流时将会发生过流保护;
②电源在毫秒级时间内提供不了峰值电流时将会发生输出跳变,即突降过程〖2〗。
本装置采用1.5倍平均电流设计,保证开关电源有足够的裕量,同时,适当增加电源的能量供给能力。
(3)高的电压反馈增益电源应有足够高的电压反馈,提高电源的动态特性,保证脉冲输出电压的平稳。
(4)增大开关电源输出电压保持能力问题
由于电源工作在大脉冲电流条件下,电源至少要经过若干个周期的调整才能稳定过来,并要耐受冲击电流而不至于保护动作,为了减小冲击带来的异常(尖峰,下降等),宜在负载端设置储能电容。
设计方法如下:
电容中储存的能量为:
EC=0.5C0U2
在输出峰值功率P0P作用下,开关电源输出功率为PO1时,维持输出方波宽度TON,输出电压变化ΔU=U1-U2,电容储存的能量如下式所示:
0.5C0(U12-U22)=(P0P-PO1)×TON
由上式求得储能电容C0:
C0={2(P0P-PO1)×TON}/(U12-U22)
同时,储能电容必须选用ESR小,高频性能好的电解电容。
(5)加入逆变桥的过流限制鉴于开关电源输出电容量特别大,开机瞬间和脉冲输出时,逆变桥需要承受特别大的冲击电流,当逆变桥加入单周期过流限制后,能够有效地保证逆变桥的功率器件不会超过设计电流值,而大大提高了开关电源的可靠性。
4电压斩波控制
4.1设计思路
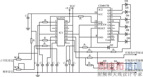
以SG3525PWM芯片为核心进行控制系统的设计。通过用CD4017B芯片进行8分频,对输出最大占空比进行限制。主电路采用场效应管并联。电压斩波控制原理图如图2所示。

图2电压斩波控制原理图
4.2主电路的选择
因为主电路为电压斩波,存在着大电流的冲击,为此,本装置采用场效应管并联。选IR公司的产品FB180SA10比较适合,它的VDSS=100V,RDS(ON)=0.0065Ω,ID=180A(TC=25℃)或120A(TC=120℃),同时,它用绝缘TO227封装,易于并联,内部电感量低。本装置选用12只并联。4.3控制与保护SG3525原理框图如图3所示。其具有5.1V温度系数为1%的基准稳压电源,误差放大器,频率为100Hz~400kHz(其值由外界电阻Rt,电容Ct决定)的锯齿波振荡器,软启动电路,同步电路,关闭电路,脉宽调制比较器,RS寄存器及保护电路。

图3 SG3525原理图.
利用SG3525的误差放大器的1脚和2脚对输出进行占空比的调节;在实际调试过程中发现,由于占空比较小,电压比较器输入电压可以调节的范围特别小,调试非常困难,为此特别设计了分频线路即利用CD4017B十进制计数芯片及其外围线路对SG3525的4脚振荡器输出信号进行8分频,利用SG3525的10脚关机功能,封锁SG3525的4脚输出信号8个中的6个,使11和14脚各有1个脉冲输出,见图4、图5。因为11脚最大占空比为48%左右,则分频后实际输出占空比最大为12%左右,最小占空比通过R7来确定。本部分的保护采取单周期限流保护,以场效应管的栅源电阻为采样信号,当电流超过限定值时,通过SG3525的10脚将该周期驱动信号关断,达到单周期保护。

图4 SG3525的4脚与11脚正常情况下的波形图

图5 CD4017B及外围线路输入与输出的仿真图
4.4仿真与试验
图4给出了SG3525没有分频时,振荡器输出(4脚)CH1与PWM输出(11脚)CH2的对应关系。由图中可以清楚地看出振荡器输出脉冲出现在PWM脉宽的前后侧各一个,其脉宽约在5μs~10μs,这个时间足够CD4017B完成动作。图5给出了CD4017B及外围线路输入输出仿真图。由图5我们可以清楚看出CLK端输入频率1kHz脉宽为5μs的脉冲时,输出OUT即D5~D9的阴极的波形与设计是相符的。经过滤波后,到达SG3525的10脚波形是比较规整的。为分析方便,同时给出了相关引脚的时序图。同时,采取CLK上升沿翻转,保证了控制时序的正确,采用封锁6个脉冲,避免了干扰和初始状态对输出的PWM波形的影响。
5结语
该装置投入运行后,经过将近一年的现场检验,证明运行稳定可靠,各项技术指标达到了设计要求,提高了电镀产品质量,节省了电镀时间,完全满足该项工艺要求。
射频工程师养成培训教程套装,助您快速成为一名优秀射频工程师...

