- 易迪拓培训,专注于微波、射频、天线设计工程师的培养
IGBT驱动芯片IXDN404应用及改进
0 引言
绝缘栅晶体管IGBT是近年来发展最快而且很有前途的一种复合型器件,并以其综合性能优势在开关电源、UPS、逆变器、变频器、交流伺服系统、DC/DC变换、焊接电源、感应加热装置、家用电器等领域得到了广泛应用。然而,在其使用过程中,发现了不少影响其应用的问题,其中之一就是IGBT的门极驱动与保护。目前国内使用较多的有富士公司生产的EXB系列,三菱公司生产的M579系列,MOTOROLA公司生产的MC33153等驱动电路。这些驱动电路各有特点,均可实现IGBT的驱动与保护,但也有其应用限制,例如:驱动功率低,延迟时间长,保护电路不完善,应用频率限制等。本文,以IXYS公司生产的IGBT驱动芯片IXDN404为基础,介绍了其特性和参数,设计了实际驱动与保护电路,经过实验验证,可满足IGBT的实际驱动和过流及短路时实施慢关断策略的保护要求。
1 IXDN404驱动芯片简介
IXDN404为IXYS公司生产的高速CMOS电平IGBT/MOSFET驱动器,其特性如下:
高输出峰值电流可达到4A;
工作电压范围4.5V~25V;
驱动电容1800pF<15ns;
低传输延迟时间;
上升与下降时间匹配;
输出高阻抗;
输入电流低;
每片含有两路驱动;
输入可为TTL或CMOS电平。
其电路原理图如图1所示,主要电气参数如表1所列。

图1 IXDN404电路原理图
表1 IXDN404主要电气参数

2 驱动芯片应用与改进
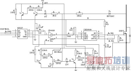
图2为IXDN404组成的IGBT实用驱动与保护电路,该电路可驱动1200V/100A的IGBT,驱动电路信号延迟时间不超过150ns,所以开关频率图2由IXDN404组成的IGBT保护与驱动电路图1IXDN404电路原理图可以高达100kHz。可应用于DSP控制的高频开关电源、逆变器、变频器等功率电路中。根据IXYS公司的使用手册,IXDN404仅能提供0~+Vcc的驱动脉冲。我们在此基础上,增加5.1V稳压二极管Z3以实现-5V偏置电压;由稳压管电压为光耦6N137和反相器CD4069供电,节省了一路驱动电源;增加降栅压及慢关断保护电路,实现IGBT的保护功能;降栅压及慢关断电路是通过控制IXDN404供电电压Vcc来实现的,明显不同于其它保护电路的前级降压控制方式。下面介绍其工作原理。

图2 由IXDN404组成的IGBT保护与驱动电路
2.1 正常开通过程
当控制信号为高电平时,快速光耦6N137导通,经过一级反相,输入IXDN404,输出+15V脉冲,IGBT正常导通。同时,由于光耦输出为反相,V4截止,V5导通,C1由电源充电,C1电压不会超过9V,这是因为IGBT正常导通时Vces不高于3V,二极管D2导通,A点电位箝位在8V,加上电阻R10的压降,C点电位接近9V。Z1截止,V2截止,V1导通,B点电位接近20V;Z2截止,V3截止,D点电位接近B点电位。C1充电时间常数τ1=R9×C1=2.42μs,C1充电到9V的时间为
t1=τ1ln
=1.45μs(1)
2.2 正常关断过程
当控制信号为低电平,光耦输出高电平,反相输出低电平,由于Z3箝位IXDN404输出脉冲为-5V,IGBT正常关断。这时,V4导通,V5截止,C点电位保持在9V;Z1截止,V2截止,V1导通,B点电位接近20V;Z2截止,V3截止,D点电位接近B点电位。
2.3 保护过程
设IGBT已经导通,各点电位如2.1所说。当电路过流时,IGBT因承受大电流而退出电阻区,Vces上升,二极管D2截止,A点对电容C1的箝位作用消失;C点电位从9V上升,同时Z1反向击穿,V2导通,V1截止,B点电位由R1和Rc以及IXDN404芯片内阻分压决定,箝位在15V,栅压降为10V。栅压的下降可有效地抑制故障电流并增加短路允许时间。降栅压运行时间为
t2=τ1ln
=1.09μs(2)
如果在这段时间内,电路恢复正常,D2导通,A点继续箝位,V2截止,V1导通,电路恢复2.1所说状态。如果D2仍处于断态,也就是故障电流仍然存在,C点电压继续上升,经过t2时间上升到13V,Z2反向击穿,V3导通,电容C2通过电阻R12放电,D点与B点电位同时下降,IGBT栅压逐渐下降,实现慢关断过程,避免了正常关断大电流时所引起的过电压。慢关断过程时间为t3,由C2和R12决定。由IXDN404工作电压范围为4.5~25V,τ2=R12×C2=4.84μs,可知
t3=τ2ln
=5.83μs(3)
另外,在IGBT开通过程中,如果二极管D2不能及时导通,将造成保护电路的误动作,因此D2要选择快速二极管,也可通过适当增加Z1稳压值和增大电阻R9以增大C1充电时间常数延长保护电路动作时间。但这与保护动作的快速性相矛盾,具体应用时要根据实际电路要求和功率器件的特性作出折中的选择。
[p], 1)为使驱动功率达到最大,本电路将两路输入输出并联使用,最大驱动峰值电流可达8A,这个峰值电流是由电容Cc瞬间放电产生;
2)光耦6N137输出为输入反相,IXDN404为同相输入输出,为保证控制逻辑正确,中间需加一级反相器,也可采用带反相的IXDI404;
3)图2中可在E点处加入一个光耦,其输出可作为短路保护信号送给控制逻辑,以封锁本路及其它各路的PWM信号,确保主电路安全;
4)IXDN404驱动电路对脉冲信号非常敏感,实际操作时要保证连线尽量短,输出要用双绞线接IGBT,电路所用元器件也可采用贴片式,既缩小驱动电路体积,也提高了工作稳定度。
图3为实测IGBT的门极驱动信号,其中通道1为输入控制信号,通道2为输出驱动信号。所用IGBT为仙童公司HGTG18N120BND。从图中可以看出驱动电路延迟时间仅为100ns。其中图3(d)为模拟IGBT过流时的保护波形,首先降栅压运行,然后慢关断,最后由于低电压供电,IXDN404输出驱动电压封锁在-2V左右。

(a)100kHz时的驱动波形

(b)100kHz时的上升过程

(c)100kHz时的下降过程

(d)20kHz时保护波形
图3 电路实测驱动波形
3 结语
由IXDN404组成的IGBT驱动与保护电路可满足IGBT驱动要求,其特点可归纳如下:
驱动电源+20V单路供电,驱动栅压+15V~-5V;
最大驱动峰值电流可达8A,满足大功率IGBT驱动要求;
电路信号延迟时间短,工作频率可以达到100kHz或者更高,可适应大多数电路需要;
可实现过流保护及降栅压慢关断功能;
电路成本相对较低。
综上所述,这种驱动保护电路是一种低成本、高性能的IGBT驱动电路。
射频工程师养成培训教程套装,助您快速成为一名优秀射频工程师...
天线设计工程师培训课程套装,资深专家授课,让天线设计不再难...
上一篇:DC/DC电源模块高温失效原因
下一篇:一种简易数字控制的三相逆变电源的研制

