- 易迪拓培训,专注于微波、射频、天线设计工程师的培养
德州仪器三相智能电表解决方案
TI公司的MSP430F471xx系列是超低功耗微控制器,有6或7个16位sigma-delta A/D转换器,主要用于多相电表设计。每路可作为差分输入对和有可编程输入增益。此外还集成了两个16位计时器,四个通用串行通信接(USCI),DMA,68个I/O引脚和具有对比度控制的LCD驱动器。
MSP430F471xx的工作电压为1.8V-3.6V,工作模式在1MHz 2.2V时的电流为350uA,待机模式电流为1.1uA,有5种降功耗模式。本文介绍了MSP430F471xx系列的主要特性,各个端口的输入/输出带施密特触发器,采用MSP430F471xx的三相电度表,电压输入和电流输入的模拟前端,基于变压器的电表电源和采用单电容的电表电源以及电表电路图。
MSP430F471xx主要特性:
MSP430F471xx 应用信息:
图1.端口P1, P1.0 到P1.5, 输入/输出带施密特触发器

图2.端口P1, P1.6和P1.7, 输入/输出带施密特触发器
图3.端口P2, P2.0 到P2.5, 输入/输出带施密特触发器
图4.端口P2, P2.6和P2.7, 输入/输出带施密特触发器

图5.端口P3, P3.0 到P3.3, 输入/输出带施密特触发器
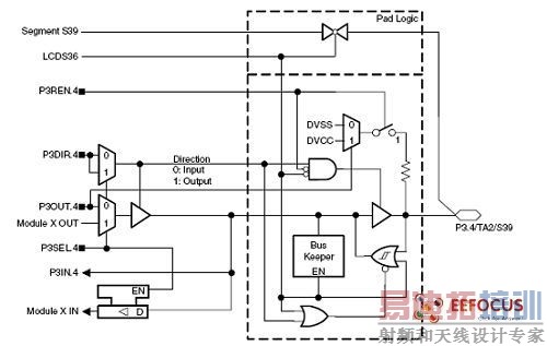
图6.端口P3, P3.4 输入/输出带施密特触发器
图7.端口P3, P3.5 到P3.7, 输入/输出带施密特触发器
图8.端口P4, P4.0 和P4.1, 输入/输出带施密特触发器
图9.端口P4, P4.2 到P4.7 输入/输出带施密特触发器
图10.端口P5, P5.0, 输入/输出带施密特触发器
图11.端口P5, P5.1到P5.7, 输入/输出带施密特触发器
图12.端口P7到P10, 输入/输出带施密特触发器
采用MSP430F471xx的三相电度表设计
下文图示了如何用 MSP430F471xx 实现3相电表设计方案。本报告包括计量软件所需的资料、硬件以及校准程序设定。
图13.采用MSP430F47197的三相四线星形连接图
图14.电压输入的模拟前端
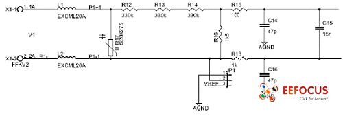
图15.电流输入的模拟前端
图16.MSP430电表的单电容电源
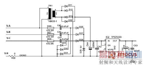
图17.MSP430电表的基于变压器的电源
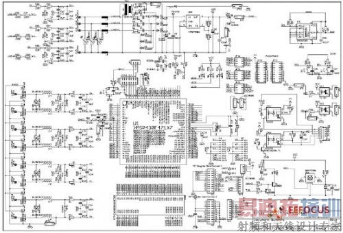
图18.MSP430F47197电表电路图
射频工程师养成培训教程套装,助您快速成为一名优秀射频工程师...
天线设计工程师培训课程套装,资深专家授课,让天线设计不再难...
上一篇:锂电池充电电路原理及应用
下一篇:用于火警和安防系统的电路保护器件

