- 易迪拓培训,专注于微波、射频、天线设计工程师的培养
LLC 串联谐振变换器 FSFR2100
录入:edatop.com 点击:
传统的 LC 串联谐振开关电源为了实现小型化,被迫提高其工作频率.以减小滤波电感和开关变压器的体积。但频率的提高却使开关损耗增加而效率下降,且开关噪声变大。
LLC串联谐振变换器主要采用电流谐振、只在开关从 ON 到 0FF 及 OFF 到 ON 期间是电压谐振,其开关波形为正弦波,因而在给开关元件加上电压时,不会流过大电流;而且利用开关元件的寄生电容实现零电压开关 (ZVS) ,可制成高频、高效及噪声极低的变换器。
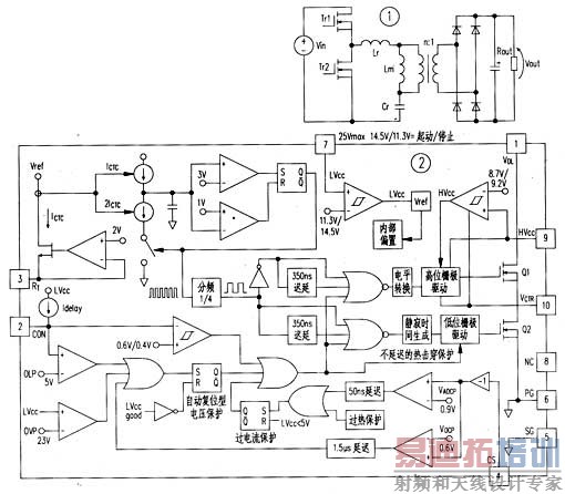
传统 LC 串联谐振变换器电路如图 1 所示 ( 去掉 Lm) 。 Lr 为开关变压器漏感, Cr 为谐振电容, Tr1 和 Tr2 分别用具有微小静寂时间的 50 % N 占比驱动。由于在 h 与 Cr 的谐振频率 f0 时,输入输出增益最大为 1 倍,为了稳定输出电压,有必要提高工作频率。但在理论上。空载时须将频率提高到无限大,才能稳定工作。这是 LC 串联谐振变换器的缺点。
增加 Lm 就是 LLC 串联谐振变换器电路。与 LC 串联谐振变换器不同,在开关变压器的一次侧并联了小电感量的励磁电感 Lm , Lm 的电感量仅是漏感 Lr 的 3-8 倍;此外,变压器的磁芯留有气隙,以适应小的励磁电感。
FSFR2100 是单片 LLC 串联谐振变换器 IC ,包含了 LLC 串联谐振变换器的全部功能:内部 FET 的 VDs=600V .导通电阻 0 . 32 Ω,体二极管的 tn=120ns 。●静寂时间为固定的 350ns 。●工作频率 300kHz 以上。●可程控的轻负载周期跳跃工作。●利用控制端 (CON) 可遥控 ON / OFF 。●输入过电压保护。●过电流保护 ( 检出电压 0 . 6V) 。●热击穿过电流保护电路 ( 检出电压 0 . 9V) 。●过热保护电路。●最高、最低工作频率设定。●保证稳定输出的频率控制。
FSFR 2100 的①脚 (VDL) 为内部 FET 漏极电压端;②脚 (CON) 为控制端, 0 . 4V 以下停止工作, 0 . 6V 以上正常工作,与光电耦合器连接可实现周期跳跃工作;③脚 (RT) 为频率控制端,利用光电耦合器恒压控制.以及最高、最低频率和软启动设定;④脚 (CS) 为过电流检出端, 0 . 6V 动作, 0 . 9V 热击穿过流保护动作,需接 CR 滤波器;⑤脚 (SG) 为信号地,与 PG 端子在控制电路的地作一点连接;⑥脚 (PG) 为电源地,低位 FET 的源极;⑦脚 (LVcc) 为控制电路电源端, 25 Vmax ,启动电压 14 . 5Vtyp ,停止电压 11 . 3Vtyp ;⑧脚 (NC) 为空脚;⑨脚 (HVcc) 为高位 FET 驱动电源,通常 LVcc :由电荷泵提供,对地电压 625Vmax ;⑩脚 (VCTR) 为高、低位 FET 的连接点。
LLC串联谐振变换器主要采用电流谐振、只在开关从 ON 到 0FF 及 OFF 到 ON 期间是电压谐振,其开关波形为正弦波,因而在给开关元件加上电压时,不会流过大电流;而且利用开关元件的寄生电容实现零电压开关 (ZVS) ,可制成高频、高效及噪声极低的变换器。
传统 LC 串联谐振变换器电路如图 1 所示 ( 去掉 Lm) 。 Lr 为开关变压器漏感, Cr 为谐振电容, Tr1 和 Tr2 分别用具有微小静寂时间的 50 % N 占比驱动。由于在 h 与 Cr 的谐振频率 f0 时,输入输出增益最大为 1 倍,为了稳定输出电压,有必要提高工作频率。但在理论上。空载时须将频率提高到无限大,才能稳定工作。这是 LC 串联谐振变换器的缺点。
增加 Lm 就是 LLC 串联谐振变换器电路。与 LC 串联谐振变换器不同,在开关变压器的一次侧并联了小电感量的励磁电感 Lm , Lm 的电感量仅是漏感 Lr 的 3-8 倍;此外,变压器的磁芯留有气隙,以适应小的励磁电感。
FSFR2100 是单片 LLC 串联谐振变换器 IC ,包含了 LLC 串联谐振变换器的全部功能:内部 FET 的 VDs=600V .导通电阻 0 . 32 Ω,体二极管的 tn=120ns 。●静寂时间为固定的 350ns 。●工作频率 300kHz 以上。●可程控的轻负载周期跳跃工作。●利用控制端 (CON) 可遥控 ON / OFF 。●输入过电压保护。●过电流保护 ( 检出电压 0 . 6V) 。●热击穿过电流保护电路 ( 检出电压 0 . 9V) 。●过热保护电路。●最高、最低工作频率设定。●保证稳定输出的频率控制。
FSFR 2100 的①脚 (VDL) 为内部 FET 漏极电压端;②脚 (CON) 为控制端, 0 . 4V 以下停止工作, 0 . 6V 以上正常工作,与光电耦合器连接可实现周期跳跃工作;③脚 (RT) 为频率控制端,利用光电耦合器恒压控制.以及最高、最低频率和软启动设定;④脚 (CS) 为过电流检出端, 0 . 6V 动作, 0 . 9V 热击穿过流保护动作,需接 CR 滤波器;⑤脚 (SG) 为信号地,与 PG 端子在控制电路的地作一点连接;⑥脚 (PG) 为电源地,低位 FET 的源极;⑦脚 (LVcc) 为控制电路电源端, 25 Vmax ,启动电压 14 . 5Vtyp ,停止电压 11 . 3Vtyp ;⑧脚 (NC) 为空脚;⑨脚 (HVcc) 为高位 FET 驱动电源,通常 LVcc :由电荷泵提供,对地电压 625Vmax ;⑩脚 (VCTR) 为高、低位 FET 的连接点。


射频工程师养成培训教程套装,助您快速成为一名优秀射频工程师...
天线设计工程师培训课程套装,资深专家授课,让天线设计不再难...
上一篇:用电子继电器制作光控开关
下一篇:超级电容器太阳能草坪灯的设计与实现
射频和天线工程师培训课程详情>>

