- 易迪拓培训,专注于微波、射频、天线设计工程师的培养
电压临界工作模式的有源功率因数校正器的设计应用
录入:edatop.com 点击:
O 引言
提高开关电源的功率因数,不仅可以节能,还可以减少电网的谐波污染,提高了电网的供电质量。为此,研究出多种提高功率因数的方法,其中,有源功率因数校正技术(简称APFC)就是其中的一种有效方法,它是通过在电网和电源之间串联加入功率因数校正装置,目前最常用的为单相升压前置升压变换器原理,它由专用芯片实现的,且具有高效率、电路简单、成本低廉等优点,本文介绍的低成本电压型临界工作模式APFC控制芯片FAN7530即可实现该功能。
1 FAN7530的电路特点
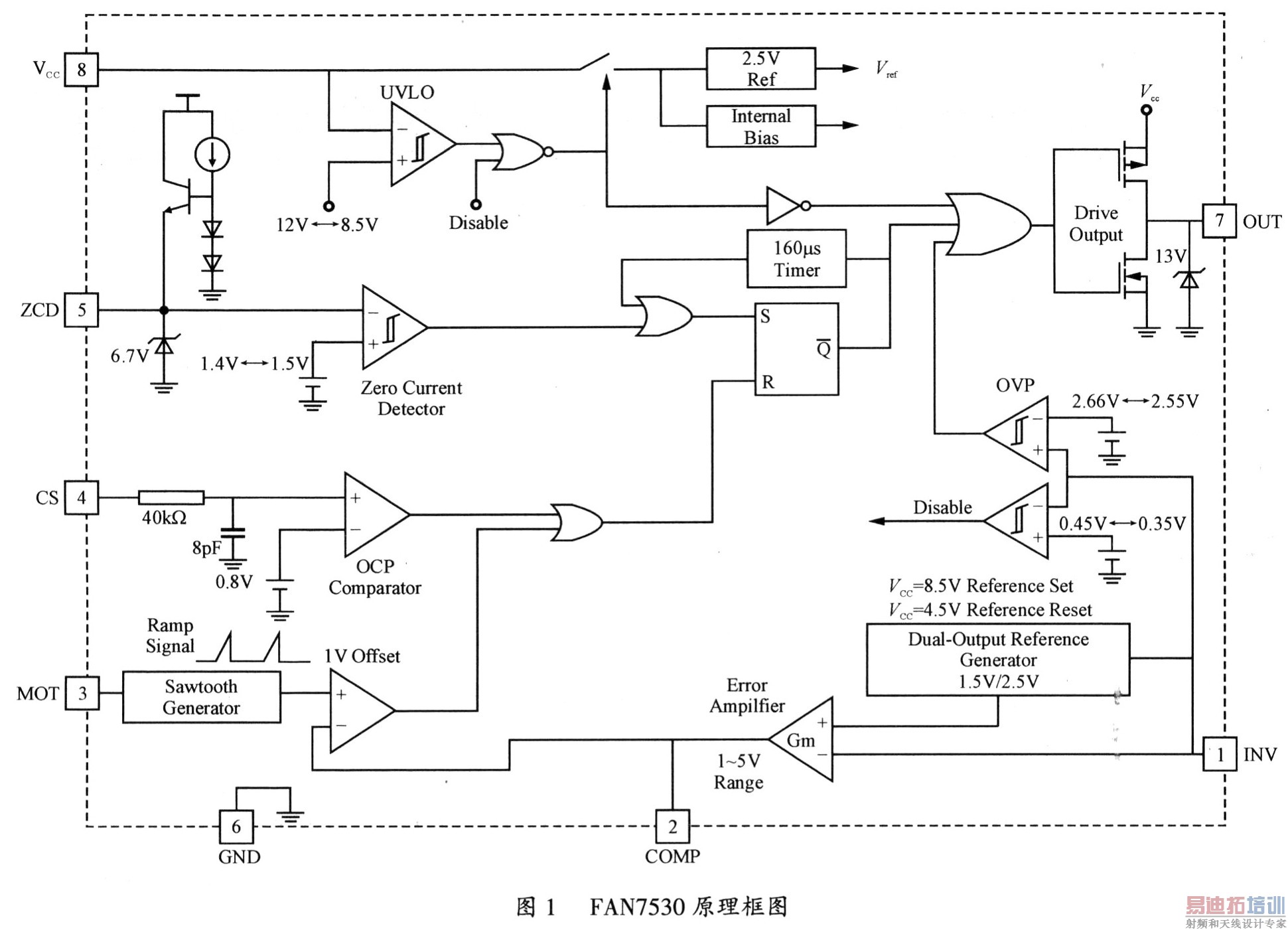
1.1 内部电路
如图l所示,FAN7530N DIP8封装,也有SMD封装(FAN7530M),内部含有自启动定时器、正交倍增器、零电流检测器、图腾柱驱动输出、过压力过流欠压保护等电路。
该芯片的最大特点是采用电压控制临界工作模式,其它性能特点如下:
160μs的内置启动定时电路;
低的THD及高的功率因数;
过压、欠压、过流保护;
零电流检测器;
CRM控制模式;
工作温度低一40℃~+125℃;
低启动电流(40μA)及低工作电流(1.5mA)。
FAN7530是一个引脚简单、高性能的有源功率因数校正芯片。它是被优化的、稳定的、低功耗、高密度的电源芯片,且外围元器件少,节省了PCB布线空间。内置R/C滤波器,抗干扰能力强,对抑制轻载漂移现象增加了特殊电路。对辅助电源范围不要求,输出图腾驱动电路限制了功率MOSFET短路的危险,极大地提高了系统的可靠性。
2 有源功率因数校正原理设计
2.1 功率因数校正原理
如图2所示,控制芯片采用FAN7530,功率MOSFET S1的通、断受控于FAN7530的零点流检测器,当零电流检测器中的电流降为零时,即升压二极管D1中的电流为零时,S1导通,此时的电感L开始储能,电流控制波形如图3所示,这种零电流控制模式有以下优点:
由于储能电感中的电流为零时,S1才能导通,这样就大大减少了MOSFET的开关应力和损耗,同时对升压二极管的恢复时间没有严格的要求,另一方面免除了由于二极管恢复时间过长引起的开关损耗,增加了开关管的可靠性。
2.2 应用设计举例
技术要求:
输入电网电压范围 AC 90~265V;
输出直流电压DC 400V;
输出功率 150W。
2.2.1 PFC电感的设计
提高开关电源的功率因数,不仅可以节能,还可以减少电网的谐波污染,提高了电网的供电质量。为此,研究出多种提高功率因数的方法,其中,有源功率因数校正技术(简称APFC)就是其中的一种有效方法,它是通过在电网和电源之间串联加入功率因数校正装置,目前最常用的为单相升压前置升压变换器原理,它由专用芯片实现的,且具有高效率、电路简单、成本低廉等优点,本文介绍的低成本电压型临界工作模式APFC控制芯片FAN7530即可实现该功能。
1 FAN7530的电路特点
1.1 内部电路
如图l所示,FAN7530N DIP8封装,也有SMD封装(FAN7530M),内部含有自启动定时器、正交倍增器、零电流检测器、图腾柱驱动输出、过压力过流欠压保护等电路。

该芯片的最大特点是采用电压控制临界工作模式,其它性能特点如下:
160μs的内置启动定时电路;
低的THD及高的功率因数;
过压、欠压、过流保护;
零电流检测器;
CRM控制模式;
工作温度低一40℃~+125℃;
低启动电流(40μA)及低工作电流(1.5mA)。
FAN7530是一个引脚简单、高性能的有源功率因数校正芯片。它是被优化的、稳定的、低功耗、高密度的电源芯片,且外围元器件少,节省了PCB布线空间。内置R/C滤波器,抗干扰能力强,对抑制轻载漂移现象增加了特殊电路。对辅助电源范围不要求,输出图腾驱动电路限制了功率MOSFET短路的危险,极大地提高了系统的可靠性。
2 有源功率因数校正原理设计
2.1 功率因数校正原理
如图2所示,控制芯片采用FAN7530,功率MOSFET S1的通、断受控于FAN7530的零点流检测器,当零电流检测器中的电流降为零时,即升压二极管D1中的电流为零时,S1导通,此时的电感L开始储能,电流控制波形如图3所示,这种零电流控制模式有以下优点:
由于储能电感中的电流为零时,S1才能导通,这样就大大减少了MOSFET的开关应力和损耗,同时对升压二极管的恢复时间没有严格的要求,另一方面免除了由于二极管恢复时间过长引起的开关损耗,增加了开关管的可靠性。


2.2 应用设计举例
技术要求:
输入电网电压范围 AC 90~265V;
输出直流电压DC 400V;
输出功率 150W。
2.2.1 PFC电感的设计






3 使用FAN7530的问题及解决方法
PFC中的自举二极管速度越快越好;
注意MOSFET的源极与地线的连接,减少谐振的发生;
PFC升压后高压电容的容量要够,尽量采用标准值;
整流桥后的金属化薄膜电容调整可以改变谐振;
FAN7530的脚1和脚3之间加R/C,适当调整参数可以减少轻载不稳定;
FAN7530的脚1和脚2之间的电容值影响启动时间;
该芯片在使用中发现,有很多优点,也有缺点。
4 结语
该设计经多次反复试验,PFC升压电感参数调整,及其它外围参数设计试验确定,功率MOSFET等器件的计算,已成功设计出150W升压前置变换器,并应用于适配器中。实践证明该方案是可行的,有一定的应用价值。
射频工程师养成培训教程套装,助您快速成为一名优秀射频工程师...
天线设计工程师培训课程套装,资深专家授课,让天线设计不再难...
上一篇:组装印制电路板的检测
下一篇:6C19并联单端功率放大器
射频和天线工程师培训课程详情>>

