- 易迪拓培训,专注于微波、射频、天线设计工程师的培养
基于DSP和CPLD的移相全桥软开关电源数字控制器
1 引言
近年来,随着大功率开关电源的发展,对控制器的要求越来越高,开关电源的数字化和智能化也将成为未来的发展方向。目前,我国的大功率开关电源多采用传统的模拟控制方式,电路复杂,可靠性差。因此,采用集成度高、集成功能强大的数字控制器设计开关电源控制器,来适应不断提高的开关电源输出可编程控制、数据通讯、智能化控制等要求。
2.数字控制器设计

图1 控制器系统结构
本文设计的数字控制器,采用TI公司24X系列DSP控制器中的TMS320LF2407A芯片作为主控制器,主要功能模块包括:(1)DSP与可编程逻辑器件CPLD相配合实现全桥移相谐振软开关驱动(2)偏磁检测电路;(3)其他功能,如数据采集、保护及外部接口等。控制系统结构如图1所示。
2.1移相控制波形的生成
TMS320LF2407A芯片包含两个事件管理器EVA和EVB,每个事件管理器都包括两个通用定时器,通用定时器GPT1和GPT2对应于事件管理器EVA,GPT1和GPT2对应于事件管理器EVB,通用定时器的结构如图2所示。
通用定时器是PWM波形产生的基础,每个通用定时器都可以提供一路单独的PWM输出通道。获得指定周期指定脉宽的PWM信号的过程是:首先设置通用定时器控制寄存器TxCON确定计数器的计数模式和时钟源;然后根据需要的PWM波形周期设置周期寄存器TxPR;接着装载比较寄存器TxCMPR,确定PWM波形的占空比。通过上述相应的设置即可获得指定周期、指定脉宽的PWM信号。

图2 通用定时器结构图
而输出移相波形的关键是让同一事件管理器中的两个通用定时器同步工作,并且在一个通用定时器从零开始计数的时刻,赋予另一个通用定时器计数器不同的初值,初值的大小决定两个通用定时器输出PWM波形的相位关系。本文利用事件管理器EVA的两个通用定时器GPT1和GPT2的同步工作,产生移相波形。

图3 带死区的移相控制波形产生过程
为了避免因开关器件特别是IGBT器件在关断时电流拖尾造成桥臂瞬时直通所造成的危害,还需要在同侧桥臂的开关器件控制波形中添加死区。因为PLD具有可在线修改能力,可在PCB电路完成后随时修改设计,而不必改动硬件电路,因此本文采用ALTERA公司的EPM7000S系列的CPLD芯片,通过编程生成控制波形的死区。如图3所示。
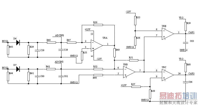
2.2磁偏检测电路
在全桥电路中,一对功率开关管在工作周期的前半部分和后半部分交替地通断,若它们的饱和压降相等,导通脉宽也一样,则称电路工作在平衡状态。但若由于某种原因导致两个半周期内施加在中频变压器上的电压不相等(例如功率开关管的饱和压降有较大差异)或是一对晶体管的导通脉宽不相等(例如由于存储时间的不一致、控制电路输出脉宽不相等以及反馈回路引起的不对称等)时,功率转换电路就工作在不平衡状态。变压器的磁通在一个周期终了时不能返回到起始点,于是将在一个方向增大,其工作区域将偏向一个象限,引起磁芯饱和从而导致功率开关管损坏,逆变失败,此即所谓"单向偏磁"。
为了避免变压器的饱和,充分发挥数字控制器的优势,尽量简化主电路的设计,增加变压器的利用率,本文设计中采取以下方法来进行磁偏的检测和控制。如图4所示,通过互感器分别检测变压器的一次侧正负半周的电流大小,将检测得到的值HCQ1和HCQ2进行比较,一旦某个半周的电流偏大超过一定的值,则认为出现了偏磁,将该信号送入TMS320LF2407A的捕获单元功能,产生捕获中断并通过中断程序去调整相应桥臂的功率开关管驱动脉冲的宽度,强制对变压器进行磁恢复,防止变压器饱和现象的发生。

图4 变压器磁偏检测电路图
2.3数据采样及滤波
为了确保控制板与系统主电路的信号隔离,数据采样电路上采用与霍尔电压传感器和霍尔电流传感器接口,确保采样输入电路的信号与采样输出信号的完全隔离。
TMS320LF2407A芯片内部集成了10位精度的带内置采样/保持的模数转换模块(ADC)。根据系统的技术要求,10位ADC的精度可以满足电压的分辨率、电流的分辨率的控制要求,因此本文直接利用控制芯片内部集成的ADC,就可满足控制精度。另外,该10位ADC是高速ADC, 最小转换时间可达到500 ns,也满足控制对采样周期要求。
为了提高ADC数字采样的精度,减少软件滤波的工作量,设计了低通滤波器对电压和电流的信号进行处理,以消除高频信号的干扰和更好的消除线路以及空间的干扰。
2.4保护功能
电源运行过程中,可能会发生一些异常状态,如全桥电路出现直通使得原边母线短路;副边负载短路或者过流、散热器过热等等,需要在控制中加以保护。
在本文设计中,利用了DSP 功率保护引脚PDPINT的功能对异常状态进行检测并能够做到及时恰当处理,做到系统的安全可靠运行。
保护电路采用窗口比较电路,分别检测功率开关管的过流信号,输出的短路信号和散热器的过热信号。设定保护的阀值,一旦出现任何异常,就可以立刻将保护信号送入DSP 功率保护引脚PDPINT或者外部中断信号IOPE-2,通知控制系统并采取相应的措施:对于原边的短路以及副边的短路采用不可恢复的保护方式,立刻关闭PWM驱动信号,切断电源的输入,以防止其它更严重的危险发生;对于散热器过热等可恢复的保护信号,则暂时关闭PWM输出,等状态恢复后再重新恢复工作。
2.5外部接口
本文设计的数字控制器外部接口包括外部控制I/O接口和外部通讯接口。
利用DSP内部的I/O口来实现外围的附加控制功能,如:指示灯显示、主电路的缓起控制、输出接触器的控制、散热风扇的开关控制等;
外部通讯接口包括CAN总线接口和RS232接口。CAN总线接口可满足远距离数据传输要求,RS232接口可与人机设备接口。
外部CAN总线通讯接口采用TMS320LF2407A芯片的CAN 控制器接口,利用用82C250作为CAN驱动芯片和外部设备通讯。CAN驱动芯片82C250单独供电,通过光耦将DSP内部CAN控制器的引脚CANRX和CANTX和驱动芯片82C250隔离,以减少数字信号对CPU的干扰。
RS232通讯接口利用TMS320LF2407A芯片包含的串行通信接口SCI模块,它支持CPU与其他使用标准格式的异步外设之间的数字通讯。SCI接收器和发送器是双缓冲的,每一个都有它自己单独的使能位和中断标志位。两者都可以独立工作,或者在全双工的方式下同时工作。本文设计中,CPU的SCI模块引脚SCIRX和SCITX通过光耦隔离后和RS232串口驱动芯片MAX232相连接,MAX232的输出采用3线传送方式,信号通过高速光耦隔离后与外部设备连接。
3.数字化充电电源应用试验
近年来,国内电动车相关技术迅速发展,如何解决动力电池的快速而方便充电问题,成为电动车产业化链中非常重要的一环。而本文设计的数字控制器能很好的适应数字化充电电源对控制器的要求,并进行了应用试验。
采用本文设计的数字化控制器的数字化充电电源主电路拓扑如下图5所示。
主电路开关器件采用IXYS公司的新型功率型MOSFET器件IXFN44N80(44A,800V,有续流二极管),输出整流二极管采用DESI2*61-10B(60A、1000V快恢复二极管),输出滤波电感1mH,谐振电容0.022μF,电路工作频率fs=80kHz,死区时间1μs。

图5 主电路拓扑
数字化充电电源通过CAN2.0协议与动力电池组的BMS(电池管理系统)通讯,采集电池的相关数据(电池电压、电池温度、电池充电状态等),为充电管理提供参考数值;通过RS232协议与计算机通讯,记录相关数据。试验框图如下图6所示。

图6 试验框图
试验中充电方法采用典型的电池三阶段恒流方式,数字化充电电源输入为三相交流电,输出直流电压范围300V~720V,输出电流范围0~30A。

图7 电池充电试验曲线
动力电池组采用电动车用镍氢动力电池组(由426只单体组成,标称电压511V),充电采用三阶段恒流充电方法。
试验充电曲线如图7所示。数字化充电电源充电效率≥90%,稳压精度不大于1%,稳流精度不大于1%。
4 结论
经过数字化充电电源应用试验,本文设计的移相全桥谐振软开关数字控制器不仅实现了功率器件驱动、保护等主电路控制功能外,还提供了丰富的外部通讯接口(CAN总线:CAN2.0协议;串口通讯:RS232协议),以及外部设备控制功能,通过DSP和CPLD编程,实现不同类型功率模块、不同输出要求的开关电源数字化控制。
本文的创新点在于利用DSP的强大数据处理功能和CPLD可编程特点,设计了具有数字化、智能化、通用性好的开关电源数字控制器,使得应用该数字控制器的开关电源具有很高的响应速度,能实现复杂的输出特性,如满足电池充电过程中针对不同的充电策略所要求的充电曲线等,因此具有较广的应用前景。
参考文献
刘和平,张学峰. TMS320LF240Xdsp结构、原理及应用[M]. 北京:北京航空航天大学出版社,2002.4 张占松. 蔡宣三.开关电源的原理与设计[M].北京:电子工业出版社,1998.7 廖京盛,游林儒. 基于TMS320LF2407的模糊控制直流调速系统[J]. 微计算机信息,2005 Vol.21 No.4 王建校,宁改娣. MAX+PLUS II入门,北京:科学出版社,2000.10射频工程师养成培训教程套装,助您快速成为一名优秀射频工程师...

