- 易迪拓培训,专注于微波、射频、天线设计工程师的培养
电池管理及监控设计
1. 前言
随着信息技术的飞速发展,移动终端设备如手机、PDA、掌上电脑等产品正越来越多地得到广泛使用。加上目前移动终端设备的处理器性能不断提高、无线应用程序不断增加、图形功能越来越先进。功能上的增加,导致了移动终端产品的功耗越来越大;因此,对电池的提出了更高的性能要求,尤其体现在电池的管理方面,其中包括电池的充电管理和电池的监控,这是嵌入式产品开发中必须考虑的问题。
2. 电池管理芯片介绍
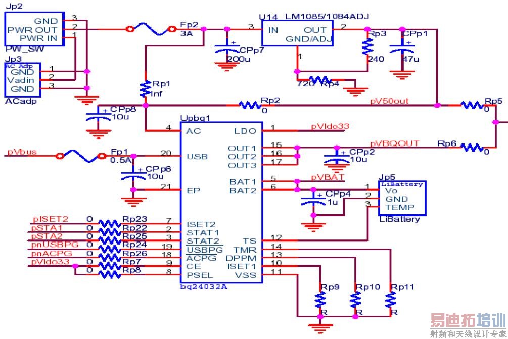
2.1. 电池充电管理芯片bq24032A
电池管理芯片bq24032A支持USB充电和AC充电方式。通过bq24032A对电池进行充电。此芯片提供整个系统的电源输出。其中电池管理芯片bq24032A 的VBAT接于电池监控芯片bq26220的VBAT引脚。PSEL为电源选择端口,可以用于选择由那种输入电源作为主输入电源(USB或AC)。如果主输入电源不可用,系统将自动采用第二种输入电源进行输入,电池输入作为最后的选择,当USB或AC电源不存在时才选择使用电池作为供电源。PSEL被设置为低时,USB被选择为主输入[1]。下图1为电池管理芯片bq24032A及其外围电路图:

图1 电池管理芯片bq24032A及其外围电路图
2.2. 电池监控芯片bq26220
bq26220芯片是先进的电池设备监控模块,它可精确地测量充电和放电电流,并支持所有管理电池容量的必要功能,这个芯片可用于手持电话、PDA、和另外的便携式产品中。bq26220芯片和主控制器一起执行电池的管理功能,主控制器负责将bq26220的数据传送到终端用户电源管理系统中和接收相应的数据。这个模块提供64比特通用闪存,8比特的ID ROM,和32比特的RAM存储空间。这些非易失的存储空间能够保存电池的监控信息或关键的电池参数。
其中,BAT为电池电压检测输入端口,这个引脚被用于检测和测量电池的电压值。HDQ为单线HDQ接口,是一个单线串行通信接口,它是双向输入的,负责将寄存器的信息传递给主控制器,并接收主控制器的信息到寄存器中,电池监控芯片bq26220 的HDQ端口接于PXA272处理器的GPIO119端口[2]。下图2为bq26220芯片原理模块图:

图2 bq26220芯片原理模块图
3. 电池驱动模型和驱动初始化过程
Windows CE中包含的样本设备驱动程序分为两种类型:单片驱动程序(Monolithic device driver)和分层驱动程序(Layered Device driver)。采用分层开发模式可以降低开发难度,缩短开发周期,在电池驱动开发中使用分层驱动开发模式。
分层驱动程序由两个独立的层组成:上层是模型设备驱动程序(MDD),下层是依赖平台的驱动程序(PDD)。设备驱动程序服务器提供的接口(DDSI)是在PDD中实现的函数集,并由MDD调用。由于微软提供了所有与MDD模块相关的源代码,所以对这部分不用做任何改动,只需将自己的PDD模块与MDD模块链结成一个公用库即可[3]。MDD通过IoCTLS调用PDD中的特定函数来访问硬件的具体特性。
Windows CE电池驱动要求的MDD函数包括:
Init、Deinit、Open、Close、Read、Write、Seek、PowerDown、PowerUp、IOControl。
Windows CE电池驱动要求的PDD函数包括:
BatteryPDDInitialize、BatteryPDDDeinitialize、BatteryPDDGetStatus、BatteryPDDGetLevels、
BatteryPDDSupportsChangeNotification、BatteryPDDPowerHandler、 BatteryPDDResume。
电池驱动初始化过程
在系统上电自检成功后,上层调用电池驱动入口函数,进行电池驱动初始化工作:
(1)判断是否已经进行中断事件初始化,如果没有初始化,则进行下面的操作,如果已经进行了一次初始化,则关闭事件句柄。
(2)初始化电池全局变量。
(3)如果中断事件成功,则调用ResumeThreadProc创建电池线程。在线程的主调函数中,设置电池线程的优先级,然后在循环中等待中断事件。
(4)调用PDD层的初始化函数BatteryPDDInitialize;在PDD层中,为GPIO寄存器和电源管理寄存器开辟两段虚拟内存。
(5)初始化AC97的寄存器。
(6)初始化存放电池电量值的环形缓冲区。
(7)调用BatteryAPIGetSystemPowerStatusEx2函数更新电池电量结构体PSYSTEM POWERSTATUS_ EX2中的数据。
4. BatteryAPIGetSystemPowerStatusEx函数
BatteryAPIGetSystemPowerStatusEx函数主要获取系统电源状态值。在执行过程中是通过调用BatteryAPIGetSystemPowerStatusEx2函数来完成的。而BatteryAPIGetSystemPowerStatusEx2函数调用 BatteryPDDGetStatus函数以获取电池状态信息,BatteryPDDGetStatus函数通过调用GetMainBatteryVoltage获取主电池电压值,通过调用GetPowerDevStatus获取电池设备状态,并获取剩余电量的比例值。下图3为BatteryAPIGetSystemPowerStatusEx函数调用关系图:

图3 BatteryAPIGetSystemPowerStatusEx函数调用关系图
5. CalcMainBatteryVoltage获取电池电压值
Bq26220通过BAT端口检测电池电源,并且通过寄存器BATH-BATL传递给上层。这个BATH(地址=0x72——从第0比特到第2比特)和BATL低比特寄存器(地址=0x71——从第0比特到第7比特)包含电池电压经过ADC转换后的结果。这个电压以11比特、2.44mV为步长、并带有LSB的二进制形式表达出来。BATH寄存器的第3比特代表MSB,BATL的第0比特代表LSB。最大电压测量范围为5V。
BATH寄存器的第3比特到第7比特存储电压ADC后的偏移量信息,这个最重要的信息比特是在4比特(第3比特到第7比特)偏移数据后的标记比特。
LSB获取修正因子,以μV为单位,主控制器负责通LSB 获取修正因子和偏移量来测量ADC后的电压值。下面是计算公式:
正确的=VBAT×(2.44+LSB修正因子)-偏移量
计算举例如下:
例如:如果真实的LSB=+2.45mV,偏移量=+80mV
计算正确的VBAT:
LSB修正因子=+10μV=0.001 mV
偏移量=+10 ×8mV=80 mV
正确的=VBAT×(2.44+0.01)-80
程序具体实现流程如下图4:

图4 CalcMainBatteryVoltage函数流程图
6. 电池电量计算方法
原来电池电量百分比显示的其实是电压百分比。可是硬件方面测试发现,电池电量和电池电压并非成简单的线性关系,因此需要分区间进行百分比的转换校正。常温下,我们设备获得的电池电压和电量曲线大致如下(图5):

图5 电池电压和电量的关系图
在驱动程序中创建了一个为16个字长度的环形缓冲区,采样点数增加为16个,这样可以增加对采样结果的可靠性。电池电压采样值even_samp为16个采样值的和去掉一个最大值和一个最小值后再取平均值。
在我们的移动终端设备中,电池的最大电压为559(4.10V),最小电压为455(3.30V),以图5中的两条虚线作为区间的分界线,可分为4.10V~3.80V,3.80V~3.60V,3.60V~3.30V这三个区间,对电池电压值进行分区间的处理,三个区间上的曲线斜率近似为:
4.1V~3.80V:Kl=(100-70)/(4.10-3.80)
3.80V~3.60V:K2=(70-20)/(3.80—3.60)
3.60V~3.30V:K3=20/(3.60-3.30)
4.10V~3.30V:K=100/(4.10-3.30)
在进行电池电量百分比的转换时,当我们获得在559~455区间内的采样值后,首先获得原来的百分比值voltage_percent= (even_samp-455) * l00/(559-455)。然后针对不同的区间进行相应的调整,得到的电量百分比分别为:
4.10V~3.80V:voltage_ercent+=(4.10-even_samp * 7.5/1024)×(K-K1)
3.80V~3.60V:voltage_percent+=(3.80-even_samp * 7.5/1024)×(K-K2)
3.60V~3.30V:voltage_percent-=(even_samp-3.30V * 7.5/1024)×(K-K3)
通过对以上三个区间的分别处理,这样就获得了相对正确的电池电量[4]。
7. 小结
本文介绍了在Windows CE系统中,基于电池充电管理芯片bq24032A和电池监控芯片bq26220芯片的电池驱动的实现。主要介绍了电池电压的获取和电池电量的计算方法。对电池管理提供了很好的借鉴。
参考文献:
[1] TI公司关于电池管理芯片bq24032A的资料
[2] TI公司关于电池监控芯片bq26220的资料
[3] 傅曦.Windows CE 嵌入式开发入门——基于Xscale架构[M] 北京.人民邮电出版社,2006 :227-230.
[4] 杨明.军用手持仪器剩余电置的实时预测D].电子质量.2005.
作者介绍 :
杨涌(1979—),男(汉族),重庆人,硕士研究生,主要研究方向:嵌入式系统开发;
谢显中(1966—),男(汉族),四川人,博士,现为重庆邮电大学教授,移动通信学术带头人,信息产业部/重庆市移动通信重点实验室主任,目前主要从事移动通信技术方面的科研与教学工作。
联系地址:重庆邮电大学77号信箱34栋310室
邮编:400065
联系电话:13609402769
Email:yangyong102812@163.com (end)
射频工程师养成培训教程套装,助您快速成为一名优秀射频工程师...

