- 易迪拓培训,专注于微波、射频、天线设计工程师的培养
满足现代电动/混合汽车应用的充电泵电路
铅酸电池仅能放电至8V左右,而电容器能放电至0V,电容器的这种能力需要配一个能测量0V输入的电流检测放大器来实现。
然而,大多数高端电流检测放大器工作的共模输入范围和电源电压范围有限。例如,MAX4081的共模输入和电源电压范围为76V~4.5V。在双向(充电/放电)电流检测应用中,设置零负载电流点(即电压输出对应零负载电流,此处VSENSE=0V)时,通常在参考输入端(REF) 接一个外部参考(例如+2.5V)。对于MAX4081,较低的4.5V共模限制常常使其不能用于需要电流检测接近于地的应用中。
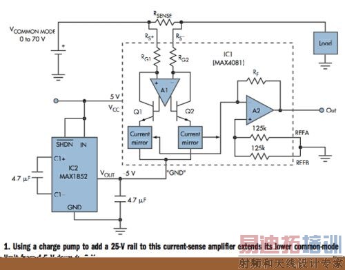
设计师可通过在电路中接一个充电泵来解决这个问题(图1)。微型充电泵(IC2)的供电电压为5V,这与电流检测放大器一样。充电泵(5V)的输出用作IC1的"地(GND)"引脚的负电源电压。IC1的REFA和REFB接至电路的"地"。
![]() |
这样,IC1的内部运算放大器(A2)就工作于5V电源轨(幅度为10V),其同相输入(REF引脚)位于两轨间的0V。VSENSE=0V时,输出电压为0V。VSENSE于是随负载电流而增加,根据器件型号的增益后缀F、T或S的不同,分别产生5倍、20倍或60倍的输出。这样,有效共模范围扩展到了0V~+70V,而原始技术参数未变(VOS<0.6 mV,增益误差<0.6%)。
对图1电路的测试表明,电流检测放大器的共模电压(将"地"接至5V)可降至2.8V(图2)。与之相比,标准应用(GND接至0V)中的共模电压可降至+2.3V。然而,将REFA和REFB短接至GND时,输出在GND上下的摆幅达到5V。图3给出了在整个检测电压范围内共模电压为0V时IC1的输出。
![]() |
IC1的典型供电电流(103 A)对IC2来说构成了一个小的负载电流,可防止其输出端的过载和电压下降。要特别注意输出跌至GND以下时的情况。这时,负载电流从IC1的GND端流出,然后流入充电泵,充电泵负输出可能因此下降(升向0V)。一个解决办法是,可在充电泵中采用更大的电容器或者限制检测放大器的输出电压。
![]() |
Arpit Mehta, Email: arpit_mehta@maximhq.com
Bill O'Neil, Email: bill_oneil@maximhq.com
Maxim Integrated Products公司
射频工程师养成培训教程套装,助您快速成为一名优秀射频工程师...
天线设计工程师培训课程套装,资深专家授课,让天线设计不再难...
上一篇:用USB为电池充电
下一篇:电池电量计:以精度制胜




