- 易迪拓培训,专注于微波、射频、天线设计工程师的培养
基于TOPSwitch-HX的冷凝式锅炉电源设计
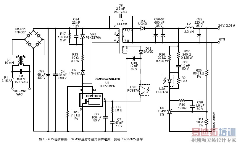
图1所示的电源是一种隔离反激式电源,采用TOP258PN器件。此设计具有较高的效率,可以在无需任何外接散热器件的情况下在高温(65 °C)环境中进行工作。
保险丝F1在出现严重的短路故障时可起到保护作用。X-电容C1执行差模EMI滤波,而共模EMI滤波则由共模扼流圈L1和具有安全额定电压的Y电容C8共同执行。AC线输入电压通过D8到D11的二极管进行全桥整流,并通过大电容C29滤波。C4是一种金属膜类型的电容,应放置在距离开关电路较近的位置,来对DC总线的高频噪音进行去耦,并改善差模EMI。
D2、R17和C34形成RCD箝位,可防止漏极电压尖峰对U4内集成的MOSFET造成损坏。齐纳二极管VR1可随时确保最大箝位电压且在正常工作条件下不会导通。
T 1 变压器上的偏置绕组经D 1 3 整流、C 1 3 滤波, 然后为TOPSwitch提供电源,并且通过光敏三极管U2B控制电流。输出电压经过超快速二极管D14整流,并联的低ESR电容C30和C31共同对输出进行滤波。电感L2和C32构成次级滤波器,以减小输出电压纹波。

通过光敏二极管U2A,可从输出端提供反馈电路,U2A的偏置点可以通过TL431可编程的并联稳压器U3进行设置。电阻R25和R11形成一个电压分压网络,将输出电压限制在24V。电阻R10和电容C36为反馈电路提供补偿。电阻R27和电容C35形成相位提升网络,可提高系统的相位裕量。电阻R9为并联稳压器U3提供偏置电流,此时光敏二极管U2A不会导通。电阻R26设置整个回路增益,并通过U2A限制瞬态时的电流。
设计要点
RCD箝位元件的尺寸可根据正常工作模式来选择,因为齐纳二极管VR1需要确保在启动和负载瞬态期间箝位电压是安全的。
通过电阻R28将流限设置为一个较低的值,约是内部流限的50%。因此,在实际应用中可以采用较大的TOPSwitch-HX器件,以增加效率。磁芯大小和绕组线径大小(见表1)是根据峰值功率和连续输出功率的平均值进行选择的。根据峰值输出功率选择初级和次级绕组的匝数和初级电感值。电阻R13抑制高频谐振振荡,二极管D2仍然导通,从而改善EMI。
基于TOPSwitch-HX的冷凝式锅炉电源设计
射频工程师养成培训教程套装,助您快速成为一名优秀射频工程师...

