- 易迪拓培训,专注于微波、射频、天线设计工程师的培养
单电源供电的IGBT驱动电路在铁路辅助电源系统中的应用
录入:edatop.com 点击:
0. 引言
由于IGBT是一种电压控制型功率器件,它所需驱动功率小,控制电路简单,导通压降低,且具有较大的安全工作区和短路承受能力。因此,目前IGBT已在中功率以上的电力电子系统中(如逆变器、变频器、UPS电源)逐渐取代了MOSFET及BJT而成为功率开关元件市场中的重要一员。然而熑绾斡行У厍动并保护IGBT则成为目前电力电子领域中的重要研究课题之一。在铁路客运系统中,随着电气化列车的普及,提高列车舒适度,设计高效的IGBT驱动电路也成为列车辅助电源设计者的重要研究对象。一个具有保护功能的驱动电路不但能在正常工作状态下给IGBT提供所需的驱动功率,在异常工作状态下能起保护IGBT的作用,而且应当能使电力电子系统中的IGBT有很好的替换特性。因此煾咝阅艿那动电路是提高电子产品品质和可靠性,从而增强其竞争力的关键之一。本文根据实际的使用经验着重介绍了应用于电气化列车辅助电源中的一种单电源IGBT的驱动电路。
1.驱动电路的设计和任务
驱动电路就是将信息电子电路传来的信号按控制目标的要求,转换为相应的驱动信号。
开关型功率器件的驱动分为两种形式:一是电流型驱动,如GTR ;二是电压型驱动,如功率MOSFET、IGBT。无论是哪种驱动电路,在设计时都必须考虑以下两点:最优化驱动特性和自动快速保护。所谓最优化特性就是以理想的控制极驱动电流(或电压、或两者兼有) 去控制功率器件的开关过程,以提高开关速度、减小开关损耗;自动快速保护则是在驱动电路故障状态下快速自动地切断控制极信号,避免功率管遭到损坏,在主回路故障状态时能及时自动切断与主回路的联系的能力。本文介绍的为电压型IGBT驱动电路。
IGBT是将MOSFET的高速易驱动,安全工作区宽同双极性器件低饱和压降结合的产物。它具有以下特点:高的输入阻抗,使之可采用通用低成本的驱动线路;高速开关特性;导通状态的损耗低。在设计驱动电路时,主要考虑以下的参数:IGBT的额定值;短路电流特性;感性负载的关断特性;最大栅极发射极电压;栅极输入电容;安全工作区特性。
2.驱动电路的分类
驱动电路作为逆变电路的一部分,对逆变器和变频器的三相或单相输出有着巨大的影响。驱动电路的设计常用的一般有这样几种方式:
(1) 分立插脚式元件的驱动电路
分立插脚式元件组成的驱动电路在80年代的日本和台湾变频器上被广泛使用,主要包括日本(富士:G2,G5。三肯:SVS,SVF,MF.,春日,三菱Z系列K系列等)台湾(欧林,普传,台安。)等一系列逆变器和变频器。随着大规模集成电路的发展及贴片工艺的出现,这类设计电路复杂,集成化程度低的驱动电路已逐渐被淘汰。
(2) 光耦驱动电路
光耦驱动电路是现代逆变器和变频器设计时被广泛采用的一种驱动电路,由于线路简单,可靠性高,开关性能好,被欧美及日本的多家逆变器和变频器厂商采用。由于驱动光耦的型号很多,所以选用的余地也很大。驱动光耦选用较多的主要由东芝的TLP系列,夏普的PC系列,惠普的HCPL系列等。本设计即为HCPL系列光耦驱动电路。
(3) 厚膜驱动电路
厚膜驱动电路是在阻容元件和半导体技术的基础上发展起来的一种混合集成电路。它是利用厚膜技术在陶瓷基片上制作模式元件和连接导线,将驱动电路的各元件集成在一块陶瓷基片上,使之成为一个整体部件。使用驱动厚膜对于设计布线带来了很大的方便,提高了整机的可靠性和批量生产的一致性,同时也加强了技术的保密性。现在的驱动厚膜往往也集成了很多保护电路,检测电路。应该说驱动厚膜的技术含量也越来越高。
(4) 专用集成块驱动电路
现在还出现了专用的集成块驱动电路,主要由IR的IR2111,IR2112,IR2113等,其它还有三菱的EXB系列驱动电路。三菱的M57956,M57959等驱动电路。
3.一种基于单电源供电的光耦驱动电路
在我公司为青藏铁路所做的电源产品中,其中有大功率的逆变器(55KVA),由电力机车或发电车为各节车厢的逆变器提供DC600V输入,然后由逆变器输出三相AC380V,为车上的空调和制氧机等设备供电。逆变器驱动电路所使用的光耦为HCPL316。 HCPL316是由惠普公司生产的一种IGBT门极驱动光耦合器,其内部集成集电极发射极电压欠饱和检测电路及故障状态反馈电路。主要有以下一些特性:兼容CMOS/TTL电平;光隔离,故障状态反馈;开关速度最大500ns;"软"IGBT关断;VCE欠饱和检测及带滞环欠压锁定保护;宽工作电压范围(15~30V)。IGBT用的是西门子公司的BSM300GA120DN2,耐压等级为1200V,300A单管,共六个IGBT,使用单模块的目的是为有效散热;而驱动电源的设计通常作为驱动电路设计的一个重要的环节,如国内很多厂家经常使用的M57959和M57962芯片,在三相逆变控制中,要设计多路相互隔离的驱动电源,如多路+15V和多路-10V等。同时驱动电源的高要求也是整个产品可靠性的根本保证。而如何设计简单可靠的驱动电源也就成为设计人员想方设法去解决的问题。在青藏铁路的辅助电源系统中,就采用了单电源供电的可靠性高的驱动电路,见下图。
由于IGBT是一种电压控制型功率器件,它所需驱动功率小,控制电路简单,导通压降低,且具有较大的安全工作区和短路承受能力。因此,目前IGBT已在中功率以上的电力电子系统中(如逆变器、变频器、UPS电源)逐渐取代了MOSFET及BJT而成为功率开关元件市场中的重要一员。然而熑绾斡行У厍动并保护IGBT则成为目前电力电子领域中的重要研究课题之一。在铁路客运系统中,随着电气化列车的普及,提高列车舒适度,设计高效的IGBT驱动电路也成为列车辅助电源设计者的重要研究对象。一个具有保护功能的驱动电路不但能在正常工作状态下给IGBT提供所需的驱动功率,在异常工作状态下能起保护IGBT的作用,而且应当能使电力电子系统中的IGBT有很好的替换特性。因此煾咝阅艿那动电路是提高电子产品品质和可靠性,从而增强其竞争力的关键之一。本文根据实际的使用经验着重介绍了应用于电气化列车辅助电源中的一种单电源IGBT的驱动电路。
1.驱动电路的设计和任务
驱动电路就是将信息电子电路传来的信号按控制目标的要求,转换为相应的驱动信号。
开关型功率器件的驱动分为两种形式:一是电流型驱动,如GTR ;二是电压型驱动,如功率MOSFET、IGBT。无论是哪种驱动电路,在设计时都必须考虑以下两点:最优化驱动特性和自动快速保护。所谓最优化特性就是以理想的控制极驱动电流(或电压、或两者兼有) 去控制功率器件的开关过程,以提高开关速度、减小开关损耗;自动快速保护则是在驱动电路故障状态下快速自动地切断控制极信号,避免功率管遭到损坏,在主回路故障状态时能及时自动切断与主回路的联系的能力。本文介绍的为电压型IGBT驱动电路。
IGBT是将MOSFET的高速易驱动,安全工作区宽同双极性器件低饱和压降结合的产物。它具有以下特点:高的输入阻抗,使之可采用通用低成本的驱动线路;高速开关特性;导通状态的损耗低。在设计驱动电路时,主要考虑以下的参数:IGBT的额定值;短路电流特性;感性负载的关断特性;最大栅极发射极电压;栅极输入电容;安全工作区特性。
2.驱动电路的分类
驱动电路作为逆变电路的一部分,对逆变器和变频器的三相或单相输出有着巨大的影响。驱动电路的设计常用的一般有这样几种方式:
(1) 分立插脚式元件的驱动电路
分立插脚式元件组成的驱动电路在80年代的日本和台湾变频器上被广泛使用,主要包括日本(富士:G2,G5。三肯:SVS,SVF,MF.,春日,三菱Z系列K系列等)台湾(欧林,普传,台安。)等一系列逆变器和变频器。随着大规模集成电路的发展及贴片工艺的出现,这类设计电路复杂,集成化程度低的驱动电路已逐渐被淘汰。
(2) 光耦驱动电路
光耦驱动电路是现代逆变器和变频器设计时被广泛采用的一种驱动电路,由于线路简单,可靠性高,开关性能好,被欧美及日本的多家逆变器和变频器厂商采用。由于驱动光耦的型号很多,所以选用的余地也很大。驱动光耦选用较多的主要由东芝的TLP系列,夏普的PC系列,惠普的HCPL系列等。本设计即为HCPL系列光耦驱动电路。
(3) 厚膜驱动电路
厚膜驱动电路是在阻容元件和半导体技术的基础上发展起来的一种混合集成电路。它是利用厚膜技术在陶瓷基片上制作模式元件和连接导线,将驱动电路的各元件集成在一块陶瓷基片上,使之成为一个整体部件。使用驱动厚膜对于设计布线带来了很大的方便,提高了整机的可靠性和批量生产的一致性,同时也加强了技术的保密性。现在的驱动厚膜往往也集成了很多保护电路,检测电路。应该说驱动厚膜的技术含量也越来越高。
(4) 专用集成块驱动电路
现在还出现了专用的集成块驱动电路,主要由IR的IR2111,IR2112,IR2113等,其它还有三菱的EXB系列驱动电路。三菱的M57956,M57959等驱动电路。
3.一种基于单电源供电的光耦驱动电路
在我公司为青藏铁路所做的电源产品中,其中有大功率的逆变器(55KVA),由电力机车或发电车为各节车厢的逆变器提供DC600V输入,然后由逆变器输出三相AC380V,为车上的空调和制氧机等设备供电。逆变器驱动电路所使用的光耦为HCPL316。 HCPL316是由惠普公司生产的一种IGBT门极驱动光耦合器,其内部集成集电极发射极电压欠饱和检测电路及故障状态反馈电路。主要有以下一些特性:兼容CMOS/TTL电平;光隔离,故障状态反馈;开关速度最大500ns;"软"IGBT关断;VCE欠饱和检测及带滞环欠压锁定保护;宽工作电压范围(15~30V)。IGBT用的是西门子公司的BSM300GA120DN2,耐压等级为1200V,300A单管,共六个IGBT,使用单模块的目的是为有效散热;而驱动电源的设计通常作为驱动电路设计的一个重要的环节,如国内很多厂家经常使用的M57959和M57962芯片,在三相逆变控制中,要设计多路相互隔离的驱动电源,如多路+15V和多路-10V等。同时驱动电源的高要求也是整个产品可靠性的根本保证。而如何设计简单可靠的驱动电源也就成为设计人员想方设法去解决的问题。在青藏铁路的辅助电源系统中,就采用了单电源供电的可靠性高的驱动电路,见下图。
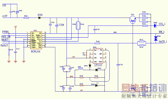
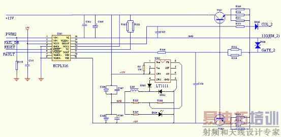
![]() 图1上管IGBT驱动电路 图1为上管IGBT驱动电路,其中由控制器产生PWM1及RESET信号输出给光耦,同时光耦产生的IGBT故障信号FAIL_DR给控制器;TL1111芯片把输入的+15变换成-10V关断电压;同时利用二极管D101使的上管三路驱动+15V和其它路相互隔离;图2为下管IGBT驱动电路,下管的驱动电源无须隔离,从而使得单电源供电成为可能,简化了驱动电源的设计。对比上管驱动电路和下管驱动电路的区别,除了上管有二极管下管没有以外,还有就是+15V的地接在下管的EM_2而上管没有。可以看到,当下管的IGBT导通时,+15V的地通过下管的IGBT和上管的EM1相通,此时电解电容C104处于充电状态,当下管关断时,通过C104放电来驱动上管IGBT导通。同时通过HCPL316故障检测功能在IGBT过压、过流及短路的情况下很好的保护IGBT。
|




