- 易迪拓培训,专注于微波、射频、天线设计工程师的培养
电流模式PWM控制器满足绿色电源设计需求
在激烈的市场竞争环境下,西安芯派整合技术优势并加强研发管理,不断完善高性能绿色电源芯片产品线。在现有SW265X系列、SW253G和SW2263等基础上,最新推出SW2273、SW2801(QR模式)和SW2306(QR模式)等系列高效率、超低待机功耗绿色电源芯片。为满足市场需求,芯派有针对性的推出了一款高性能、低成本、电流模式PWM控制器——SW2604,该芯片外围线路简单,系统设计灵活;其待机功耗小于200mW,适用于适配器、机顶盒电源、小家电和LED照明领域。本文将重点介绍SW2604的技术特点与应用设计注意事项。

图1:SW2604内部电路参考框图
SW2604的技术特点
SW2604内部电路参考框图如图1所示。该电源控制器可工作在典型的反激电路拓扑中,构成简洁的AC/DC转换器;在85~265V的宽电压范围内可提供高达12W的连续输出功率;借助优化的电路设计并结合高性价比双极型制造工艺,最大程度节约了产品的整体成本。SW2604内部电路如图1所示。芯片内部启动电路被设计成一种独特的电流吸入方式,可利用功率开关管的本身放大作用完成启动(开关管Ic对Ib的放大),从而显著降低了启动电阻的功率消耗。在输出功率较小时,Ic将自动降低工作频率,从而实现了极低的待机功耗;在功率管截止时,内部电路将功率管反向偏置,直接利用双极型晶体管的CB高耐压特性,大幅提高功率管的耐电压能力直到700V高压,这保证了功率管的安全;芯片内部还提供了完善的防过载、防饱和功能,可实时防范过载、变压器饱和、输出短路等异常状况,提高了电源可靠性。SW2604主要特点如下:
A 工作频率可调
SW2604的工作频率由外部CT电容可调。芯片内部电流源对CT电容进行100μA恒流充电形成时钟上升沿,在充电电压至2.5V时,内部电路将以1.9mA的下拉电流对CT放电,形成时钟下降沿,完成一个时钟周期。对于双极性功率开关而言,需要考虑存储时间对开关损耗的影响,开关频率通常设置在70KHz以下。
B 过温度保护功能
SW2604芯片内部集成了精确的过温保护功能。在芯片内部温度达到140℃,热保护电路动作,将时钟信号下拉,使开关频率降低,降低功耗。开关频率随温度的升高而降低,直至振荡器关闭。如图2所示。

图2:SW2604芯片内部集成了精确的过温保护功能。
[p]
C 独特的功率管驱动特性与高耐压偏置技术
SW2604内部集成功率管采用斜坡电流驱动,驱动电流随输出功率增加而增加,在FB=0时,OB电流约为40mA,在FB=6V时,OB电流约为120mA,小输出时的驱动功耗得到显著降低。芯片内部集成了独特的偏置技术,在功率管关断时,OE输出到约1.5V,反向偏置发射结,加速Ic电流的下降速度,扩展了有效的安全工作区,开关管承受反向的CB电压,使开关管达到700V的电压承受能力。
D 过压与欠压保护功能
SW2604芯片具有带迟滞的欠电压保护功能。在VCC电压达到8.8V时IC开始启动,这个初始的启动电压由驱动电阻提供,输入的高电压通过驱动电阻注入开关管的基极,放大的Ic电流在IC内部经过限制电路对VCC电容充电,从而形成驱动电压,在IC正常工作时应保持VCC电压在4.8-9V之间(包括满载情况),若VCC电压下降到4.4V时,则振荡器进入关闭状态;VCC进一步降低到3.8V,IC即开始重新启动。
芯片内部VCC具有一个上限电压比较器控制,若VCC试图大于9.6V,则比较器动作,FB将被下拉,锁定VCC至9.6V,达到过电压的限制功能。利用此功能可以方便地实现前端的电压反馈功能,也可避免输出开环时的输出电压大幅度升高现象,保证负载安全。
E 最大开关电流限制功能
SW2604具有逐周期电流限制功能。每个开关周期均对开关电流进行检测,达到FB设定的防上限电流时即进入关周期,电流的检测具有实时前沿消隐功能,屏蔽开关尖峰,避免开关电流的错误检测。合理的温度检测消除了温度的影响,相对常规的MOSFET开关芯片,在一个较宽的范围内,开关电流都可以非常精准,这样就允许设计者在设计方案时不必留有太大余量即可满足较大工作范围,从而提高电路的使用安全性。SW2604的最大开关电流限值为1000mA,可以很容易地实现大于12W的输出功率,且满足宽温度范围。

表1:SW2604推荐工作条件
设计注意事项
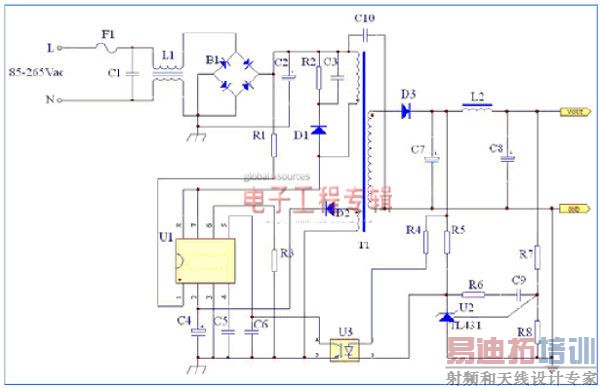
SW2604是一个典型集成功率开关的高性能电源IC,外围电路简单,如图3所示。因为功率开关管集成在芯片内部,开关管的开关损耗产生的热量会使芯片发热,因此在使用时需要一定的散热措施,以避免过高的温度导致IC热保护。一个简单的办法就是在PCB布线时,在IC的PIN7-8脚铺设一定面积的PCB铜箔,在铜箔上面镀锡增加散热能力。在PCB布线时,应将Pin6与Pin7之间保留1mm以上的安全距离,避免产生放电现象。

图3:SW2604是典型集成功率开关的高性能电源IC,外围电路简单。
本文小结
SW2604是一款中小功率的高性能电流模式PWM电源控制器,频率可外部编程,芯片内部集成双极型三极管作为开关管;同时利用其放大作用完成启动,并将启动电阻功耗减小10倍以上。SW2604外围线路简单,系统设计灵活;其待机功耗小于200mW,适用于适配器、机顶盒电源、小家电和LED照明领域。此外,西安芯派还推出了一系列高精度恒压恒流PSR控制器SW2601A、SW2601、SW2602。此系列IC内置高压MOSFET,频率抖动改善EMI,外围线路更简单。使LED电源体积更小、效率更高、性能更稳定,可满足20W以下LED电源需求。
西安芯派科技供稿
射频工程师养成培训教程套装,助您快速成为一名优秀射频工程师...
天线设计工程师培训课程套装,资深专家授课,让天线设计不再难...
上一篇:如何选择最佳SSD电源解决方案
下一篇:新型线性稳压器解决了老问题

