- 易迪拓培训,专注于微波、射频、天线设计工程师的培养
基于SE8510的反激隔离电源设计解决MCU的供电问题
随着LED照明领域的发展,其控制方法也在逐步提高。而PWM技术利用数字输出来对模拟电路进行控制的优点被应用于众多领域。本文简要介绍了基于SE8510设计的反激隔离电源在采用单片机产生PWM波来控制LED亮度的方法的同时,解决MCU的供电问题,同时介绍了一些控制方案,调节输出电流以及调节LED色温和亮度等。
1.基于SE8510的反激式隔离电源设计
图1是SE8510反激式隔离电源系统原理图,SE8510是离线式隔离原边控制反激LED驱动控制IC。SE8510使用了一个坚固的高压隔离工艺能够承受一个输入电压达450 v的冲击,具有8-450V的宽输入电压范围。因此SE8510可以通过主线输入电压直接驱动,简化变压器的设计过程。具有准确的LED调节功能,PWM调节控制,开短路保护,过温保护等多功能。使整体应用设计比以往的方案设计变的更加简单。

图1:SE8510反激式隔离电路图
[p]
2.支持PWM调节输出电流,改变LED亮度。
PWM调光通过PIN DIM加一个低频方波信号就可以实现。当PWM信号为零,门驱动器是关闭的,当PWM信号高(> 300 mv),门驱动器是启用的。LED电流与PWM波的占空比成正比。为了减少频率干扰,建议PWM控制信号的频率设定在200HZ-500HZ之间。
3.提供MCU供电系统,解决MCU控制系统供电问题
如图2所示,传统采用MCU输出PWM控制信号控制系统的原理图。在设计中,就会遇到需要给MCU的供电问题。
(1)本身设计AC-DC系统恒流输出控制LED亮度。但是MCU的供电选取。采用独立一组AC-DC电源作为MCU的供电系统。造成成本增加而且这样演变成设计2个独立的AC-DC电源。
(2)从AC-DC LED恒流驱动电源中提供电量。采用辅助绕组供电,MCU供电和AC-DC控制IC 的供电取用同一个绕组端。但是在MCU发出控制信号控制AC-DC控制IC,使AC-DC系统停止,会导致辅助绕组也掉电。造成MCU的断电现象。
(3)将MCU控制放在AC-DC 次级部分,同样的在AC-DC 系统关闭的情况下,输出电压也会下降。通常客户设计采用输出加大输出电容,使放电变慢,从而提供给MCU。造成输出电容体积和成本的加大。

图2:传统采用MCU输出控制信号控制系统图

图3:SE8510提供MCU供电,解决系统断电MCU供电问题
[p]
图3所示,SE8510内部采用了专用的供电系统专利技术。使用一个坚固的高压隔离工艺能够承受一个输入电压达450v的冲击,具有8-450V的宽输入电压范围。在IC内部增加了一个从VIN-VDD的高压供电系统。使VDD的电压为8V,并且具有5mA的带载能力(由于IC封装形式为SOP8,耗散功率的影响)。足够MCU和一些PWM产生电路正常工作(MCU工作电流2mA)。
将VDD电压通过一个小小的稳压模块,例如7805,或采用三极管组成的稳压器降到5V。提供给MCU或PWM信号产生电路。例如NE555产生的PWM占空比可调的发生电路。在MCU发出PWM低信号时,虽然SE8510系统关闭。但是由于IC内部VIN-VDD高压模块独立工作使得VDD保持一个8V的电压存在,不至于MCU断电导致程序重启。而且更加的节省外部供电系统电路带来的高成本和大体积。
4.支持多种控制模式,使设计变得更加灵活
随着LED照明使用的多样化,而且在某些特定场合更加的体现出节能环保。智能化控制已经越来越大的受到消费者的喜爱。例如在地下停车场,需要人体感应控制实现全亮和半亮的控制。如采用声控,楼梯走廊的节电控制。还有采用远程遥控控制,支持0-10V、RF等多种调光,应用场合更广。
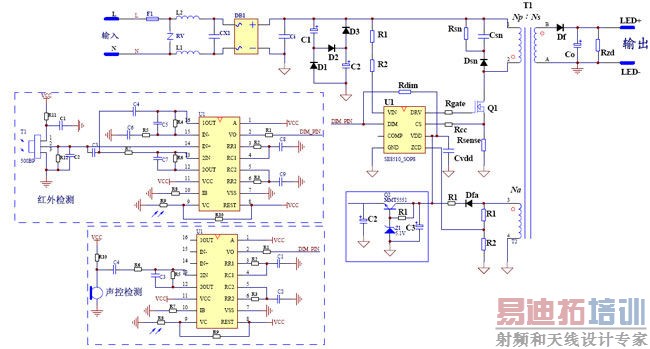
基于SE8510设计的反激式隔离,高PFC,无频闪,声控和人体感应系统应用图。

图4:基于SE8510设计的反激式隔离高PFC,无频闪,声控和人体感应系统应用图。
虚线框内为人体红外感应控制电路和声控模块。
[p]
在拓展应用中,增加多组甚至增加遥控控制LED灯的色温,使用其中一组带载LED灯珠为冷白,另外一组带载LED灯珠为暖白。在控制MCU输出不同的信号给SE8510,控制输出不同带载的变化亮度来实现调节LED色温。
采用单组MCU控制系统控制多组LED驱动模块,实现调节LED色温,亮度变化。
采用无线控制模块,增加一个接收模块控制多组LED驱动模块。采用wifi、2.4G射频、红外遥控,蓝牙功能等技术。将改变LED亮度系统开发结合手机控制。实现LED照明的更高使命。
作者:马坤
成都星芯微电子科技有限公司
射频工程师养成培训教程套装,助您快速成为一名优秀射频工程师...

