- 易迪拓培训,专注于微波、射频、天线设计工程师的培养
空间受限应用中的PMBus热插拔电路基础介绍
本文详细介绍了热插拔电路基础,以及要求使用系统保护与管理(SPM)和印刷电路板(PCB)基板面极其珍贵的情况下系统设计人员所面临的诸多挑战。以模块化实现利用集成数字热插拔控制器时,我们为您介绍了一种框架,用于检查设计的各项重要参数和热插拔系统保护电路的PCB布局。另外,文章还列出了相关实验结果报告。
高密度系统的热插拔电路保护
许多分布式电源系统(如图1所示)都集成了总线转换器、负载点(POL)与线性稳压器,专用于高性能刀片式服务器、ATCA解决方案和通信基础设施系统[1]。这些系统越来越多地应用于一些日益小型化的实现中,旨在降低成本。为了保证这些系统拥有最大的可靠性和最长的持续运行时间,热插拔控制器[2]是首选方法,因为它可以提供最理想的系统保护和电管理,特别是能够达到服务器市场的严格要求。系统保护与管理(SPM)功能专用卡边缘的可用PCB基板面已变得相当狭小,这并不让人感到意外。这种情况带来的结果是,设计工作主要集中在了高功率密度、低成本热插拔电路实现上面。

图1:电信系统分布式电源架构例子
在这类应用中,热插拔控制器的特点是通常包括带电电路板插入(浪涌电流控制)和拔取安全控制、故障监控诊断与保护以及高精确度电气(电压、电流、功率)和环境(温度)参数测量,目的是提供实时的系统模拟或数字域遥测。特别是,如果服务器机架一个线卡出现故障,该故障应隔离在该特定线卡,不会影响系统底板或者其他通过带电底板供电的线卡。热插拔控制器正常情况下会通过接口连接至某个通过MOSFET,其同电源通路串联,从而实现“开/关”功能和电流检测低电阻分流器。
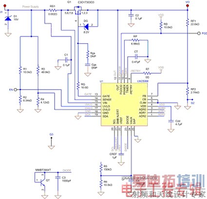
图2显示了典型服务器系统中为供电量身定做的线卡接口和热插拔电路原理图,并为后续讨论的模板。讨论过程中,我们将不厌其烦地详细描述热插拔电路底板连接器边缘插件板和下游组件。

图2:典型的热插拔电路布局
一般而言,在一些+12V和+48V系统中,热插拔通过器件(图2中MOSFET Q1)与高端连接配置,并且其栅极连接至接地基准控制器。在–48V底板系统中,该控制器参考至48V电压轨,并且根据要求上下浮动。在所有情况下,当检测到故障Q1被热插拔控制器迅速关闭时,必要时接地连接可不中断。
[p]
热插拔模块提供一种方便的标准化方法,实现一站式热插拔解决方案。这种模块是一种单独、独立的子配件,它们是一些结构相同、超紧凑、独立自主、经过完全验证和测试的组件,完全适合于高容量SMT制造。同样,它可在多个系统和应用之间灵活地部署使用,从而极大地减轻了系统工程师的设计工作负担。热插拔模块通常以一种中间夹层的方式平行堆叠在系统主板上,利用镀过孔(PTH)或者表面贴装(SMT)接头与电源和信号连接形成母子配置结构。另外,需要注意的是,主板通过模块的终端连接提供导电散热。然而,使用双面模块板布局时,主要功耗组件通过MOSFET和分流电阻器,放置于模块的顶部,以有目的地利用应用环境中的自然或者强制对流。
电路规范
表1列出了热插拔电路模块的相关规范。

表1:热插拔电路设计规范
在这种高功率密度热插拔电路设计中,下列局限性尤为明显:
●成本:电气(MOSFET、控制器、分流电阻器)和机械(连接器、PCB)组件
●PCB面积:严重受限
●组件规范:体积受限(尺寸和外形)
●热规范和散热属性:基本散热
电路原理图和组件选择
图2描述了建议热插拔电路的原理图。可以方便地将任何负载相关大容量存储电容器,靠近负载放置于主板上,无需放置在热插拔模块上。

图3:数字热插拔电路原理图
表2详细列出了最基本的电路组件的封装尺寸和厂商建议焊垫几何尺寸。

表2:热插拔电路组件封装尺寸和建议焊垫几何尺寸
[p]
MOSFET, Q1
在我们的例子中,我们使用了TI NexFET CSD17309Q3[3],它是一种25℃下4.9 mW开态电阻的30V 60A SON器件。如果图4a的开态电阻温度系数约为0.3%/℃,则55℃工作结温下满负载传导损耗为0.6W。栅极到源极齐纳二极管将MOSFET VGS维持在额定电平(正负极)。2℃/W的稳态结壳热阻抗RthJ-C表明,壳结温升约为 1.2℃。最大额定MOSFET结温为150℃。故障状态期间1 ms一次性脉冲时长条件下,图4b和4c的曲线图分别表示50A、12V时的安全工作区(SOA) 大小,以及0.001的标准化结到环境瞬态热阻抗ZthJ-A。

图4:CSD17309Q3[3]MOSFET: a) Rdson随温度变化情况;b) SOA; c)瞬态热阻抗
分流电阻器RS
使用一个2 mΩ分流电阻器以后,LM25066可提供12.5A的主动电流限制(25 mV典型电流限制阈值电压),并且精确度为±8%。因此,电流限制设置为额定满负载电流的125%。快速作用断路器功能设置为22.5A(45 Mv典型断路阈值电压)。
Vishay WSL1206-18系列分流电阻器拥有1%容限和275 ppm电阻温度系数。全部0.5W额定功率可用于70℃额定温度,但后续线性降低至170℃。10A时的分流器功耗为0.2W。
热插拔控制器U1
LM25066有一个I2C/SMBus接口(使用SCL、SDA/SMBA和地址引脚连接)和一个PMBus兼容型指令结构,以帮助执行动态系统配置和遥测。利用三个地址引脚,设置PMBus地址。分别使用1%和2%精确度测量电压、电流和功率遥测。一个二极管连接的晶体管温度传感器,帮助轻松、精确地进行MOSFET温度测量。
TVS, Z1
电流中断期间的电流转换速率达到100A/μs甚至更大,因此输入功率通路中的电源轨总线结构不可避免地存在寄生电感。存储于该电感中的能量传输至电路中其他组件,以产生过电压动态行为。这种电感式电压过冲,会损害热插拔MOSFET、热插拔控制器和下游电路的可靠性,除非对其进行正确的控制。按照图3所示,使用一个快速响应的单向TVS二极管,连接VIN和GND。它主要充当需要中断的差模电流的分流通路。
制约TVS[4]的一些因素包括电气性能、组件体积和成本。一般而言,TVS平衡电压VR等于或者大于DC或者连续峰值工作电压电平。断路事件期间承受峰值脉冲电流的TVS钳位电压VC(MAX),应低于MOSFET和控制器的绝对最大额定电压。另外,更高额定功率的TVS拥有更大的电压开销,因为它的动态阻抗更低。因此,如果要求有更尖利的曲线图拐点,则相比只根据峰值功率规范选择的一般强制规定,选择更大的TVS要更加有利一些。
输入电压范围为12V±10%时,选择15V Vishay Esmp系列TVS。该器件有一个阳极和两个阴极连接。1.1 mm的小体积,让它能够安装在PCB的底部。
[p]
输入电容器CIN
因其可以降低输入阻抗并提供去耦功能,本地输入旁路电容有一定的作用,但在热插拔期间插入插件卡时对CIN充电的脉冲电流一般会损害电容器的可靠性,因此这种电容并不怎么实用。当电容器位于热插拔电路前面时,许多OEM厂商将其看作为一个系统级可靠性问题,因此一般不会安装这种电容器。
PCB布局
图5显示了一种紧凑、高密度的电路PCB布局。图6显示了该模块的照片。热插拔解决方案共占用300 mm2的PCB面积。TVS和可选无源组件均位于PCB底部。栅极线路和分流检测线路均短路,并且未使用输入去耦电容器。使用表面贴装端接,将电源和信号连接至主板

图5:热插拔电路PCB布局
基本组件位于顶部,内部各层主要构成并行接地层,用于散热和降低传导损耗。TVS和各种可选组件位于底部。散热过孔位于MOSFET漏极板和TVS阴极上,连接至内部各层。请记住,表面贴装组件焊接的PCB作为散热的主要方法。同样,产生热的一些组件,可以利用PCB层内已经有的一些铜质多边形材料、层和热过孔来提高其热特性。使用边缘端接将模块化电路板连接至主板,还可以帮助散热。如果重复脉冲钳制期间出现通过MOSFET稳态功耗和/或TVS功耗,则板级散热设计变得尤为重要。这种热插拔控制器设计,通过在出现故障时锁住电路或者在检测到故障以后后续“重试”开始时提供足够长的暂停时间,使这一问题得到缓解。

图6:热插拔模块照片
实验结果
根据这种热插拔控制器[2]实用实现,人们想出了各种实验测量方法,以对电路性能进行评估:热插拔带电插入、电流限制和短路保护。图7a、7b和7c分别描述了相关电路波形。
就这方面来说,它允许在检测到故障以前形成最高可能电流,在图2所示电路输出直接声明的低阻抗短路特别令人讨厌。根据之前的一些考虑,同输入通路串联的寄生电感耦合高电流转换速率,可能会在向通过MOSFET发送一条关闭指令以后在热插拔控制器VIN和SENSE引脚上引起破坏性瞬态出现。图7c突出显示部分,使用这种模块时断路事件期间的电流与电压波形,被看作是良性的。

图7:热插拔电路振荡波形:a)启动前插入延迟热插拔带电插入;b)锁闭电流限制响应;c)输出短路引起的热插拔断路事件
输入电流达到23A(46mV分流电压)时,如图7c所示,通过MOSFET关闭(见绿色输入电流线)。这时的输入电压有一个初始尖峰(原因是存在一些未钳制寄生线路电感),但在约 18V时迅速被TVS钳位。
参考文献
[1]服务器、基站、ATCA解决方案原理图与设计考虑因互
[2] PMBus的LM25066系统电源管理与保护IC
[3] NexFET功率MOSFET技术
[4]《热插拔电路的TVS钳制》,作者:Hagerty, Timothy,TI,刊发于2011年10月《电源电子技术》
作者简介
Timothy Hegarty现任TI电源产品部首席应用工程师。Tim毕业于爱尔兰考克大学(University College Cork, Ireland) 电子工程学士学位和硕士学位。在加盟TI以前,他曾效力于国家半导体和Artesyn Technologies。他的研究领域为集成PWM开关式稳压器与控制器、LDO、基准、热插拔控制器、可再生能源系统和系统级模拟。他是IEEE会员。
射频工程师养成培训教程套装,助您快速成为一名优秀射频工程师...

