- 易迪拓培训,专注于微波、射频、天线设计工程师的培养
LED灯高功率因数驱动器的设计
随着LED灯在众多领域里的应用,譬如商业照明和家庭照明,LED照明已全面有取代传统白炽灯和荧光灯之势,因为相比传统照明,LED照明尽管在价格上偏贵于传统照明,但它具备节能,光效高,寿命长,无污染等显著优点,所以,LED照明能在短时内被市场认同。另外,随着能源资源无节制地消耗,带有节能性能的照明产品已受到政府组织的推广,一些国家的能源组织也有发布相关政策,补贴满足其标准的照明产品。如商业照明产品功率因数大于0.9,家用大于0.7就是美国能源之星的强制要求之一。所以在关注LED灯高光效,长寿命特点的同时,在保证低元器件成本的前提下,设计出具有高功率因数且性能高可靠LED驱动变得尤为重要。
1 LED照明的发展概述
消费者从传统照明转换到LED照明是已经被认为是大势所趋,有文章指出,LED照明相比白炽灯可以节省80%的能源,其寿命可以长至10年-20年之久。另外,LED灯相比紧凑性节能灯,不含有对环境有害的物质,如水银,汞等重金属物质,也没有像节能灯(CFL)在启动时暖灯时间长的问题,所以在全球资源紧张的大环境下,平衡到对环境与能源的厉害关系,政策上也会加速推广LED照明,因为LED照明在发光原理、节能、环保的层面上都远远优于传统照明产品,尽管短时间内LED照明的成本很高,譬如传统60W白炽灯零售价格只有7W LED灯的1/10还不到,所以家庭用户现阶段对LED灯的价格承受能力还是有限的,但另一方面,在大多新建设中的商业照明市场中,如酒店和商场都使用了LED照明,已鲜见再有传统照明的影子。
本文就将主要探讨LED照明的驱动部分,怎样降低输入电流谐波,提高输入功率因数。发达国家在照明领域里的能源问题已非常重视,譬如欧洲能源标准EVP5和美国能源之星在这方面已明确规定,住宅照明驱动器的功率因数PF必须大于0.7,商业照明大于0.9的强制性要求。
[p]
2 降压式LED驱动器
2.1 介绍说明降压式LED驱动器
三种常用的基本电源转换结构通常是指降压BUCK,升压BOOST和升降压BOOK-BOOST结构,它们都是非隔离式的,输入和输出电压共同接在同一地线上。每种结构都有其自身的特性,如静态电压转换率,输入输出电流特性,输出电压纹波和最重要的频率响应特性,最普遍和最简单的结构要数降压式BUCK结构,通常设计时选择降压结构是基于LED上的输出电压总是小于输入电压,并且可以用非隔离式结构。这里再提一下降压式结构的另外一个特点,因为主开关管的电流在每个开关周期内都是由零上升到额定值,所以它的输入电流总是非连续的,而输出电流时连续的,这是由于输出电流是依靠电感和输出端的电容会提供的。
在实际LED驱动器设计中,对于中、高LED电压输出都会采用降压式结构,因为不仅结构简单,而且元件成本和转换效率上有明显的优点,所以其应用非常广。

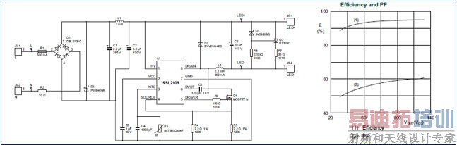
图2.1:降压结构线路图和测试值
图2.1是一个常规的BUCK降压式线路,芯片是恩智浦公司的SSL2109控制器,原理图上可以看出它的外围元件非常少,电路非常简单,电感只需要一个绕组,不像其它控制器必须依靠另外的辅助绕组给芯片供电,这里它是采用了一颗高压瓷片电容C5,连接到主开关管栅极来进行充电,所以芯片启动后,正常工作的电平都来自于这颗电容的作用。效率方面,它能达到90%以上,不足之处就是功率因数只有0.55左右,如图2.1右侧上的曲线所示。
2.2 降压式结构LED驱动器的工作原理
降压BUCK电路的主要运行波形图如图2.2所示,紫色通道是通过主开关管Q1的漏、源极间的电流波形,绿色通道是主开关管Q1的漏极电压波形,蓝色通道是输入电流波形,黄色通道是输入电压的波形。

图2.2:降压结构测试波形
可以看到流过主开关管的电流平均值基本是一条水平线,主要原因是整流后的滤波电容(C1,C2)容量很大,其充满后的存贮电压足够已在整个周期内泄放,所以输入电压总是会高于输出电压,每个周期内流过开关管的电流通过电阻R5转换成电压信号与芯片脚4检测比较,一般芯片内部的电流参考脚的电平是一个固定值,通常0.5V左右,当达到参考值后,主开关管就停止工作,再等待下一个开通信号,就是检测到开关管上的最低谷底电压时,芯片再提供开通驱动信号给主开关管的栅极。所以,开关管每个周期的电流大小基本一致,这也就造成输入线上电流(图2.2中的浅蓝色通道)的变化不是跟随输入电压(图2.2中的黄色通道)的变化而变化,所以在这种设计里,输入功率因数会非常低,电流谐波也很大。
[p]
3 填谷式LED驱动器
3.1 填谷式结构中功率因数校正的原理
为了满足能源之星和IEC(国际电工委员会的简称)相关要求,早期大多设计者采用被动填谷方式来提高输入功率因数,大致电路结构如下图3.1所示:

图3.1:填谷式结构线路图和仿真结果
元件C1,D5,C2,D7,D6组成主要填谷电路,每个周期内交流电经由桥堆D1~D4整流后,给C1,C2串联着充电,D6防止C2反经过C1放电,C1,C2的充满的电荷经由D7,D5并连着放电。图3右侧是电路输入电流的仿真结果,能观察到每个周期的输入线电流从30°到150°和210°和330°角度内连续变化,而150°到210°和330°到360°角度内不连续变化,大多电流的畸变都是在这些不连续的时间内发生,如果减少这些畸变,会进一步提高谐波性能。仿真图看到每个正负周期内有一个高的电流尖峰,这也是造成电流畸变的因数之一,可以通过其它元件来抑制这个尖峰,但在大功率应用里,需要平衡好效率和发热方面的问题。
3.2 实验测试填谷式驱动器的功率因数
在常规的BUCK结构上增加了上面介绍的被动式填谷电路,这里的元件分别是C1,C2,D2,D3,D4和R2组成,电阻R2可以改帮助改善谐波电流,降低图3.1仿真结果上的最大电流尖峰,实验中主控制降压芯片用恩智浦公司的SSL21084产品,SSL21084只是把主开关管集成到芯片内部,开关控制方式与SSL2109是完全一样的,具体线路如图3.2-1所示:

图3.2-1:填谷式降压结构线路和测试结果
图3.2-1右侧是20W的LED驱动器的测试结果,采用被动式填谷电路后,当输入电压从200V到265V内变化时,功率因数PF已经从原来的0.6提高到了0.9以上,效率也能达到92%,所以在提高功率因数的同时,效率没有明显的降低。图3.2-2是输入电压和输入电流的波形图,绿色通道是输入电压波形,浅蓝色通道是输入电流波形,很明显虽然功率因数提高了,但输入电流波形还是有畸变的,所以总谐波因数不是很好,测试数据显示总电流谐波在38%,如图3.2-2右侧谐波测试数据所示,第3,5,7,9次奇次谐波值还是非常高。

图3.2-2:填谷降压式结构测试波形和谐波结果
[p]
4 主动式LED驱动器
主动式功率因数校正的方式和特点
主动式功率因数校正常规上采用两极拓扑来实现,前级用升压电路结构,后级直流转换部分用隔离反激式结构,如图4.1示,功率因数校正芯片用恩智浦半导体的SSL4101控制器,它运行在临界导通模式下,恒定导通时间控制,流过电感电流与桥堆整流后的电压成正比例关系,所以输入平均电流的相位会跟随输入电压,得到非常高的功率因数。这种控制环路可靠度高,常在中、大功率驱动器中使用。SSL4101也集成了反激转换控制功能,如目前常采用准谐振断续式控制,准谐振工作的特点就是确保主开关上的寄生电容上的电压降到最低时导通,降低开关损耗,并对电磁辐射有一定程度的帮助。副边输出的电压和电流电平通过光电耦合器(简称光耦)来回授反馈给原边控制器。相比填谷式结构,主动式功率因数校正设计可以达到更高的功率因数和低的谐波电流,输出LED电流纹波也非常低。但是这种两级结构的驱动设计非常复杂,元件成本也很高,一般只适合在功率大于75W以上的LED驱动器中使用。

图4:两级主动式功率因数校正结构图
5 单级功率因数校正LED驱动器
5.1 采用单级功率因数校正的原因
不管是用填谷方式或主动式功率因数校正技术来提高功率因数,都有其各自的优缺点,如填谷式电路中需要使用大容值的高压电解电容,已致于元件成本和尺寸在紧凑型的LED灯设计中存在一定的局限性。两级主动式结构虽然能将功率因数和谐波性能实现得最好,但功率因数校正电路结构较为复杂,使电源的成本和体积增加,由此产生了单级功率因数校正技术,其拓扑是将功率因数校正电路中的开关元件和后级DC-DC变换器的开关元件合并和复用,将两部分电路合二为一。因此单级功率因数变换器有以下优点:1)开关器件数减少,主电路体积及成本可以降低;2)控制电路通常只有一个输出回路,简化了控制回路;3)单级变换器拓扑中部分能量可以直接传递到输出侧,不经过两级变换,所以效率要高于两级变换器。由于以上特点,单级功率因数校正电路在中小功率LED驱动器中优势非常明显。
[p]
5.2 单级降压式功率因数校正的工作原理
前面提及了传统降压式BUCK结构中功率因数过低的主要原因,所以这里就是要解决怎样把流经主开关管上的电流平均值调整成接近于电压变化的相位,也就是在每个周期内,让电流跟随电压的变化而变化,从而达到高功率因数的目的。
图5.2所示线路是用来调整主开关电流的外围控制线路的仿真图,电路原理是在三级管Q1发射极端得到一个两倍于市电的频率,且近似于半正弦波的变化电平,这样再把这个电平提供给控制芯片SSL2109电流回授脚,芯片内部再去调制主回路工作频率,使流过主开关管的平均电流形成近似半正弦的形状。

图5.2:单级功率因数调整电路仿真图
图5.2下面曲线部分是仿真的结果,绿色曲线是桥堆整流后的电压形状,红色曲线和蓝色曲线分别是三级管Q1集电极电压和电流的结果,可以看到,三级管基极电平完全更随桥式整流后的电压,由于三级管Q1是PNP型三级管,集电极输出的电平刚好与而基射的电平相反,故在基极电平从最高幅值到零降低时,集电极输出电压和电流反而由最低渐渐增大至最高幅值,这样,当这个电平输入到芯片电流回授脚后,就可以调整主开关管的电流大小了。
5.3降压式结构中验证单级功率因数调整电路
图5.3-1是在传统BUCK降压式线路上增加了功率因数调整元件,所以芯片电流脚检测到的信号是主开关管M1和流经三级管Q1电流的叠加之和。当整流后的电压变化时,流过三极管Q1的电流也跟随变化。

图5.3-1:单级功率因数调整式实验图和相关测试波形
图5.3-1右侧是实验板上测试得到的工作波形,从上到下各通道依次是:紫色是主开关管栅极的电压波形,深蓝色通道是芯片电流检测脚的波形,绿色通道是主开关管M1源极上的电流波形,浅蓝色通道是输入电流的波形。可以看到芯片电流检测脚原来是一个恒定的0.5参考电平,现在用外加的功率因数矫正电路后,主开关的平均电流波形被调整为半正弦形状,原因就是三级管Q1集电极的输出电平进入芯片电流检测脚后,主开关管上的电流会先从过零点渐渐增大至最高幅值,再逐渐被降低到零。这样输入电流和输入电压的相位基本相似,也接近于交流正弦。
图5.3-2是实验得到总电流谐波测试的结果只有13%,可以看出相比原降压和填谷式降压都有非常大的提高,完全满足能源之星对LED照明的功率因数要求。本实验中选择的电感为EFD15,感量为700mH,最低工作频率在70KHz,功率因数0.95,工作效率达到93%以上。

图5.3-2:单级功率因数调整式实验结果
图5.3-1对比原降压结构线路图2.1,在LED灯开路保护上也有改进,原图用稳压管和功率额度较大的可控硅晶闸管来保护输出电压不至于过高引起输出电解电容的损坏,其缺点就是,当发生开路时,主芯片一直是在工作,没有停止,保护用的晶闸管的温度也会比较高,有一定安全隐患。图10中只在电感上增加了一个绕组来感应输出电压的变化,二级管D2整流新增绕组的负向电压,当LED灯开路时,电解电容C1两端的电压上升,新增加的绕组绝对电压也会随之升高,D2整流的负向电压也会升高直到稳压管D4导通,从而将芯片NTC脚电平拉低到0V,主开关停止工作,芯片进入保护模式。所以这种开路保护相比原保护要更简单和可靠。
[p]
5.4 反激式结构中验证单级功率因数调整电路
当然,单级降压结构中的功率因数矫正的外围线路也可以用到隔离反激式结构中,因为,在一部分LED照明中,隔离反激式结构的设计需求也是非常多的。图5.4是试验在隔离反激式结构的数据,控制芯片任然采用恩智浦公司的SSL2109,从测试出来的结果看到,功率因数和谐波电流与在降压式结构中得的结果基本相同,都能做到功率因数(PF)值大于0.9和谐波电流小于20%的性能。

图5.4:功率因数调整线路在反激结构应用结果
6 总结
6.1 概括对比三种功率因数校正方式的特点
前面分别对三种功率因素校正结构做了介绍和相关实验,可以看出各结构都有其自身的特点,表6.1对三种功率因数校正方式做了比较说明,功率因数和谐波性能最好的是主动式功率因数矫正反激式转换结构,但其缺点是线路复杂度和元件成本比其它两种都要高;填谷式功率校正结构的缺点就是功率因数不够高,谐波性能还是不好,元件成本虽然比主动式结构低,但还是比单极式结构要高;单级功率因数校正结构在谐波和功率因数性能上能完全满足IEC63000-3-2的要求,其功率因数调整方式不仅结构简单,而且外围元件成本也最低;另一方面,在单级调整式结构中,因为桥式整流后的滤波电容容量很小,一般100~200nF左右,所以,输出电流的低频纹波会比前面两种结构都要大一些,不过可以通过加大输出端电容容量来解决这个问题。

表6.1:三种功率因数校正方式性能对比结果
6.2 结论:
本文就LED照明驱动器的设计做了相关探讨和研究,特别是解决了如何用低成本的方法获得的高功率因数和低电流谐波性能,经过理论分析和实际实验论证,证明出在传统降压式结构上改进出的单级功率因数调整式结构是可以完全达到高功率因数和低谐波的性能,也能容易地应用于LED照明驱动器的实际设计。
作者:孙中华
恩智浦半导体资深应用工程师
射频工程师养成培训教程套装,助您快速成为一名优秀射频工程师...

