- 易迪拓培训,专注于微波、射频、天线设计工程师的培养
有关基于BP2808实现高效能LED照明电源设计
BP2808基本工作原理
BP2808是专门驱动LED光源的恒流控制芯片。BP2808工作在连续电流模式的降压系统中,芯片通过控制LED光源的峰值电流和纹波电流,从而实现LED光源平均电流的恒定。芯片使用非常少的外部元器件就实现了恒流控制、模拟调光和PWM调光等功能。系统应用电压范围从12VDC到600VDC,占空比最大可达100%;适用于交流85V-265V宽电压输入,主要应用于非隔离的LED灯具电源驱动系统。BP2808采用专利技术的源极驱动和恒流补偿技术,使得驱动LED光源的电流恒定,从交流85V-265V范围内变化小于±3%。结合BP2808专利技术的驱动系统应用电路,使得18W 的LED日光灯实用方案,在交流85V-265V 范围内系统效率高于90%。在交流85V-265V输入范围内,BP2808可以驱动从3W到36W的LED光源阵列,因此广泛应用于E14/E27/PAR30/PAR38/GU10等灯杯和LED日光灯。
BP2808具有多重LED保护功能包括LED开路保护、LED短路保护、过温保护。一旦系统故障出现的时候,电源系统自动进入保护状态,直到故障解除,系统再自动重新进入正常工作模式。复用DIM引脚可进行LED模拟调光、PWM调光和灯具系统动态温度保护。BP2808采用SOP8封装。
LED日光灯应用典型方案设计
LED日光灯的LED光源灯条电源驱动方案有很多种,目前非隔离方案因其效率高、体积小、成本低而占主流,而用PWMLED驱动控制器来做LED日光灯驱动电源的又占绝大多数。事实上传统的荧光日光灯都是非隔离方案。
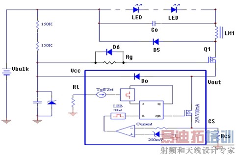
以AC176V—264V全电压输入为例,采用BP2808为主芯片来设计负载为小功率多颗LED光源多串、多并的LED日光灯时,整个系统方案的设计方框图如图1所示。全电路由抗浪涌/雷击保护、EMI滤波、全桥整流、无源功率因素校正(PPFC)、启动电压(包括前馈补偿、开机后的馈流供电、驱动变软)、恒流补偿、PWM控制、源极驱动、LED光源阵列,以及采样电阻、Toff时间设定、储能电感、续流二极管等各部分组成。

图1:18W LED日光灯系统方案设计方框图。
[p]
LED光源阵列设计为0.06W白光LED(SMT或草帽灯)24个串联、12串并联的方案,驱动288个小功率WLED,总功率18W。全电压18W LED日光灯开关恒流源的设计电路如图2所示,其各部分的功能如红字所标注。图中抗雷击和EMI滤波组成EMC电路,馈流供电是利用已经做在芯片内部的整流二极管来实现的。

图2:18W LED日光灯的实用电路图。
从AC220V看进去,交流市电入口接有1A保险丝F1和抗浪涌/雷击的压敏电阻Vz1;之后是EMI滤波器,由Ld1、Lc1和Cx1、Cx2组成;DB1是全桥整流器,内部是4个高压硅二极管;CE1、CE2、R10、D2~D4组成无源功率因数校正电路;BP2808芯片由R15、R16启动电阻降压经R17、C3前馈补偿,并由Dz1、C2、R18与BP2808内部电路组成专利的恒流补偿电路稳压后给BP2808控制电路供电,系统启动后由于控制电路本身静态电流小,以及芯片内部存在从OUT到VCC的馈流二极管可向BP2808提供工作电源,此时电阻R15-17上通过的电流将大大降低,因而总的系统功耗也大大降低,系统效率得到明显提高。专利的源极驱动电路由MOS管Q1、D6、Rg、Rt 、Rcs与BP2808内部电路组成,其显着特点是有效降低功耗、提高恒流精度。源极驱动方式的驱动电路使系统消耗电流减少,尤其是减少了传统的高压差供电通路中类似R15-17上的电流,从而降低了功耗,提高了效率。D6、Rg可使开关开通驱动变软,关断驱动保持较强,既改善EMI,又尽量不牺牲效率。与LED光源并联的输出滤波电容C0用以减少LED光源上的电流纹波。
BP2808的CS端采集电流采样电阻Rs1~Rs2上的峰值电流,由内部逻辑在单周期内控制OUT脚信号的脉冲占空比进行恒流控制,输出恒流与D5、LM1的续流电路合并向LED光源恒流供电。LED光源阵列组合改变时,电阻Rs1~Rs2的阻值也要随之改变,使整个电路的输出电流满足LED光源阵列组合的要求。
PCB板的排列是做好产品的关键,因此PCB板的走线要按电力电子安全规范要求来设计。本电路可通用于T10、T8日光灯管,因两管空间大小不同,二块PCB的宽度将不同,要降低所有零件的高度,以便放入T10、T8灯管。图3是T10恒流源板的实物照片,30个组件安装0.8 毫米厚的环氧单面印制板上。

图3:18W LED日光灯开关恒流源的实物照片。
如是设计AC85V--264V全电压输入,又要考虑PFC,可将LED光源阵列设计成0.06W白光LED 12个串联、24串并联方案。BP2808做LED日光灯电源驱动电源设计时,建议输出电压<100VDC、电流<600mA。
目前可使用的LED日光灯驱动IC有好几种,其性能参数都有差异,现列表1供设计选型参考。从中可见BP2808的固定Toff工作模式、100%占空比、芯片工作电流仅0.2mA、效率达92%、恒流补偿和使用独特的源极驱动模式等特性,使其具有适用于LED照明灯具的明显优势。

表1:LED日光灯驱动IC产品性能参数比较表。
[p]
BP2808的关键技术
恒流补偿与源极驱动二个专利应用电路使BP2808应用更显方便和更具特色。从图4可见,BP2808GND与LN的内部电路与R3、C3、R4、Dz1、C2组成恒流补偿的专利应用电路;BP2808Vcc、CS与OUT的内部电路与Q1、D6、Rg、Rt、Rcs组成源极驱动的专利应用电路。

图4:恒流补偿与源极驱动二个专利应用电路。
图5是源极驱动控制电原理路,从中可见BP2808内部的低压开关MOS管(700mA)漏极连接到外部功率开关MOS管Q1的源极,而其源极连接到采样电阻RCS的一端以及第一比较器的输入端,其栅极连接到RS触发器的输出端。外部功率开关MOS管Q1的漏极输出电流经储能电感直接驱动LED光源。芯片内的Do是馈流二极管,在BP2808启动工作后,从OUT到VCC的馈流经Do整流向BP2808提供工作电源。

图5:源极驱动控制电原理路。
采用源极驱动,可以有效减少驱动电路电流消耗、降低功耗、提高效率;传统的高压差供电通路中为了将整流后的直流高压降至PWM芯片所需要的低压工作电压,采用低阻大功率电阻降压,器件发烫,自耗功率很大。
隔离与非隔离的多种LED灯具驱动设计应用
BP2808还可应用于设计隔离与非隔离的球泡灯、PAR灯、筒灯、嵌灯、庭院灯、防爆灯、洗墙灯、台灯、工作灯、可控硅调光灯等LED光源灯具的驱动电源。非隔离的灯具其设计原理可延用前述LED日光灯应用典型方案设计思路,改变LED光源阵列的排列,可以变换成各款不同、形形式式的LED灯具,针对各种LED灯具对驱动电源的不同要求,可以改变电源的输出特性设计来满足各不相同的需求。如可控硅调光控制就可在应用电路上动脑筋,增加在切相电源中提取导通角信息线路,并根据该信号来控制LED光源的驱动电流,以得到调光的效果。
使用BP2808的LED日光灯已进入2010年上海世博会的“沪上·生态家”、上海地铁2号线江苏路站厅和马来西亚皇宫的照明系统。BP2808用于AC/DC的PAR灯、球泡灯等LED灯具的可控硅调光隔离和非隔离方案也已成熟,其可用于生产的应用电路、PCB板图、BOM亦已成套可供客户享用。
本文小结
BP2808的固定Toff工作模式、100%占空比、芯片工作电流减至0.2mA、效率达92%、恒流精度提高,使其更适用于LED照明灯具的驱动电源的应用。BP2808在继承和吸收国内外同类产品的优点之外,采用了创新的拓扑结构,芯片设计上有重大的改进,性能更趋完善,特别是恒流补偿与源极驱动二个专利应用电路使BP2808应用更便捷有效节能。
作者:颜重光
市场总监
上海晶丰明源半导体有限公司
射频工程师养成培训教程套装,助您快速成为一名优秀射频工程师...
天线设计工程师培训课程套装,资深专家授课,让天线设计不再难...
上一篇:构建更加智能的电能计量系统
下一篇:手机充电管理的设计要点

