- 易迪拓培训,专注于微波、射频、天线设计工程师的培养
采用降压-增压恒流LED驱动方案需要考量的要素
为了优化性能,高亮LED需用电流源而非电压源来驱动。本文我们将了解一种恒流LED驱动方案,它可以用于驱动一条串联的LED串。为了驱动LED串,我们采用改进后的降压-增压转换器电源拓扑,将LED串置于DC-DC转换器输出端和输入电压源之间。运用这种连接方式,可以为LED串提供低于或高于输入的驱动电压。
虽然LED串两端的电压存在降压-增压转换器提供的直流增益,但其输入电流是非脉动方式,这不同于典型的降压-增压转换器的脉动输入电流,非脉动电流有效降低了EMI。本文所讨论的PWM控制器采用平均电流控制模式。
图1所示LED驱动器有如下直流特性:
(1)
由于
,此处D为占空比
(2)
在平均电流控制模式下,输入电流由输入电压返回环路的检流电阻检测(图2)。该电压送入电流误差放大器(CEA)的反相输入端。放大器的同相输入端连至电流控制电压。误差信号经过放大器放大后,驱动PWM比较器的输入端,与开关频率的斜坡信号进行比较。电流环路的增益带宽特性可通过CEA附近的补偿网络进行优化。
电流环路补偿设计
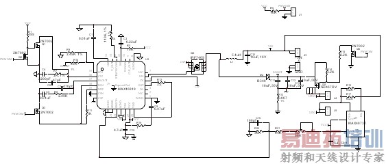
业内已经有多种集成驱动方案,为了帮助用户选择方案,我们对MAX16818集成控制系统进行了检验。这个平均电流模式控制器利用跨导放大器(transconductance amplifier)放大电流误差信号。检流电阻两端的电压由内部放大器放大34.5倍,电流误差放大器的跨导是550 uS,锯齿波信号峰值为2V。该电路中,输入电流在返回通路上由电阻Rs检测(图3)。

图1:高亮LED驱动器的简化框图。

图2:采用平均电流控制模式(内部环路)的高亮LED驱动。

图3:利用MAX16818(内部电流环路)构建的高亮LED驱动器。
电流检测电阻值由平均电流极限设置,LED支路的最大电压为:

此处n是LED的数目,Vfm(If)是LED在满负荷电流If下的最大压降。
最大输入功率为Pmax = VLED(max) ×IfVLED(max) ×I f,效率为η。因而,最大输入电流为:
(1)
最小平均电流阀值为24mV,因而,电流检测电阻值为:
(2)
为了避免控制器的PWM比较器输出自激,比较器反相输入信号的斜率应小于同相输入的锯齿波斜率。锯齿波斜率为Vs×fs,电流误差放大器的增益为GCA。
(3)
式中,gm是CEA跨导,放大器输出为PWM比较器的反相输入。PWM比较器的同相输入是锯齿波,峰值为Vs、开关频率为fs。这是电流误差放大器从Rs检流电压到放大器输出在高频端的交流增益,频率低于补偿电容Cp产生的极点。这是PWM比较器敏感频点处的增益。
电流误差放大器的最大增益GCA由下式(4)决定:
(4)
VLED(max)/L是输入电流的下降斜率。
从等式(4)我们可以得出Rc的最大值为:
(5)
由RcCc决定的零点频率要低于电流环路的交越频率fc(crossover frequency),且要留有足够的相位余量,这是确定Cc值的标准。LED驱动器功率电路的小信号等效模型由下面推导的公式表示。


升压调节器电流环路的小信号控制到输出增益,即从CEA输出vca到Rs电压vRs的表达式为:
(6)
式中:Rs为电流检测电阻,L为输入电感值
Il是电感的直流电流
VIN是直流输入电压
VLED是LED支路的总直流电压
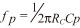
输入电流部分的总开环增益为(6)式和(3)式的乘积,将乘积设为1,计算环路的交越频率为:

(7)
将式(5)中的Rc最大值带入式(7),交越频率最大值fcmax为
(8)
电流环路设计完成后,可以设计外部电压回路。
设计范例
以下提供了一个典型设计范例,3条LED串联支路,输入电压范围为7V~28V,开关频率为600KHz,电感为5.1uH。该例所需最大输出电流为1.2A,LED数为1到4只,LED支路的最大压降为18V,总输出功率为Pmax = 21.6 W。假定效率为90%,我们可以计算出最大输入电流为3.428A。如果设定检流电阻为0.007Ω,Rc最大值可以由式(5)求得:

我们可选择小于Rcmax的Rc,Rc=2kΩ。对于18V的输出,由式(8)求出
。需设定零点频率fz低于fcmax,本例中,我们选择Cc为2200pf。所以,零点频率为
;极点频率需高于2倍开关频率,这里我们选择Cp为4 pf,得到fp为1.693 MHz。
LED可以建模为一个电压源串联一个电阻,在该模型中,每个LED等效为3.15V电压源串联一个0.6Ω的电阻。如果我们将3只LED串联,那么,总的电压源电压为9.45V,总阻抗为1.8Ω。如果输入为9V,3只LED串联,则交越频率为
。图4a是PSIM仿真电路,图4b为仿真结果。

图4a:buck-boost LED驱动器内部平均电流模式环路的仿真电路。

图4b:图5a的仿真结果。
LED电流检测
高边LED电流检测使用电流检测放大器检测LED电流,把电流信号转换成以地为参考的电压。MAX4073可以完成这项工作。电路中,内部电流环路的总开环增益可通过加入一个交流扫描电源(图4a)测量。仿真得到电流环路的交越频率为85.5kHz,与计算值82.445kHz(图4b)很接近。
如果在Vout引脚和GND之间没有任何电阻,MAX4073T的实际电压增益
为20。该增益可以通过Vout引脚和GND之间的外部电阻调节。高边电流放大器的带宽为1.8MHz。II类补偿就足以补偿电压环路,并在整个工作范围内保持LED驱动的稳定性。也可以用一台网络分析仪优化电压环路的II类补偿,其交越频率应远低于平均电流模式控制环路的交越频率。
PWM调光控制
LED亮度可以通过PWM信号控制,这种方法通过调整驱动器的导通时间控制LED的输出电流。模拟调光改变的是LED驱动器的模拟输出电流,会导致色彩失真。所以,PWM调光是调节LED亮度的理想方式。采用PWM调光方式时,LED驱动器的导通时间可调,其占空比近似等效于显示器亮度,即100%占空比对应最大亮度。也可以利用PWM调光方案从零到满负荷调节LED电流,但由于控制环路速度太慢,无法实现较宽的亮度调节范围。对电路进行改进,可以获得快速响应,利用MAX16818就可以实现这样的PWM调光控制环路。
当PWM调光信号变低时,通过断开与LED串联的开关迅速降低LED电流到零。同时,用于驱动开关MOSFET的栅极驱动器通过短接MAX16818的CLP引脚被关闭,通过导通Q1完成该操作。同时,与外部电压环路中补偿器件串联的开关(Q3)开路,从而保持外部电压环路补偿电容的电压。将CLP引脚短路到地可以立即将输入电流降至零。因为平均电流控制模式有很高的交越频率:

所以,不需要将一个开关与内部环路电流的补偿电容串联。一旦PWM调光信号变高,CLP引脚的开关断开,而与外部电压补偿电路串联的开关导通,打开LED串联开关允许LED电流流过。通过这种方式,控制环路可以恢复到断开LED电流通路前的状态,快速恢复LED电流,而且电流过冲非常小。LED驱动器的完整原理图如图5所示。

图5:降压-升压LED驱动器原理图。
图5中的LED驱动器输入电压为7V至28V,LED电流通过电位器R2在0.4A到1.2A范围内调节。LED支路可以串联1到4只LED。图6提供了一个亮度调节过程的例子。LED电流具有较快的上升和下降时间,当PWM调光信号变高时,对于0.8A的LED电流会有小于100mA的过冲。

图6a:PWM调光过程中,LED电流的上升过程(Vin = 7 V,I = 0.8 A,3只LED串联) ( Ch1:PWM调光信号;Ch4:LED 电流)
图6a中,3只串联LED的电流为0.8A,输入电压为7V。示波器通道1为PWM调光信号,通道4为LED电流,该电流在PWM信号变高时会增大。图6b中,当PWM信号关断时,LED电流降为0。图7a和图7b采用了相同设置,唯一区别是输入电压为14V。

图6b:PWM调光过程中,LED电流的下降过程 ( Ch1:PWM调光信号;Ch2:LED 电流)
从上述测试结果可以看出,平均电流控制模式能够理想用于LED驱动。同时,也可以方便地对该电路加以改进,使PWM亮度控制电路可以实现较高的调光比。

图7a:PWM调光过程中,LED电流的上升过程 (Vin = 14 V,I = 0.8 A,3只LED串联)( Ch1:PWM调光信号;Ch4:LED 电流)

图7b:PWM调光过程中,LED电流的下降中 ( Ch1:PWM调光信号;Ch4:LED 电流)
作者:
Suresh Hariharan
美信公司
射频工程师养成培训教程套装,助您快速成为一名优秀射频工程师...

