- 易迪拓培训,专注于微波、射频、天线设计工程师的培养
满足不同设计需求的新型DC/DC微型模块负载点稳压器
电源产品部
产品市场工程师
Afshin Odabaee
开关稳压器性能近期所取得的技术进步以及创新的封装方法最终使得新一代的负载点 DC/DC 稳压器(包括所有的电路元件)能够被压缩在一个外形尺寸如此之小的封装内,以至于其非常类似于表面贴装型 IC。这些高端负载点稳压器模块中含有 DC/DC 控制器、MOSFET、电感器、电容器和补偿电路。这种封装可以保护器件,同时提高总体解决方案的可靠性。
尽管这些完整电路以密封封装型式安置在印刷电路板(PCB)上,但是要从其它集成电路 (例如:FPGA 或图形处理器)区分这些纤巧的稳压器模块却并不容易。这些微型模块(μModule)DC/DC 稳压器尺寸很小,它们能将 4.5V 至 28V 的宽范围输入电源电压转换成低至 0.6V 的较低输出电压(参见表 1)。
汽车上的车载多媒体系统、工业测试设备或电信网络路由器等系统都含有 FPGA、微控制器、存储器模块和其他复杂的数字集成电路,这些系统对 DC/DC 稳压器都有特定的要求。例如,数据采集系统也许是噪声敏感的,这种系统要求 DC/DC 稳压器的开关频率与时钟频率有一定的匹配关系,这样滤波器就可以更大地衰减开关噪声。这些稳压器必须具有锁相环(PLL),以与外部时钟同步。此外,这些复杂的系统需要几种不同的负载点电压,以满足电路板上多种组件(如存储器、I/O、内核甚至运算放)的需求。在存在多个电压轨的情况下,系统要正确启动,多个电压轨必须按照一定的顺序加电。因此,DC/DC 负载点转换器必须配备精确的跟踪和排序电路,以确保这些电压轨的加电和断电得到很好的控制。
微型模块 DC/DC 电源系列
LTM4600(10A DC/DC 微型模块稳压器)推出以后,凌力尔特公司又扩展了这个产品系列,增加了 5 款新的稳压器,这些稳压器提供了新的功能和功率级,以满足各种系统对电源的要求。例如,新的 LTM4601 采用同样大小的 15mm x 15mm x 2.8mm LGA 封装,但是提供的电流可高 20%。LTM4601 还具有跟踪、锁相环和远端取样功能。此外,为了简化布局工作以及复制微型模块转换器的布局,每种微型模块稳压器都有输出电流较低的版本(6A 输出的 LTM4602 和 LTM4603),这些版本与电流较高版本(分别对应 LTM4600 和 LTM4601)的占板面积和引脚功能完全相同。新增加的功能还有:远端取样以实现精确调节;通过并联多个微型模块转换器实现电流共用,以获得更高的输出功率。
与在电路板上放置分立元件的解决方案相比,这些微型模块转换器占用的电路板空间大约少 50%,而两者的功率处理、电压范围和性能相似。高效率同步工作、快速开关频率以及使用高性能耐热增强型封装使这种紧凑型设计成为可能。阅读表 1,可以快速比较这个系列的器件。

热性能
高功率密度 DC/DC 模块难以制作的部分原因是,需要将 MOSFET、电感器和其他组件集成到密封的塑料模制封装中。最大的难题是清除器件产生的热量,并将其高效传导到周围环境中(如 PCB、空气或散热器)。没有聪明的封装和组装方法,紧凑型器件就非常容易过热,用户将被迫大幅降低该器件的输出功率。如果器件必须工作在周围温度相对高的环境中(如工业应用环境),那么 DC/DC 模块热传导能力欠佳会严重影响其使用。
凌力尔特微型模块的封装设计成同时从顶部和底部散热。另外,基片、焊接方法、散热片和组件布局都经过计算,以使纤巧紧凑的封装具有极低的热阻。结果,节点至环境和节点至外壳的热阻值分别仅为 15oC/W 和 6oC/W。有了这样的热阻值,凌力尔特的微型模块尽管采用纤巧的密封封装,也可以安全可靠地以所定义的输出功率工作。
将所有主要电源组件和支持电路密封在塑料 LGA 封装中,微型模块转换器仍然可以具有卓越的散热性能。用来实现这卓越散热性能的方法之一是采用焊料而不是环氧树脂将组件附着到 PCB 基片上。使用无铅焊料有两个优点。首先,无铅焊料具有非常低的热阻,片上 MOSFET(芯片形式)产生的热量可以轻易和迅速地从芯片的背部传导到基片,并进入系统 PCB 中。其次,无铅焊料可产生非常薄的焊料层。如果采用环氧树脂附着法,那么附着层的厚度会提高 4 倍多。
另一种用来降低微型模块热阻的方法是在基片中大量使用铜。用于传输高电流的接地、输入和输出通路均采用铜平面,并利用位于封装底部的 PAD(被定义为焊料掩模)来把热量从封装的内部传导至 PCB。图 1 是表示微型模块热性能的热模型。
图 1 所示是一个附着在 95mm x 76mm 4层 PCB 上的微型模块。微型模块产生的热量流向顶部和底部。就向上的热量传输途径而言,Rjt 用来表示从节点到顶部表面的热阻,而 Rta 表示从顶部表面到周围环境的热阻。类似地,对于底部,Rjb 是从节点到底部表面的热阻,Rba 是从底部表面到周围环境的热阻。如果顶部用散热器,那么这种双侧冷却方法很容易实现。以下详细介绍了一个实际应用的测试实例。

图 1:微型模块 DC/DC 稳压器的热量模型
效率为 91% 的12V 至3.3V/10A(33W)设计的功率损耗大约为 3W。这种损耗是由 DC/DC 控制器部分的功耗和封装内顶部 MOSFET 的转换损耗造成的。图 2 显示了这个设计的热像和几个数据点。出人意料的是,这个具有 3W 功耗的微型模块最高温度仅为 66°C。注意,与测量结果同样令人印象深刻的是,测量是在微型模块顶部没有使用散热器的情况下进行的。

图 2: 一个 12V 至3.3V/10A DC/DC 微型模块的热像顶视图(在 25oC,无空气流动、无散热器)
使用散热器可以进一步提高散热能力。如需更多有关热量分析的详细信息,请阅读在www.linear.com.cn/micromodule上提供的 “Application Note 103”。
解剖微型模块 DC/DC 转换器
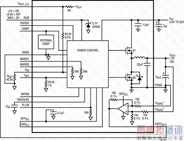
控制器集成电路和 MOSFET(图 3)的架构和性能受到了大量关注,这是为了让微型模块不仅能在宽输入和输出电压范围以及负载电流范围内以高效率工作,还允许使用小的分立组件。结合后,这就可将完整的解决方案放入 15mm x 15mm 的占板面积和只有 2.8mm 的厚度封装内。微型模块 DC/DC 控制器具有谷值电流模式同步开关架构。这种架构允许以非常低的占空比工作,以实现从高输入电压到低输出电压的 DC/DC 转换以及对负载电流变化而言非常快的瞬态响应(图 4)。其他控制器必须等待一个时钟周期才能对负载瞬态做出响应,而微型模块 DC/DC 转换器工作时由于无时钟延迟,因此几乎可以立即做出响应。无时钟延迟和快速瞬态响应的好处是,对输出电容的依赖较少,因此可以减少输出电容。结果,封装内部的输出电容器就足够满足大多数负载瞬态的要求。

图 3:LTM4601 微型模块稳压器包含所有必需的组件(如 MOSFET 和电感器),以用于设计大功率开关模式 DC/DC 转换器

图 4:偏差小于 52mV 的快速瞬态响应
为了纳入小的电感器和电容器,内部 DC/DC 控制器采用大约在 800kHz 至 1MHz 的开关频率操作。以这样的开关频率工作时,可以减少电感器的尺寸(尤其是电感器的高度),最大限度地缩小电感器占用基片的面积。电感器加了屏蔽以降低对周围组件和器件的电磁干扰。除了较小的电感器,高开关频率还允许使用较小的电容器。微型模块中包含用于输入和输出的小信号电容器。
凌力尔特公司的工程师们能够利用专有 DMOS 技术制造高压 MOSFET,这可以降低反向传输电容和 RDS(ON),因此器件可以安全地提供所希望的功率,而且整个电源电路可以密封在纤巧的模制封装中。所用的 MOSFET 是芯片形式的,并用焊料附着在基片上。芯片形式与焊料的低热阻一起形成了极其有效的散热方式,让热量从微型模块内部到节点,然后再到 PCB 或周围空气中。
新器件具有更多功能
除了含有电感器、MOSFET 和其他电源组件,这个系列中有些新器件还具有锁相环、远端取样、跟踪和裕度控制功能。有些用户想让微型模块的时钟频率与外部时钟同步,以获得更好的噪声性能,锁相环就是应这类用户的要求加入的。另一种用途是并联多个微型模块转换器,以不同相的方式实现电流共用,以获得更高的输出功率。例如,4 个 LTM4601 可以并联使用,以实现电流共用,并向负载提供超过 40A 的电流。另外,LTM4601 的差分远端取样保证最佳的负载电压调节,甚至在大负载电流的情况下也可保证。运算放大器用来检测负载点电压(例如 FPGA),以补偿 PCB 走线阻抗引起的压降。
创新的封装、简易的电路板装配、标准的“选取和摆放”机器
凌力尔特封装工程师的目标是设计和制造占板面积最小、高度最低且热阻非常低的封装。高功率密度 DC/DC 微型模块要在结温不上升或不出现过热的前提下提供功率,这样的目标是必不可少的。另外,工程师们还想让封装是表面可贴装的,就像 FPGA 或其他数字集成电路一样(图 5),以便组装和生产厂能够使用相同的抓放型机器和再流焊方法。因此,这些微型模块电源无需配置特殊设备。在www.linear.com.cn/micromodule 上提供的 “Application Note 100” 中,可以找到有关推荐的焊垫设计、组装和返工指南。

图 5:采用 15mm x 15mm x 2.8mm 表面贴装 LGA 耐热增强型封装,可实现功率密度非常高的开关模式 DC/DC 转换
总结
凌力尔特公司这些新的高性能降压型 DC/DC 电源具有高功率密度以及卓越的热性能和电气性能。这些微型模块 DC/DC 电源采用 15mm x 15mm x 2.8mm LGA 封装,每个仅重 1.73g。它们尺寸小,重量轻,易于焊接到系统电路板的顶部或底部。这些器件具有多种功能和不同的电流输出能力。这些微型模块电源在宽输出负载范围内具有 8 % 至 94% 的工作效率、高开关频率和快速瞬态响应,可以用 4.5V 至 28V 的输入电源调节负载。凌力尔特公司在高可用性 DC/DC 稳压器解决方案上不断创新,不久将推出更多微型模块转换器。
推荐:三通道输出LED驱动器样片申请
射频工程师养成培训教程套装,助您快速成为一名优秀射频工程师...
天线设计工程师培训课程套装,资深专家授课,让天线设计不再难...
上一篇:高效率升压转换器应用技巧谈
下一篇:如何降低便携式应用的功耗

