- 易迪拓培训,专注于微波、射频、天线设计工程师的培养
通过提升性能来缩减太阳能电池板的尺寸(08-100)
引言
作为一种在偏远地区进行发电的实用型方法,太阳能电池板正日益被人们所接纳,不过,尽管在技术方面已有所改进,可是太阳能电池板的价格仍然很昂贵。大部分费用来自电池板本身,其尺寸 (因而包括成本) 会随着所需功率输出的提高而增加。为了实现具最小尺寸和最高成本效益的解决方案,尽量提升太阳能电池板的性能是十分重要的。
本设计要点介绍了两款能够增加太阳能电池板接收能量的简单电路。在这两款电路中,均由太阳能电池板给电池充电,再由电池在没有阳光照射的情况下提供应用电路运作所需的电源。
设计要求
要想实现太阳能电池充电器的最佳设计,就必需对太阳能电池板的特性有所了解。首先,由于结面积很大,太阳能电池板会发生泄漏,因此电池会在黑暗条件下通过太阳能电池板放电。另外,每块太阳能电池板都具有一个特征VI曲线和一个最大功率点,所以,如果负载特性与太阳能电池板特性不匹配,那么收集的能量将会减少。从理想上来说,太阳能电池板在最大功率点上将始终被加载,旨在充分地利用可用的太阳能,并由此实现太阳能电池板成本的最小化。
图 1 太阳能电池板在不用时会泄漏电流 (黑暗环境或夜晚期间的放电电流),因而导致电池电量的潜在消耗。采用简单二极管的解决方案能够减小放电电流,但它也会引起一个使电池充电电流减小的电压降。一种更佳的解决方案是采用一个基于 LTC4412 的理想二极管,与传统二极管相比,这种理想二极管可使反向漏电流减小一个数量级,并具有极小的正向电压降,从而增加了充电电流
太阳能二极管和 LTC4412
太阳能电池板的泄漏问题一般是通过给电池板串联一个二极管来解决的。反向泄漏可被减小至一个低的数值,但仍有一些能量在二极管正向电压降中损失掉。采用 LTC4412 理想二极管控制器是一种较佳的解决方案。当与一个小的外部 PFET 组合在一个简单电路中时,该器件将起一个理想二极管的作用 —— 它具有一个仅 20mV 的正向电压降和很低的反向泄漏。这就意味着,与采用一个简单的二极管相比,LTC4412 实现了更佳的充电和放电性能的组合 —— 您将获得更多的充电能量,而且将能够保存更多的能量。LTC4412 理想二极管的低电压降还允许该解决方案把太阳能电池板电流调节至几安培,而不会发生采用传统二极管时常见的发热问题。
[p]有两个遗留问题,即:至一个满充电电池的浮动电压控制以及最佳点上的太阳能电池板加载 (用于发电)。 这些问题可以利用一个高效降压型稳压器的开关模式充电器来解决。
采用一个降压型稳压器作为电池充电器的控制器
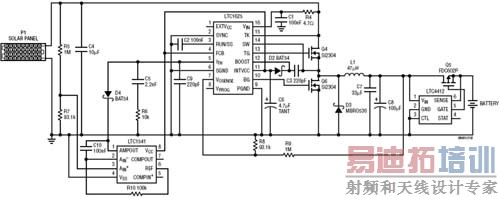
传统观念认为图 2 所示的电路将不会带来多大的好处,但是,传统观念基于的是传统器件。该电路是一个开关模式的充电器,基于异常高效的 LTC1625 No RSENSE (无检测电阻器) 同步降压型控制器。该电路被置于太阳能电池板和电池之间,并负责调节电池浮动电压。附加基于 LTC1541 的控制环路强制充电器在太阳能电池板最大功率的条件下运作。效率的增加缩小了太阳能电池板所需的尺寸,从而降低了总解决方案的成本。

图 2 峰值功率跟踪降压型充电器最大限度地提升了效率
图 3 示出了传统太阳能电池板充电器与基于 LTC1625 的峰值功率跟踪充电器的性能对比 (作为电池电压的一个函数)。数据显示与基于简单二极管或理想二极管的解决方案相比,基于 LTC1625 的解决方案可向电池提供更高的充电电流。可提供的额外充电电流大小 (相比于二极管解决方案) 取决于电池电压,当给一个深度放电的 (10V) 电池充电时,可额外提供高达 22% 的电流。上述结果基于一个 5W 太阳能电池板,时间是 9 月一个阳光充足的下午 (2:00pm 左右),未能展现 LTC1625 在其最佳光照条件下所能达到的水平。LTC1625 同样能够提供较高的功率,而且可用于一个基于 10A 太阳能电池板的充电器,并实现相似的高效率。

图 3 与不具备跟踪电路的解决方案相比,峰值功率跟踪电路可向电池提供更多的电流
结论
相比基于传统二极管的参考电路,本文介绍的两款电路改善了太阳能电池板的太阳能收集效果。基于 LTC4412 的电路在传统太阳能二极管的基础上实现了一种简单的升级,可提供较高的充电电流和较低的放电电流,并减少了发热问题。增设一个基于 LTC1625 的降压型稳压器将造就一个具有浮动电压调节和太阳能电池板峰值功率调节能力的完整充电器,旨在最大限度地增加太阳能的收集量。在太阳能电池板峰值功率电压与电池电压之间存在失配的情况下,这种电路的好处将特别明显。
射频工程师养成培训教程套装,助您快速成为一名优秀射频工程师...

