- 易迪拓培训,专注于微波、射频、天线设计工程师的培养
NCP1654:电源功率因素控制方案
录入:edatop.com 点击:
On Semi公司的NCP1654是一个用于连续导电模式(CCM)功率因数校正步升式预转换器的控制器。它以固定的频率模式控制电源开关导电时间(PWM)并依赖于瞬时线圈电流。
电路采用SO8封装结构,实现了外部组件数量的最小化并极大简化了PFC设备。它还具有高安全性保护特性,使得NCP1654成为一个用于耐用、紧凑型PFC控制器的驱动器,就像一个高效的输入电源失控箝位电路。
NCP1654主要特性
• 满足IEC61000-3-2标准要求
• 平均电流持续导电模式
• 快速瞬态响应
• 极少的外部组件
• 非常低的启动电流(<75μA)
• 非常低的关断电流(<400μA)
• 低运行功耗
• 1.5A推拉输出电路门驱动
• 精确的完全集成65/133/200kHz振荡器
• 用于逐周期占空比例控制的闭回路PWM
• 内部平衡的内反射
• 滞后的欠压锁定
• 用于平稳启动运行的软启动
• 关断功能
• 引脚到引脚符合工业标准要求
• 无铅元件

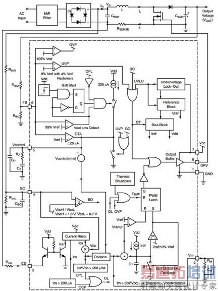
图1 NCP1654功能方框图

图2 NCP1654应用电路:300W 65kHz功率因素修正电路
NCP1654安全特性
• 突入电流检测
• 过电压保护
• 用于开放环路检测或关断的欠压检测
• 掉电检测
• 软启动
• 精确的过电流限制
NCP1654典型应用
• 平板电视、台式机
• 交流适配器
• 白色家电,其它离线式开关电源

图3 NCP1654EVB评估板外形图
NCP1654EVB评估板
NCP1654EVB是一个用于高效驱动连续导电模式(CCM)步升式预转换器的功率因数控制器。NCP1654可以运行在跟随升压(Follower Boost)模式下,从而直接大幅降低预转换器的尺寸和成本。NCP1654是一个持续导电模式、固定频率的控制器(65kHz)。在满负载和低线性条件下,被选择的线圈(650µH)将峰到峰电流纹波限制在正弦曲线峰值36%的范围内。

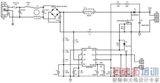
图4 NCP1654EVB评估板电路图
NCP1654EVB评估板主要特性
• 快速瞬态响应
• 低运行功耗
• 突入电流探测
• 过电压保护
• 掉电检测
电路采用SO8封装结构,实现了外部组件数量的最小化并极大简化了PFC设备。它还具有高安全性保护特性,使得NCP1654成为一个用于耐用、紧凑型PFC控制器的驱动器,就像一个高效的输入电源失控箝位电路。
NCP1654主要特性
• 满足IEC61000-3-2标准要求
• 平均电流持续导电模式
• 快速瞬态响应
• 极少的外部组件
• 非常低的启动电流(<75μA)
• 非常低的关断电流(<400μA)
• 低运行功耗
• 1.5A推拉输出电路门驱动
• 精确的完全集成65/133/200kHz振荡器
• 用于逐周期占空比例控制的闭回路PWM
• 内部平衡的内反射
• 滞后的欠压锁定
• 用于平稳启动运行的软启动
• 关断功能
• 引脚到引脚符合工业标准要求
• 无铅元件

图1 NCP1654功能方框图

图2 NCP1654应用电路:300W 65kHz功率因素修正电路
NCP1654安全特性
• 突入电流检测
• 过电压保护
• 用于开放环路检测或关断的欠压检测
• 掉电检测
• 软启动
• 精确的过电流限制
NCP1654典型应用
• 平板电视、台式机
• 交流适配器
• 白色家电,其它离线式开关电源

图3 NCP1654EVB评估板外形图
NCP1654EVB评估板
NCP1654EVB是一个用于高效驱动连续导电模式(CCM)步升式预转换器的功率因数控制器。NCP1654可以运行在跟随升压(Follower Boost)模式下,从而直接大幅降低预转换器的尺寸和成本。NCP1654是一个持续导电模式、固定频率的控制器(65kHz)。在满负载和低线性条件下,被选择的线圈(650µH)将峰到峰电流纹波限制在正弦曲线峰值36%的范围内。

图4 NCP1654EVB评估板电路图
NCP1654EVB评估板主要特性
• 快速瞬态响应
• 低运行功耗
• 突入电流探测
• 过电压保护
• 掉电检测
射频工程师养成培训教程套装,助您快速成为一名优秀射频工程师...
射频和天线工程师培训课程详情>>

