- 易迪拓培训,专注于微波、射频、天线设计工程师的培养
2.4G高速PCB检查
录入:edatop.com 点击:

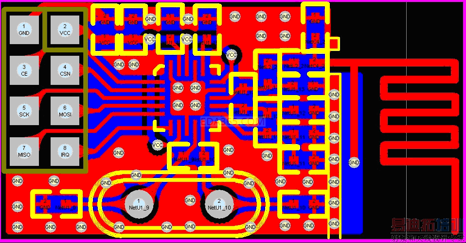
这是群里一个朋友问的,看有没有什么问题,麻烦jimmmy评审一下,周末我请你吃饭哈

晶振下面不要覆铜,也不要放过孔
晶振上面那个电阻(?),不敢说····看看高手的吧
MCU感觉可以往左边移动1mm,这样可以更好一点吧
这板子,我感觉可以画成单面板,这样成本能节约一半
有些地方地线不够粗.GND存在瓶颈
这个插座的1脚的地线通过右边的两个电容后,再通过很细的线(好像是8mil)再通过一个过孔接往底层的地平面
晶振的处理不太完美,电容都没起到更大的作用.( 把两个电容放在晶振上面那个电阻的左右两边, 信号从IC出来经过电阻,电容后再到晶振,EMC效果最好
其他脚没必要用方焊盘吧?
线宽突变
吃饭就算了.
喝酒还差不多
顶个~
路过也顶一个
吃饭喝洒一起啊。
顶个,崇拜中。
电路虽小学习咯
有图说话我就懂了!学习中!
接晶振的两个电容地最好强制会芯片的地,退耦电容也没有放到IC的管脚近处。
jimmmy算是高手了!
射频工程师养成培训教程套装,助您快速成为一名优秀射频工程师...
天线设计工程师培训课程套装,资深专家授课,让天线设计不再难...
上一篇:AutoCAD绘制的复杂电路板边框导入PADS的视频教程及问题
下一篇:CAMcad转出PADS文件时,NET没掉问题,急需好心强人出现啊
射频和天线工程师培训课程详情>>

