- 易迪拓培训,专注于微波、射频、天线设计工程师的培养
发布一个2.4G RFPCB,希望能够指点一下
2.4G RF.zip
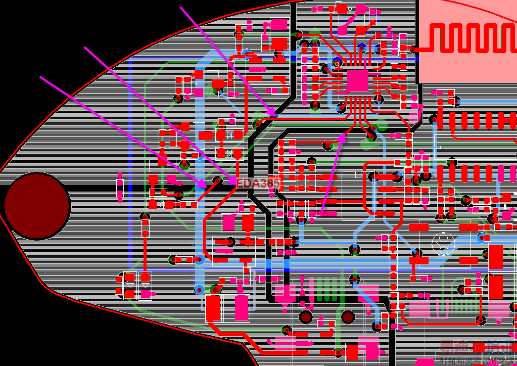
pcb只用了GND敷铜,其他层是单点接地,看各位对这个板子还有什么看法,包括走线的形式,宽度,布局等,欢迎各位多给点意见。
谢谢分享。RF的哟。
前辈们,看一下啊。急用
没有接触过,不过还是下载下了,瞧瞧
2.4G的频率还是很高的,通讯,DSP方面能用到,不过要根据情况去计算;
谢谢了,分享万岁
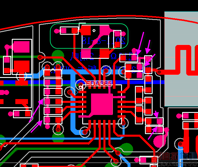
射频芯片晶振下面最好不要走线吧
Thanks ! for your sharing what you know !
看看
我最近也正好画了类似的PCB,RF用的时32脚5*5的,想问下你的距离有多远,我用的也是PCB天线
咨询了我们RF工程师,整体性能应该还可以。
不过有两点疑问:
1.分割覆铜,不知后期ESD,EMC等方面的影响是否有验证?
2.RF部分电路空间比较小,与天线的连接部分等,有些影响。
不知LZ这是什么产品?
大概看了一下,看起来是个无线音频产品。
1、不知道地层分割的分割的原因,感觉地层分割有点怪,地平面完整性不够。
2、MINI usb 5V的走线宽度稍小,不知道充电电流多少
3、RF芯片有几点需要注意:
IC电源管脚上没有电容,像pin2,pin7,pin21,正常应该是把C79.C82,C83,C101这4颗电容靠近这4个pin放置以获得更好的电源稳定性。
IC底部最好打几个过孔到GND层,以保证接地的稳定。
补充一下.
地线没有就近打孔
晶振的处理很差,电容没有起到作用.
天线的部份有STUB出现
信号线严重"跨岛"
成品RF板除了信号线以外,都是大面积接地,打过孔到底层地,你的过孔太少,而且过孔要沿着射频线去打
Jimmy, 请问如何处理跨岛的线?
射频工程师养成培训教程套装,助您快速成为一名优秀射频工程师...
天线设计工程师培训课程套装,资深专家授课,让天线设计不再难...
上一篇:哪位精通PADS啊 想
下一篇:关于Logic的地增加符号的问题,求解

