- 易迪拓培训,专注于微波、射频、天线设计工程师的培养
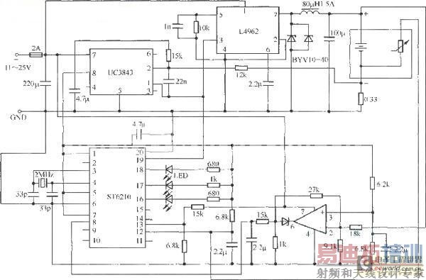
ST6210构成的电池充电器电路
录入:edatop.com 点击:
电池在快速充电时,不合适的充电终止法可能会导致电池寿命的缩短。目前,对环境有益的镍氢电池将逐步替代镉镍电池,因此需要有镉镍和镍氢电池兼容的电池充电器。在这种情况下,适用于镉镍电池的常见充电监控方法已不再适合镍氢电池了。 电池充电的终止方法基于检测电池电压曲线的拐点,对这种拐点的检测不仅可使镍氢电池和镉镍电池充电器兼容,而且还可延长镉镍电池的使用寿命。具有兼容性能的充电器可采用8位微控制器(MCU,如ST公司的ST6210)来控制。
ST6210可通过把3种充电终止方法相结合来达到安全充电的目的。由ST6210构成的电池充电器电路如下图所示。

射频工程师养成培训教程套装,助您快速成为一名优秀射频工程师...
射频和天线工程师培训课程详情>>

