- 易迪拓培训,专注于微波、射频、天线设计工程师的培养
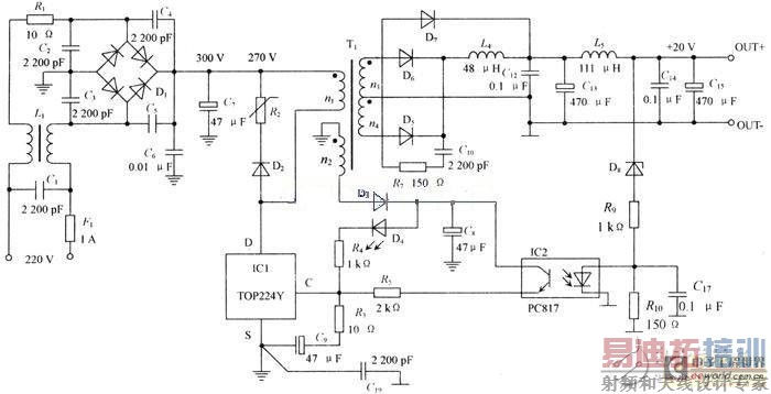
低噪声开关的电源原理电路
录入:edatop.com 点击:
电路如图所示,该电路可以获得更大的输出功率,只需更改部分器件。图中左边的电路R1,L1,D1,C1至C7是常规的共模滤波和整流电路,获取约300V的直流电压供DC-DC变换电路使用;最右边电路L5,C11等是普通的LC滤波电路;IC2,D8,R9,R10组成电压反馈电路,形成闭环结构,稳定电源输出电压;中间部分是DC-DC变换器,降噪声的关键是对这一部分的电路进行适当处理。

射频工程师养成培训教程套装,助您快速成为一名优秀射频工程师...
天线设计工程师培训课程套装,资深专家授课,让天线设计不再难...
上一篇:基于集成电路CD4013的双稳态电路
下一篇:LM389制作的远程FM发射电路
射频和天线工程师培训课程详情>>

