- 易迪拓培训,专注于微波、射频、天线设计工程师的培养
节能家用小型霓虹灯电路制作
录入:edatop.com 点击:
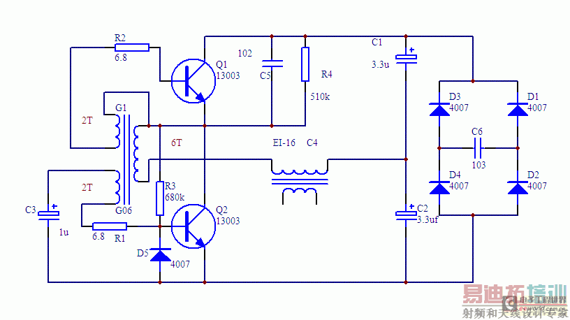
节能灯电子镇流器的家用小型霓虹灯电路、采用节能灯电子镇流器是由桥式整流部分、高频振器部分和输出电路等组成家用小型霓虹灯图1所示的电路,是一用节能灯电子镇流器的家用小型霓虹灯电路。
电路原理:节能灯电子镇流器是由桥式整流部分、高频振器部分和输出电路等组成。将原来的扼流圈改为图中的EI-16高频输出变压器即可成为霓虹灯高压电源电路。

图中EI-16采用14英寸黑白电视机的行输出变压器,高压包N2保持原状,将低压包原绕组拆除,再用直径0.38-直径0.41mmQ2型高强度漆包线在原塑料骨架上绕140匝左右。在EE型磁芯间垫一张纸片,再如图示接在T2处,高压包次级N2接到小型霓虹灯管头尾二端即可。
小型霓虹灯管根据自己的需要做成“福”、“喜”等吉祥字样,此电路可以带动直径10mm霓虹灯管2-3m.此霓虹灯的工作过程与本站所述节能灯相同。在此不再陈述。
射频工程师养成培训教程套装,助您快速成为一名优秀射频工程师...
天线设计工程师培训课程套装,资深专家授课,让天线设计不再难...
上一篇:便携式全频段调频接收机的制作
下一篇:用EL156构建25W单端甲类胆机电路
射频和天线工程师培训课程详情>>

