- 易迪拓培训,专注于微波、射频、天线设计工程师的培养
LT3840电源设计应用电路 集锦
录入:edatop.com 点击:
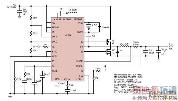
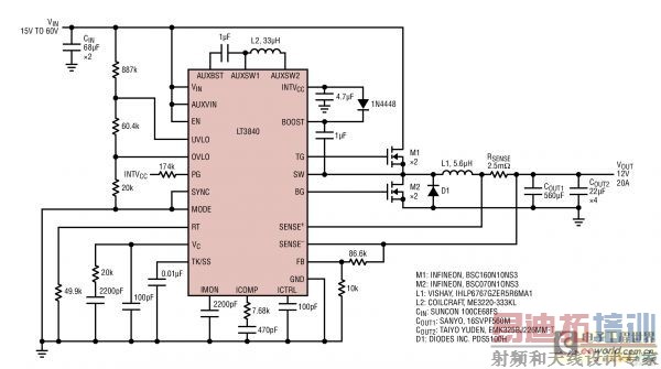
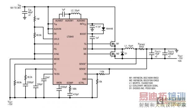
LT3840 是一款高电压、同步、降压型开关稳压控制器,其能够采用一个 2.5V 至 60V 电源运作。当针对用户可选的突发模式操作配置时,LT3840的低静态电流可通过提高轻负载时的效率对延长电池供电型系统中的运行时间给予帮助。LT3840 采用一种恒定频率、电流模式架构。利用能够驱动多个低 RDS(ON)MOSFET的大型 N 沟道栅极驱动器可实现高电流应用。
(1)微功率降压


LT3840 高效率同步降压型转换器

LT3840元件数目少的应用,6V~60V 输入至 5V/10A 输出
(2)降压DC/DC解决方案

LT3840 宽输入范围、高功率输出、15V~60V 输入至 12V/20A 输出
(3)DC/DC电压调节

LT3840负输出应用,24V 输入至 –15V/10A。
射频工程师养成培训教程套装,助您快速成为一名优秀射频工程师...
天线设计工程师培训课程套装,资深专家授课,让天线设计不再难...
上一篇:更简易的逆变稳压器方案帮你忙
下一篇:全桥开关电源中变压器的仿真
射频和天线工程师培训课程详情>>

