- 易迪拓培训,专注于微波、射频、天线设计工程师的培养
可穿戴腕式电子血压计传感电路设计
录入:edatop.com 点击:
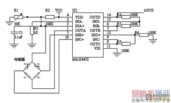
电路原理:本电路采用BP01型压力传感器和运放MAX4472。BP01型压力传感器是为检测血压而专门设计的,主要用于便携式电子血压计。它采用精密厚膜陶瓷芯片和尼龙塑料封装,具有高线性、低噪声和外界应力小的特点;采用内部标定和温度补偿方式,提高了测量精度、稳定性和重复性,在全量程范围内,精度为±1%、零点失调不大于±300μV。MAX4472是MAXIM公司的一款集成了四个运算放大器的低功耗放大芯片。本系统中内部集成运放A接恒流源,为压力传感器提供恒定的电流,运放B和运放C,运放D组成差分输入、单端输出放大电路,直接输入ADC0监视血压直流分量。

血压传感电路
射频工程师养成培训教程套装,助您快速成为一名优秀射频工程师...
天线设计工程师培训课程套装,资深专家授课,让天线设计不再难...
上一篇:嵌入式智能网关硬件无线收发电路
设计
下一篇:新型自动开/关机电源电路
设计
射频和天线工程师培训课程详情>>

