- 易迪拓培训,专注于微波、射频、天线设计工程师的培养
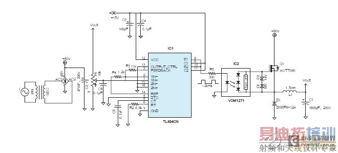
采用光电耦合器可变高压电源电路设计
现在有很多固定电压开关模式电源(SMPS),将几个这样的电源串联起来还可实现更高的固定电压。为了从SMPS或基于传统变压器的电源获得可调输出,需要用到线性调节器或开关模式降压转换器。对于降压转换器,可使用MOSFET或IGBT作为开关元件。通常,高侧开关会使用自举IC或脉冲变压器。市场上很少有驱动MOSFET的光电耦合器。由于它们无法提供足够的电流来对栅极电容快速充电,这些光电耦合器主要用于驱动低频MOSFET开关,例如固态继电器。

电路原理:开关稳压器中使用了光电耦合器(VOM1271),该耦合器具有一个内置的快速关断器件。如果将200pF栅极电容连接至IC2,则开关时间(ton与toff)分别为53μs和24μs。有鉴于此,降压转换器选择了2kHz的开关频率。此处选用了德州仪器(TI)的TL494(IC1)作为脉冲调制控制器。考虑到栅极阈值电压(VGS(th))、总栅极电荷(Qg)、漏源电压(VDS)及漏极电流(ID)等因素,本例使用了AOT7S60 MOSFET作为开关元件。由于VOM1271能够提供约8.4V的电压,VGS(th)应远低于该值;Q1的VGS(th)为3.9V,当电压为8.4V时,可实现良好的导通性能。IC2无法提供更多电流(通常为45μA)。为确保开关速度并降低开关损耗,栅极电荷应保持低值。MOSFET的Qg为8.2nC。在根据图所示进行整流和滤波后,采用降压线路变压器输出测试降压转换器。输出电压通过可变电阻器R1在5V~70V范围内连续可调。
射频工程师养成培训教程套装,助您快速成为一名优秀射频工程师...
天线设计工程师培训课程套装,资深专家授课,让天线设计不再难...
上一篇:电子巡查系统中GPS智能移动终端电路设计
下一篇:超温及降温报警器电路设计

