- 易迪拓培训,专注于微波、射频、天线设计工程师的培养
超温及降温报警器电路设计
录入:edatop.com 点击:
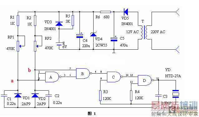
这是一只由CD4011四与非门集成电路构成的超温与降温报警器,供监视恒温箱的温度用。当恒温电路发生故障或停电,箱内温度高于或低于所允许的范围时,它均能发出警报声,提醒人们注意采取相应措施。该电路具有0.1℃的分辨能力。

二极管VD1和VD2均置于恒温箱内,当箱内温度低于下限值时,图中a点电位大于门A输入端的阈值电压U,门A输出端为低电平,使门B输出高电平,这时由门C、门D组成的多谐振荡器起振,压电片发出报警声;当箱内温度高于上限值时,b点电位小于门 B阈值电压U,也可使门B输出高电平,压电片YD发出报警声。只有当箱内温度处于上、下限之间的值时,YD才不会发出声响。分别调节RP1和RP2的值可分别改变下限和上限值。电源电路为交直流两用电源,E是备用电源,当交流电源停电时,VD3导通,备用电源对电路供电,由于本电路耗电甚微,备用电源可用层叠电池,以减少体积。
射频工程师养成培训教程套装,助您快速成为一名优秀射频工程师...
天线设计工程师培训课程套装,资深专家授课,让天线设计不再难...
上一篇:采用光电耦合器可变高压电源电路设计
下一篇:硬件控制RS485电路
设计
射频和天线工程师培训课程详情>>

