- 易迪拓培训,专注于微波、射频、天线设计工程师的培养
LD7552+TL494一体板在液晶显示器中的应用
玩电源的人都比较了解,LD7552+TL494的一体板在各品牌机中都有应用,本文以一款18.5英寸~23.6英寸通用的2灯一体板加以介绍。
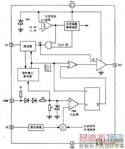
LD7552是通嘉科技推出的高性能的PWM控制器,具有SOP-8和DIP-8两种封装形式,引脚功能相同。LD7552内部主要由欠压锁定电路、工作振荡器和绿色模式振荡器、前沿消隐电路、斜率补偿电路、末级驱动电路等组成。当供电电压低于11.4V时,欠压保护模式启动,只有当供电电压再次恢复到16V以上时,芯片才重新开始输出激励信号。LD7552内部有两个振荡器,一个是正常工作振荡器,一个是绿色模式振荡器。在正常工作时绿色模式振荡器不启动,确保输出频率和波形的稳定。在待机或者空载情况下,绿色模式振荡器启动,降低开关频率,有效减少功耗,降低温度,能够确保在待机状态系统功耗小于0.3W,符合欧洲节能标准要求。
图1是LD7552内部结构图;图2是LD7552在2灯电源高压一体板中的实际应用原理图,从此图看出LD7552与SG6841不同之处是⑤脚为空脚,再就是④脚外接电阻阻值偏差较大。另外在实际电路板上LD7552的③脚和⑦脚是接在一起的。二者代换时,还要根据具体电路调整开关管电流取样电阻的阻值。


表1为LD7552引脚功能和实测数据。TL494是早已为大家耳熟能详的双极型线性集成电路,内部包含了脉宽调制型开关电源的所有控制电路。内置了线性锯齿波振荡器,振荡频率可通过外部的一个电阻和一个电容进行调节。早期在ATX电源、充电器中应用很广,因其成本低廉,技术成熟,现又在液晶显示器中获得广泛应用,电源部分和高压部分都能见到它的影子,尤以高压部分居多。内部电路由基准电压产生电路、振荡电路、间歇期调整电路、两个误差放大器、脉宽调制比较器以及输出电路等组成,内置的5.0v的基准电压源,使用外置偏置电路时,可提供高达lOmA的负载电流。极限工作电压达42V.有DIP-16和SOP-l6两种封装形式,在液晶显示器中大多采用SOP封装的。

图2 TL494内部结构图
此电路中,Q204和Q207组成使能控制电路,型号分别为PDTC144WK和PDTA144WK.这是两只不同极性的带阻贴片三极管,损坏后不能用普通三极管代换,否则电路不能正常工作。电路中用到的PMBS3906和PMBS3904可以用常见的8050、8550或者2N5401、5551来代换,注意极性和引脚功能就行了、末级功率输出采用的是一个SOP-8封装的功率开关场效应管AM9945N,这是一个内部同时封装两只N沟道场效应管的芯片,基本参数为60V/3.6A/2.1W,损坏后可用FDS9945、STM6930A、SI4946等型号进行代换。

表2为TL494的引脚功能和实测数据。图5和图6为采用此组合方案的电源高压一体板实物和测试图。直流输出为12V和5v,用在18 5英寸~23.6英寸的2灯液晶显示器中都可以。


图6 采用此组合方案的电源高压一体板测试图
射频工程师养成培训教程套装,助您快速成为一名优秀射频工程师...

