- 易迪拓培训,专注于微波、射频、天线设计工程师的培养
便携式设备充电电源电路设计
介绍一种通用性较强、成本低廉的便携式电源系统设计与制作,系统具有两种供电模式,可采用外接电源供电,也可由内置锂电池供电,系统最终输出电压均为 3V,两者同时存在时,优先选择外接电源供电。具有两种外接电源接口,电源适配器和USB 接口,两者同时使用时,电源适配器具有优先权。本系统可广泛应用于各种便携式设备,有较强的实用性和较好的市场前景。
输入选择电路模块
输入选择电路用以实现对外接供电电源的选择,本设计中采用目前主流的USB 供电以及电源适配器供电两种方式,以适应不同的供电环境,外接电源的供电电压需在4.5V~6V 之间,当两者共同存在时,适配器具有优先权,具体实现方法如图3,分以下三种情况:

图3 输入选择电路
●只有电源适配器供电,PMOS 管截止,输入电压经D1 降压后,给后级电路供电,D1 采用肖特基二极管,导通压降约为0.3V ;
●只有USB 供电,PMOS 管导通,D1 用于防止USB 接口通过电阻R2 消耗电能;
●两者同时存在,PMOS 管截止,电源适配器输入电压经D1 降压后,给后级电路供电。
锂电池充电管理电路模块
锂电池充电电路采用CN3052 锂电池充电芯片,CN3052 可以对单节锂电池进行恒流或恒压充电,只需要极少的外围元器件,可编程设定充电电流,恒压充电电压为4.2V。并且符合USB 总线技术规范,非常适合于便携式应用的领域。应用电路如图4只需要很少的外部元件,输出电压4.2V,精度可达1% ,CE 为芯片使能端,高电平有效。绿色LED 用于指示电池是否处于故障状态,红色LED用于指示是否处于充电状态。本设计中TEMP 管脚接到地,未使用温度检测功能。R4 用于设定恒流充电电流。设计中R4 为10KΩ,充电电流为180mA。

图4 锂电池充电管理电路
电池输出稳压电路模块
因锂电池电量不同时,输出电压可在大约3.5~4.3V之间变动,采用低压差线性稳压器(LDO)对电池输出电压进行稳压,经稳压后输出恒定的3.3V 电压,本设计采用TPS76333 稳压芯片,只需极少的外围元件,使用方便,此稳压芯片最大可输出150mA 电流。电路图如图5所示。

图5 电池稳压电路
外接电源稳压电路模块
因电池供电时,经LDO 电路稳压后,输出电流有限,当有外接电源时,稳压方式采用SPX1117-3.3V 稳压器进行稳压,输出电流可达800mA。交流电经过整流可以变成直流电,但是它的电压是不稳定的:供电电压的变化或用电电流的变化,都能引起电源电压的波动。要获得稳定不变的直流电源,还必须再增加稳压电路。电路图如图6 所示。

图6 外接电源稳压电路
系统整体电路模块
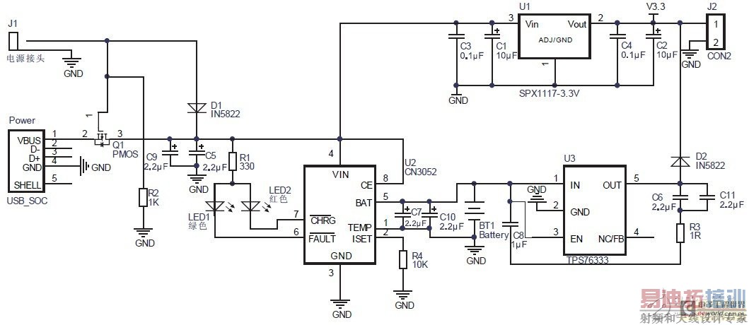
系统整体电路如图 所示。由输入选择电路选择外接电源的供电方式,电源输入的电压值为4.5~6 伏,有外接电源时,直接经3.3V 稳压器稳压后输出,如果电池电量不足时,同时通过锂电池充电电路对锂电池进行充电;没有外接电源时,由锂电池供电,经3.3V低压差线性稳压器稳压后输出,供电选择电路根据是否有外接电源,选择由外接电源供电或者锂电池供电。

图8 整体电路
系统介绍一种通用性较强、成本低廉的便携式电源系统,讨论分析电源电路的结构、设计和具体实现,使用外部可编程电路对所设计电路进行控制,并利用软件进行电路设计和仿真验证。采用外接电源供电,也可由内置锂电池供电,系统最终输出电压均为 3V,系统可广泛应用于各种便携式设备,有较强的实用性和较好的市场前景。
射频工程师养成培训教程套装,助您快速成为一名优秀射频工程师...

