- 易迪拓培训,专注于微波、射频、天线设计工程师的培养
新手做的三块板子, 请各位前辈指点
1. 简单的直流电源插座到跳线的转接板
2. 步进电机的驱动板
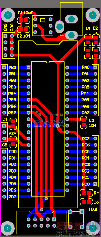
3. Mega16的核心板
请各位前辈指导, 格式是protel99se的
因为实在是新手, 还请大家多多提出意见
贴图中的铜都去掉了, 所以地相关的部分实际上缺失了



001.DC-Plug.rar
直流电源插座到跳线的转接板
002.step-moto.rar
步进电机的驱动板
004.Mega16_Core.rar
Mega16的核心板
版本高了,打不开
可能是因为我是用protel的原因, 我保存成protel99se了, 我研究一下怎么弄成PADS版本先
在首贴中上了几张图,
请大家看看,
是不是弄成黑色底会更羞涩一点, 我去研究一下
这个, 求指点
哎, 不知道是哪里做的不对, 真想卖萌求包养
有工具可以转,但是经常会把protel中的过孔给弄没,这就比较蛋疼
我也是新手,图3里面我觉得电源VCC的走线有一定问题,电压进入之后经过C1,C2滤波,那么一定要先经过C1,C2,再进入芯片引脚,所以连线有所要求。至于电容和引脚远近,这个要是可以的话我是愿意放得离芯片VCC引脚越近越好的,不过放反面成本可能增加,要考虑。再就是VCC的走线要是严格点得话,我是觉得不太合适的,貌似有锐角,宁愿是直角。R4和C6的位置,也不太合适吧,晶振,挤一挤,我觉得凑合吧,不过我师父是不大喜欢这样的。纯属个人见解
谢谢回复, 因为我实在是初学者, 所以有几个地方看不懂, 要请问一下, 没有师傅的人好可怜
1. 我的电源线是先进入C1和C2的, 这里有什么问题吗?
2. 我这里VCC还要供外电路, 所以我C1和C2就放的比较前面
3. 锐角和直角部分我之前也看到过, 不过我见的少, 没有什么思路来解决, 可以给提点意见吗?
4. R4和C6, 这里主要是想和轻触开关放在一起, 我应该是少画了线, 您说的不太合适主要是指什么? 给我说说吧,
5. 晶振部分, 如果不考虑空间问题, 画到什么情况比较好? 可以给我提几点标准吗?
您能否介绍点资料给我看看, 我在资料区看资料, 晕头转向呢
晶振部分原理图是否有问题呢?电容两边都要接地吧,但是如果是全部覆铜的还行,最好还是打个孔,一般晶振是靠近芯片放置,走类差分形式
谢谢, 是要覆铜的, 为了请大家看的时候方便, 去掉了, 还是偷懒了, 应该补上的
请问打孔的目的是什么?
电源线VCC在Y型走线那里我觉得那根线最好是变成把上面经过了C1,C2后的引过来而不是VCC直接走根线过来。接地就近打地孔是为了的构成最短回流路径。至于那个Y型走线那里,本来夹角也是直角的,不过我走的话我就会把中间的线走成直角,这样一看就更加明显些。我是这个习惯而已
谢谢,
我没有从VCC直接拉过来啊? 这里不懂, 电源插座左边是锁定开关, 锁定开关出来就是电容了, 然后是往外供电的插座
走到y哪里, 然分了一支去给两个led点灯
话说中间那个怎么走直呢? 能否用画图或者什么的截个图给我看看?
楼主怎么贴图的啊,我每次都贴不上
我是点图片按钮, 然后选择本地图片上传的,
你上传图片成功了吗?
射频工程师养成培训教程套装,助您快速成为一名优秀射频工程师...

