- 易迪拓培训,专注于微波、射频、天线设计工程师的培养
太阳能电池充电器可在低光照环境中保持高效率

图 1:太阳能电池板可在一个特定的输出电压 (VMP) 下产生最大的功率,这相对地独立于照明水平。LT3652 2A 电池充电器通过把太阳能电池板输入电压调节在 VMP 以最大限度地增加太阳能电池板的输出功率。
虽然 MPPC 可在低照度期间优化太阳能电池板的效率,但当功率级别很低时电池充电器的电源转换效率将变差,从而导致从太阳能电池板至电池的总功率传输效率下降。本文将说明怎样通过运用一种简单的 PWM 充电方法 (其在功率级别很低时强制电池充电器以突发脉冲的形式释放能量) 来改善电池充电器效率。
采用电流监视器状态引脚来指示低功率条件
LT3652 上的 /CHRG 电流监视器状态引脚负责指示电池充电电流的状态,并在这里用于控制 PWM 功能。该引脚在充电器输出电流大于 C/10 (即编程最大电流的 1/10) 时被拉至低电平,并在输出电流低于 C/10 时呈高阻抗状态。
在低照度期间,输入调节环路可把充电器的输出电流减小至 C/10 以下,从而导致 /CHRG 引脚变至高阻抗。该状态引脚的“状态变更”功能用于通过触发一个输入欠压闭锁 (UVLO) 电路 (其下降门限位于一个高于输入调节电压VIN(REG) 的太阳能电池板电压) 来停用 IC。作为针对充电器停用的响应,太阳能电池板电压将在 UVLO 迟滞范围内爬升,直至达到 UVLO 上升门限为止,此时以满功率重新使能充电器。充电器随后将提供充电电流,直到输入电压调节环路再次停用充电器为止。该循环不断地重复,从而产生一个由一系列高电流突发脉冲组成的充电器输出,这可在任何照明水平下最大限度地提高充电器的效率以及整个太阳能充电器系统的效率。
高效率锂离子电池充电器
图 2 示出了一款具低功率 PWM 功能的太阳能电池板至 3 节锂离子电池充电器。该充电器使用了一个 17V 输入调节电压 (针对“12V 系统”太阳能电池板的一种常用VMP),其采用VIN_REG 引脚上的电阻分压器 R4 和 R5 来设置。把一个典型 12V 系统太阳能电池板的工作电压保持在其 17V 额定 VMP 电压可产生接近 100% 的太阳能电池板效率,如图 3 所示。低功率 PWM 功能采用 M1、R6、R7 和 R8 来实现。如图 4 所示,增设 PWM 电路可显著在电池充电电流低于 200mA 时提高效率。

图 2:17V VMP 太阳能电池板至 3 节锂离子电池 (12.6V) 2A 充电器
图 3:典型“12V 系统”(VMP = 17V) 太阳能电池板效率
图 4:图 2 所示电路的效率
LT3652 的 /CHRG 引脚在所需充电电流超过 2A 编程最大充电电流的 1/10 (即 200mA) 时被拉至低电平。当充电电流被输入调节环路减小至 200mA 水平以下时,/CHRG 引脚变至高阻抗,这允许将 M1的栅极上拉至 VBAT,从而使能 FET M1。该 FET 把 R7 拉至地,从而启用了一种输入电压 UVLO 功能 (其采用了 SHDN 引脚以及由 R6 和 R7 构成的电阻分压器)。UVLO 功能采用该分压器进行设置,以拥有一个 18V 的下降门限和一个 20V 的上升门限。下降门限是一个关键性的设计参数值,而且必须被设置为一个高于输入调节电压、并且比上升门限低 10% 的电压 (这是 LT3652 停机门限迟滞决定的)。
在低照度条件下,当可用的太阳能电池板功率不足以让 LT3652 提供所需的充电电流时,LT3652 的输入电压调节环路将减小输出充电电流,直到充电器输入功率与太阳能电池板提供的可用功率相等为止。当输入调节环路运行时,VIN 上的太阳能电池板电压被保持在 17V 的编程峰值电源电压,从而最大限度地增加了太阳能电池板所产生的功率。如果太阳能电池板照度变得足够低,以至于可用的太阳能电池板功率对应于200mA 以下的充电电流,则 /CHRG 引脚将变至高阻抗且 UVLO 功能通过 M1、R6 和 R7 来使能。
由于VIN 处于 17V (这低于 UVLO 下降门限),因此 LT3652 停机,从而停用所有的电池充电功能电路。当电池充电器停用时,几乎所有的太阳能电池板输出电流都在给输入电容器 (C1) 充电,这使得VIN 上的电压增加,直至达到 20V 的 UVLO 上升门限为止,从而重新使能 LT3652。由于电池充电器在VIN 远远高于 17V 输入调节门限的情况下重新使能,所以全部的充电电流均流入电池。作为针对高电池充电电流水平的响应,/CHRG 状态引脚被拉至低电平,这将停用 UVLO 功能。只要电池充电器所需的功率低于可从太阳能电池板获得的功率,太阳能电池板电压将骤降,直到VIN 降低至 17V 为止,此时利用输入调节来减小电池充电电流以维持该电压。当充电电流再次减小至 200mA 时, /CHRG 引脚变至高阻抗,UVLO 电路被重新启用,停用/使能循环重复进行,从而产生一串充电电流“突发脉冲”,其取平均至与可从太阳能电池板获得之功率相对应的电池充电电流。
图 5 示出了图 2 中电路的 PWM 操作。当 LT3652 停用时,VIN 上的电压从 17V 的输入调节门限斜坡上升至 20V 的停机门限。LT3652 /CHRG 引脚上的电压在充电器使能时为低电平,而在充电器停用时则为高电平。当充电器停用时,太阳能电池板的能量被存储在输入电容器中,因此从太阳能电池板提供的输出功率保持连续。太阳能电池板的效率对应于PWM 操作期间太阳能电池板上的平均电压 (其大约为 18.5V)。

图 5:PWM 操作期间的VIN 波形 (对于图 2 中的电路)
高效率铅酸电池充电器
图 6 示出了一款具低电流 PWM 功能的 6 节铅酸电池充电器。该电池充电器专为那些与图 2 中充电器所用的太阳能电池板特性相似的太阳能电池板而设计。

图 6:17V VMP 太阳能电池板至 6 节 2A 铅酸电池充电器
该铅酸电池充电器执行一种三级铅酸电池充电模式,其采用了 2A 大电流充电模式充电、吸收模式充电 (至 14.4V) 和浮动充电维护 (在 13.5V)。这款电池充电器在以恒定电流/恒定电压 (CC/CV) 特性进行充电时可提供最高 2A,充电至高达 14.4V 的吸收模式调节电压,前提是太阳能电池板可提供足够的输入功率。当电池接近 14.4V 的调节电压时,充电电流减小,并将在充电电流下降至 200mA (即最大充电电流的 1/10 [C/10]) 时完成吸收模式充电。
当吸收模式充电完成时,作为达到 C/10 充电电流门限的响应,/CHRG 引脚变至高阻抗,而且浮动模式维护充电操作开始。在浮动模式中调节电压从 14.4V 降至 13.5V,这通过有效地将 R9 从 VFB 求和节点移除来实现 ── 当 /CHRG 由 R8 拉至高电平时,其利用一个二极管“或”电路 (D4 和 D5) 来完成 (通过加有反向偏置的 D4)。
如果 LT3652 充电器由于太阳能电池板照度水平偏低而遭遇输入功率不足的情况,也可以执行浮动模式充电调节。假如充电电流减小至 200mA 以下 (通过输入调节) 且 PWM 操作开始,那么 /CHRG 引脚电压将变为一个脉冲波形。D5 和 C5 实现了一个峰值检波滤波器,其负责在 D4 上维持一个连续的反向偏置,从而在 PWM 操作期间将充电器保持于浮动模式 (VCHARGE = 13.5V)。如图 7 所示,增设 PWM 电路可显著地提高电池充电电流低于 200mA 时的效率水平。

图 7:图 6 所示电路的效率
如前文针对图 2 中电池充电器所述,在 PWM 操作期间,输入电压从 17V 的输入调节门限斜坡上升至 IC 停用周期中的 20V 停机门限。太阳能电池板的输出功率对应于太阳能电池板的平均电压 (即大约 18.5V)。如图 3 所示,该电压在较高的输出电流下处于最佳的工作范围之内,但在低于 200mA 的电流下则高于此范围。为了在低光照运作时间较长的应用中同时实现太阳能电池板输出效率和电池充电器效率的最大化,在突发周期中应降低VIN(REG) 和 UVLO 电压。下面将说明一种实现此目的的方法。
具低电流 VMP 跟踪功能的高效率铅酸电池充电器
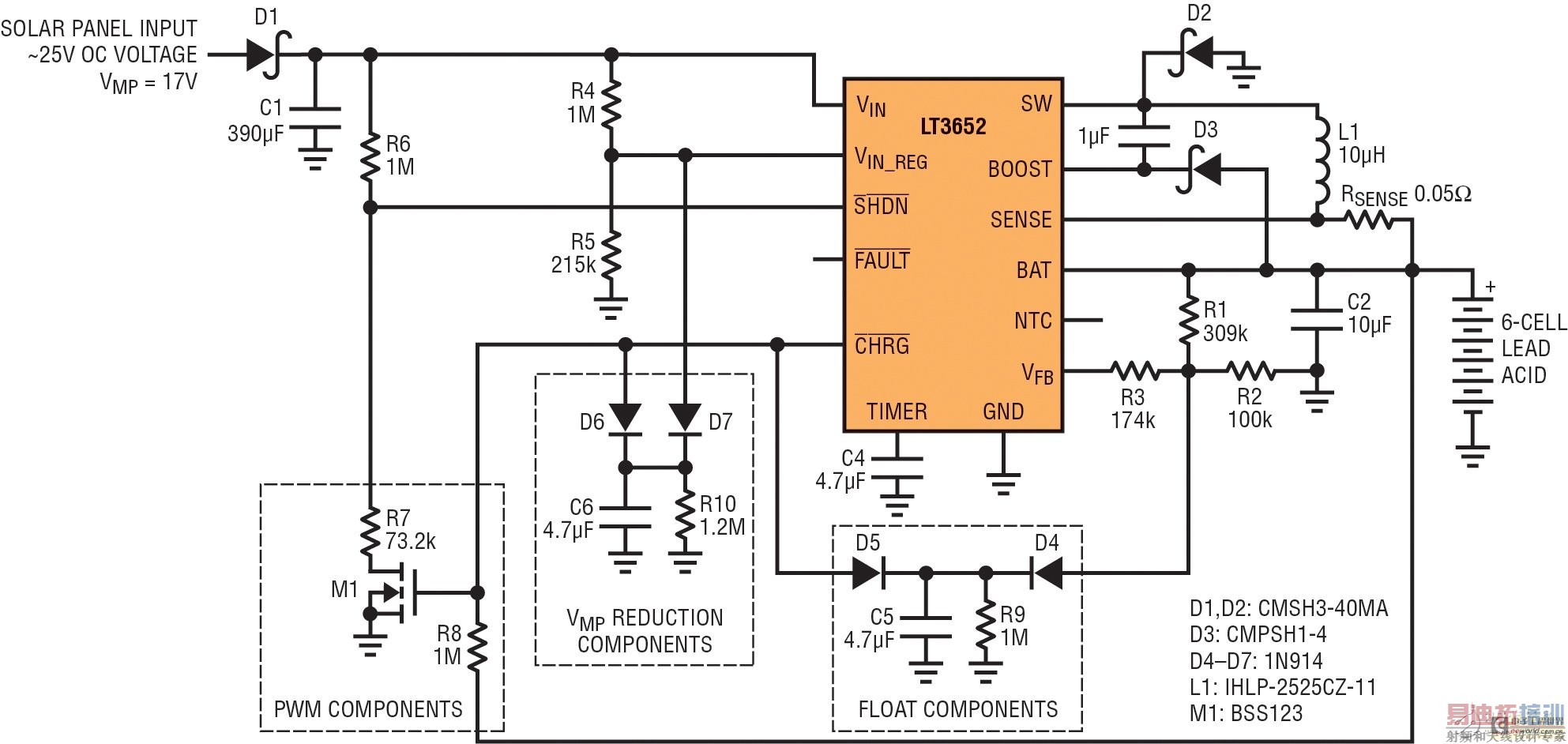
图 8 中的 LT3652 铅酸电池充电器与图 6 中的电池充电器很相似,但其在充电电流低于 200mA 时也降低了输入调节电压 (VIN(REG))。这可通过跟踪低电流时太阳能电池板的典型 VMP 下降来改善太阳能电池板的效率。
图 8:具低电池VMP跟踪功能的 17V VMP 太阳能电池板至 6 节 2A 铅酸电池充电器
低电流 VMP 跟踪通过给由 R4 和 R5 组成的输入调节分压器增添 R10 来实现。R10 通过一个二极管“或”电路 (D6 和 D7) 连接至输入调节求和节点。当 /CHRG 引脚电压为高电平时,利用加有反向偏置的 D7 有效地将 R10 从求和节点移除,从而把VIN(REG) 从 17V 降至 15V。
如果由于照度水平偏低的原因而导致充电器遭遇输入功率不
[p]足的情况,将通过输入调节环路减小充电电流以维持 17V 的 VMP 太阳能电池板电压。倘若充电电流减小至 200mA 以下,则充电器开始执行 PWM 操作且调节门限降低以执行浮动充电,就像在前面提到的铅酸电池充电器电路中一样。此外,该充电器还把VIN(REG) 降低至 15V,从而跟踪低电流条件下太阳能电池板 VMP 的下降。
与前文描述的 D5 和 C5 相似,D6 和 C6 实现了一个峰值检波滤波器。该滤波器在 D7 上维持一个连续的反向偏置,从而在 PWM 操作期间将低照度水平下的充电器输入调节电压保持在 15V。PWM 控制组件 (M1 和 R6~R8) 实现了 16V (下降) 和 17.5V (上升) 的 UVLO 门限。在 PWM 操作期间,VIN 条件下的太阳能电池板电压从 15V 的输入调节电压斜坡上升至 17.5V 的 UVLO 上升门限,从而产生一个大约 16.25V 的平均太阳能电池板电压。该充电器通过降低太阳能电池板的工作电压并在低照度期间执行 PWM 操作,最大限度地提高了充电器转换效率和太阳能电池板输出电源效率。
结论
LT3652 电池充电器 IC 具有一个正待专利审议的输入电压调节电路,此电路用于将太阳能电池板保持在其最大电源电压 VMP。虽然采用这种方法可使太阳能电池板的电源输出效率得以优化,但在低输出电流条件下电池充电器的效率却有所下降。利用一种简单的 PWM 充电方法 (其实现仅需少量的外部元件),可以极大地改善 LT3652 太阳能供电型电池充电器的效率,从而最大限度地提高充电器和太阳能电池板的运作效率。
射频工程师养成培训教程套装,助您快速成为一名优秀射频工程师...
天线设计工程师培训课程套装,资深专家授课,让天线设计不再难...
上一篇:简化的离线式开关电源设计的研究
下一篇:可编程线性直流电源测试中的实际应用

