- 易迪拓培训,专注于微波、射频、天线设计工程师的培养
新一代LED区域照明应用的研究
目前全球对于可以节省能源的高能效照明越来越加重视,依国际能源署(IEA, International Energy Agency)报告指出,全球电力照明大约占总发电容量的19%,最近的新闻报导和政府公告也逐渐着重于提醒广大消费者白炽灯的低能效,并加强社会大众对紧凑型节能灯等节能解决方案的认识。除此之外,在高亮度白光发光二极管(LED)技术持续不断进步的情况下,也为高能效通用照明应用带来另一个极具潜力的技术,另外美国能源之星(ENERGY STAR)计划也正为家用和商业照明应用制定固态照明的标准。不过在这些新闻事件中,却忽略了大约有70%的照明能源消耗是在家庭场合外,包括零售商店、工业生产以及学校、医院和区域照明等公共空间,其中区域照明更涵盖了如街道照明、人行通道、停车场以及公园等公共空间的多种应用场合,除了私人领域外,大区域照明也应用在工厂以及零售和商业建筑的停车空间,无庸置疑的是,在这些领域中蕴藏有开发更高能效照明解决方案的庞大商机。
大区域照明涵盖的不只是提供照明功能而已,它同时也必须解决有关公共安全、运行环境、外观设计和美学考量、节能、系统可靠度和维护成本,以及如何管理灯光投射来提供适当照明,同时避免穿透、强光以及光害污染等问题。对于街道照明,发光形式和照明需求也会因街道型态、预估交通流量和标准的要求而有所不同,因此,在区域照明上有许多不同的设计来满足实际的考量以及能源的使用和架构问题,例如2004年美国纽约市就赞助了一项国际城市照明设计竞赛,寻求是否可以发展出新的照明想法来为这个城市带来21世纪的创新街景,同时取代使用已经超过50年以上的旧设计。
区域照明最常见的照明源为高压放电(HID, High Intensity Discharge)型式,例如高压钠灯、金卤灯以及低压钠灯和高压汞灯等。先进的HID灯,例如金卤灯拥有高于80 lm/W的高能效和1万到1万5000小时的合理寿命,以北欧地区每年使用4,000小时的标准计算,寿命大约在2到4年,不幸的是,由于更换相当困难,因此要进行街道灯光的更换不管是在维护时间或是人工成本上都相当昂贵,在隧道或桥梁等不易更换的场合更是一大问题,如果必须封闭车道进行维修势必造成交通阻塞。此外,烧坏的街灯也会带来公共安全的问题,同时部份社区也会对换装时间有严格的时间限制,其他有关这类型灯管的问题还包括可能需要5分钟才能启动,如果发生停电情况,可能还得要20分钟过后才能够重新动作。除了电力消耗外,由于大部分的HID灯都含有汞,因此还必须在替换后谨慎处理以避免汞进入生态系统而造成环保问题。虽然新一代的灯管已经拥有还算合理的能源使用效率,但由于路灯灯杆的寿命通常超过30年,因此并非所有的区域照明都采用高能效照明技术,最近由欧盟智能能源(Intelligent Energy)计划所进行电子化街道(E-Street)倡议所提出的报告指出,欧洲大约9千万个公共照明中大约有三分之一采用高压汞灯等非常没有效率的发光技术。电子化街道倡议的目标主要是研究采用智能网络控制照明系统来降低能源消耗,例如具备网络功能的照明架构可以通过控制在深夜交通较不繁忙时降低照明输出来节省能源,从这里我们可以看出,为什么对新技术如何克服这些挑战的了解会吸引众多注目的多项原因。
事实上有几个理由可以解释为什么高亮度白光LED在这个领域会受到欢迎,首先也是最重要的是它们的超长寿命,经过适当工程设计的LED系统可以维持在亮度70%以上达到超过5万个小时的工作寿命,由于这样长的寿命,户外区域照明可以达到超过12年的运行时间,大幅度地降低后续的维护和更换成本。再者,LED不管是在性能或成本上都持续快速进步,目前已经商业化的高功率白光LED可以达到每灯管70到100流明的光度输出,效率大约在70 lm/W,光电产业发展协会(OIDA, Optical Industry Developers Association)最近更新了有关白光LED的发展蓝图,并预估在2009年整体性能将可以提升一倍,到达每灯管200流明,发光效率则可望达到150 lm/W,做为参考比较,100 W金卤HID灯大约可以产生8,000到9,000流明输出。基本上直接将这类灯管和LED的输出比较并不公平,原因是灯管的光度输出是全方向,因此在灯光投射路径上会有大量的损失,但在LED上则没有这些问题,原因是它们本质上就具有指向性。不考虑流明损失效应时,大约需要120个每封装70lm的LED才能够取代100 W灯管的流明输出,如果2009年OIDA的目标达成,这个数字将可以减半。此外,白光LED能够提供质量更好的光度输出,特别是和高压钠灯比较时,因为它们会有灯光黄化和较差的显色指数(CRI, Color Rendering Index)等问题。LED同时也可以提供给设计工程师进行创新和差异化照明灯具设计的更高灵活度,此外,由于LED为低压直流器件,因而使得建立新离网型照明概念,例如结合太阳能和可充电电池的LED发光站牌就变得相当容易,目前这类系统已经开始在伦敦等城市导入。 [p]
LED阵列灯具的设计因所在位置的特殊照明需求会有大幅度变化,目标照明区域依照明高度以及和照明源间的距离而定,例如行人或脚踏车道的照明灯柱间隔相对较窄,因此需要20个LED来提供照明,而在住宅区街道则需要100个或更多的LED。另外,由于主要目的是要照亮道路而不影响街道旁的住家,因此街道照明会有相当特别的发光模式要求,同时这些特别模式也必须满足各种不同安装型式所要求的复杂光学工程设计。此外,在LED使用数量和驱动电流上也必须进行权衡。基本上,采用较高电流驱动的较少数量LED看起来是个可行的选择,但较高的电流和功耗却会让温度管理复杂化,此外,LED的效率会随着电流和接面温度的升高而降低,当然我们也必须记住,要达到指定的LED寿命,就必须遵守接面温度的指定规范,在采用LED照明时,温度管理是个相当重要的因素,原因是散热集中在LED的封装上,因此必须要由灯具移除。
LED照明可以由一或多个LED阵列搭配将交流电源转换为LED所使用电流的控制电路组成,由于区域照明需求通常需要各种不同的流明度输出,因此可以考虑选择包含一串LED和驱动电路的模块化设计,并依所需的光度输出使用多个LED灯条,这个概念的优点是相同的电路设计可以通过在不同照明需求下增加更多的阵列而重复利用。另外,由于在照明源中使用多个阵列,因此如果有单一LED出现问题,那么只会有一部分的LED停止运作,而整个照明源还是能够以较低的亮度继续提供照明输出,电子控制电路则必须符合产业和国际标准,在欧盟中,这类产品属于IEC61000-3-2等有关电力线谐波失真(功率因数)的规范,不过虽然在美国等地区并不使用这个标准,但电力公司通常也会对不计量的区域照明要求最低0.90的功率因数。虽然我们可以使用较笨重的主频率(50/60 Hz)电感器和电容器来提供无源解决方式,但有源开关模式经常被应用到镇流器中,后者通常还会在主电源转换电路前加入升压式功率因数校正(PFC)转换器来提供功率因数校正。
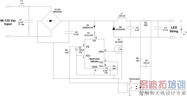
另一个额外的考量则是是否需要进行电流隔离来达到安全性,对于不容易更换的区域照明源,事实上相当容易见到非隔离的设计,采用非隔离设计的主要优点是可以以成本较低的电感器来取代笨重的变压器。接下来驱动LED的实际需求考虑也相当重要,虽然LED需要定电流驱动,但这个电流却不一定需要是纯直流,因此也可以以脉波式直流波形来推动,只要平均和最大电流值符合LED本身所指定的电流规范即可。再者,虽然RMS电流输出必须经过控制,但LED对电源展现的是固定负载的形式,使得电源的瞬态响应特性不会成为问题,也因此,我们可以使用安森美半导体的NCP1216控制芯片搭配上一个高功率MOSFET、一颗电感以及少数外接无源器件,在一个单功率级电路上实现一个简单高能效的PFC和定电流转换器,由于输出通常不需滤除100/120 Hz主电源的频率成份,因此可以不需在电路中使用大型电解电容,如此不仅可以缩小电路尺寸,同时还能改善整体电源的可靠度,图1为相关电路的电路图。

图1 115Vac, 350mA配置的电路设计图 [p]
这个电路图显示了非隔离转换器电路的最基本实现方式,对电源转换技术有经验的读者将可以看出,这是一个将交流主电源电压以D1到D4进行整流,接着通过由电感器L1、MOSFET开关Q1、输出电容C4以及控制器所组成降压电路转换到较低电压的简单降压式转换电路。在这个90到135 Vac输入的特定电路中,由并行电流传感电阻R4、积分电路R6和C6以及光电耦合器所组成的简单反馈网络可以让这个电路以定电流输出模式运作。通常在非隔离式设计中并不需要光电耦合器,但在这里用它来对LED串顶端的电流传感信号进行移位处理,这个电路的特殊实现方式使得它能够提供高功率因数和定电流输出,降压输入电容C2,通常又称为降压电容则必须对输入桥式整流电路上所出现的120 Hz全波整流波形拥有高阻抗,否则功率因数就会如电容式输入滤波器一样出现大幅劣化的情况,这个电容的典型值大约在0.1μF到0.47μF的范围,主要依电路的目标输出功率而定。
电感L1在设计上主要是电感值要够低以便让降压式转换器可以在非连续导电模式下运作,这对电路的高功率因数相当重要,这也代表了在开关断开的时间内,储存于电感器中的能量会下降到0,同时流经它的电流也会在Q1导通进行下一个开关周期前停止。通常降压式转换器会以连续导电模式运作,二极管D6在Q1断开时导通,同时电感器电流永远大于0,后者需要较高的L1电感值,不过扼流圈中的电流纹波成份可以变得相当低,将有助于通过C4的电容性滤波输出降到最低。在非连续导电模式中,C4的值也可以相当小,原因是它只需用来滤除电流波形中的高频开关成份,LED负载上出现的输出纹波波形为降压转换器输入端120Hz脉波式直流的缩小版本,C4的典型值大约在1到5 μF,同时应该采用低ESR的聚丙烯薄膜电容。
NCP1216控制器在实现上是以占空比或MOSFET的脉波宽度通过由光电耦合器所提供引脚2上的反馈信号控制,电阻R3将控制器设定为传统的PWM模式而非电流模式,反馈信号通过由R6和C6组成的RC网络积分,因此120Hz波形的平均直流值被用来做为反馈信号,这个网络形成了大约在10 Hz处的低频极点,因此光电耦合器不会对输出纹波的120Hz波封进行反应,所得到的结果则是MOSFET会在开关周期中维持固定的导通时间,这个低带宽闭环路情况对高功率因数而言也是必要条件,因此由以上所描述的电流运作可以看出,降压式转换器的输入阻抗看起来为纯电阻,也使得输入主电流波峰会和输入电压波峰一样,同时功率因数会接近一单位,而控制器也能够维持不受主电源线路电压或LED顺向压降影响的平均电流大小,提供给LED负载稳定的固定平均电流输出,电流环路的增益为光电耦合器电流转换函数斜率的函数,能够适用于典型的定电流运作LED负载。
这个电路配置事实上有一些限制,最高串行连接LED正向电压(Vf max)为最低交流输入电压、输出电容C4以及NCP1216最高占空比的函数,这个数字可以由下列的简单相对关系取得:Vf max (dc)=0.55Vac (min),因此对90到135Vac的输入来说,如果固定光度输出必须维持到寿命终了,我们可以得到Vf max=0.55×90=49.5Vdc,如果Vf比这个数字高上很多,那么输出将会开始出现电流下滑。此外,如前面所讨论,要达到良好的功率因数,流经电感器的电流必须为非连续,因此带来了最低LED数量的限制。最佳电感值将受到主电源线路电压和LED灯串整体串行顺向压降Vf的影响,测试显示,假设主电源线路电压变化在标准情况,同时LED的Vf介于最高Vf到它的50%之间,以下的电感值将适用于大部分的离线式应用,假设PWM控制器的开关频率为100kHz,那么在90到135Vac的输入范围内,平均LED电流为350mA时的电感值在220到250μH之间,对190到285Vac的输入范围,350mA平均LED电流的电感值则为390到470μH,图2和图3分别描述了正常工作条件下的功率因数和电流调整表现。

图2 输入电压和电流波形Vin = 115 Vac, Vf = 31V, Iout = 350 nom [p]

图3 功率因数和电流调节相对于LED顺向电压的关系Vin = 115Vac
由以上可以看出,我们已经开发出了可以用来驱动LED阵列的优化高功率因数单级LED驱动电路,虽然例子中的电路是以115 Vac主电源电压运作,基本上我们也可以通过更改器件的简单动作来支持较高的工作电压,并将电感值修改到可以确保非连续导电作行来满足230 Vac或277 Vac的应用,以230 Vac工作条件来说,这个电路可以驱动的LED数量将可以倍增,让单一驱动电路可以推动更多的LED。
在区域照明应用中使用LED阵列已经开始吸引全球的目光,同时各地也开始陆续进行多项测试和小数量的导入计划,许多政府组织已经了解LED技术的优点,这点可以从交通号志的广泛导入看出。他们已经明白,长效寿命的产品并不需要相同的维护成本,不过在总体拥有成本以及规范标准或统筹考量上还要克服一些问题,例如大部分公共区域的灯管并未经过计量,而依管理方式的不同,地方电力单位也必须要有一套依照使用灯管数量和型式进行计费的机制,此外,维护和运营也可以委外或由城市自己管理,因此也让经济效益分析以及决策过程变得相当复杂。目前采用LED做为区域照明的经济效益和功耗节省大大地受到所取代照明源以及使用条件影响,例如美国北卡罗来纳州的莱礼市就将停车场的140根120 W高压钠光灯以LED照明装置取代,降低能源消耗达40%,同时几乎没有年度维护成本,这在LED在有关光度输出、发光效率和成本效益表现持续改善的趋势下,将会越来越有吸引力,相当明显地,在未来几年我们将可以看到LED出现在越来越多的区域照明应用上,特别是只需少量LED的较低功率照明应用以及光度输出可以依应用特定需求进行变化的设计,对这些应用来说,驱动电路必须进行优化以符合电力和规范要求,同时也必须具备足够的弹性来满足多变的LED配置,才能达成广泛受到采用的经济成本目标。
射频工程师养成培训教程套装,助您快速成为一名优秀射频工程师...
天线设计工程师培训课程套装,资深专家授课,让天线设计不再难...
上一篇:为多个LED组成的MR16代替灯减少组件实现紧密的参考设计
下一篇:基于CC2480的Zigbee无线水表自动抄表系统研究与设计

