- 易迪拓培训,专注于微波、射频、天线设计工程师的培养
基于智能手机与PC机的智能家居系统设计
1 引言
在信息化时代,不管是手机还是家电产品都逐渐融入网络中,信息家电是将现代网络通信技术融入到传统的家用电器,使之成为具有信息访问、获取、存储、处理、联网等功能的消费类电子产品。信息家电的出现改变了传统的家电控制方式,不仅可在本地对其进行控制,而且还可通过Internet网络控制家庭内部联网家电设备。由于手机和PC机的普及,采用现有的互联网使智能家居成为可能。
2 智能家居控制系统总体方案设计
智能家居系统总体结构框图如图1所示,该系统由两大部分组成:以PC为核心的家庭主监控中心及分散于各监控点的,以单片机为从控制中心的智能家电和监控设备前端系统;以移动电话作为远程控制器,利用互联网作为桥梁实现远程异地控制。

系统功能实现是监控中心PC通过单片机监控软件实时循环采集各项数据,当发现异常情况时,系统通过短信或图像等报警方式给用户发送信息,并根据预先设置的应急程序进行处理,如烟雾、煤气检测异常等。用户也可通过手机或计算机利用因特网浏览器访问控制器站点对智能家电进行远程设置,如空调/电热水器的开启/关闭及其温度设置等。
3 系统硬件设计
硬件系统包括以智能手机为主的远程控制部分和以家庭PC机为主的家庭控制中心两部分。
3.1 远程控制终端
随着智能手机的发展.其功能迅速增强。在2006年“科博会”,诺基亚称其高端手机为“多媒体电脑”,并展示其强大功能:视频通话、移动电邮、多人联机游戏、即时影像、无线支付等增值服务,并强调手机将成为人们登录互联网索取信息的主要工具。未来智能手机功能将更强大,如GPS、开源操作系统、电视验证接入、家庭基站等。目前3G正加快移动网络和传统互联网间的融合,使手机不断朝PC化方向发展。 [p]
无线应用协议WAP(Wireless Application Protocol)是在数字移动电话、因特网或个人数字助理机(PDA)、计算机应用之间进行通讯的开放式全球标准,通过WAP可将Internet的大量信息及多种业务接人到移动电话、PDA等无线终端中。这使得手机访问用户终端PC机成为现实,只需对其安装相应的软件,并对终端PC机作相应的访问设置即可。用户通过注册的用户名和密码登录智能家居控制中心PC机,获得管理的终端编号(可有多个设备),然后选择一个所需的控制终端,实现用户进程与所属智能家居数字终端硬件网卡(MAC码)的绑定。从而利用智能手机通过互联网实现对智能家居终端的远程控制。
3.2 家居终端设备的硬件设计
一般智能家居的安防设备主要指烟雾火警、煤气检测、监控摄像、电源过流/过压检测、紧急呼救装置及被监控设备的断/合装置等,而智能家电指嵌入式的空调、冰箱、彩电、电热水器等家电产品。以PC机为主监控器,通过单片机将其他各监控模块连接起来,实现远程控制。以消防设备火灾探测报警器Sn-828-2PL(联网型)为例说明(其技术参数见表1)。

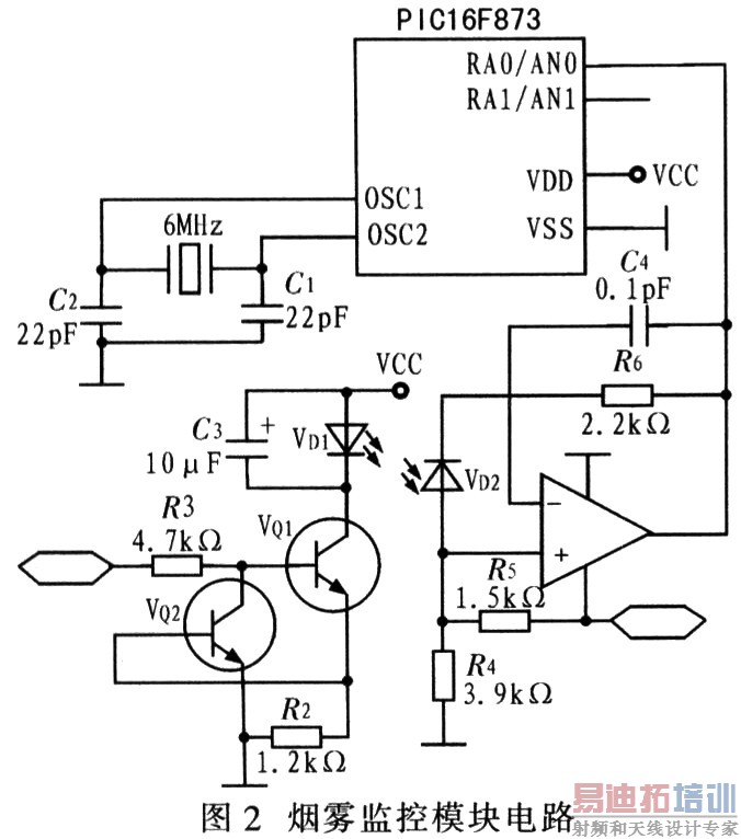
光电有线烟雾探测器的功能特点有:采用微处理器控制;自动复位/断电复位可选;红外光电传感器;联网输出N.C./N.O.可选;LED指示报警;金属屏蔽罩,抗电磁干扰;环境适应性强;SMT工艺制造,稳定性强;防尘、防虫、抗白光干扰设计。PIC16F873型单片机具有哈佛总线和RISC结构,4 KBFlash程序存储器,192 B片内数据存储器RAM,14种中断源,8级硬件堆栈,片内集成同步串行口SSP(SPI和I2C)及同步、异步收发器(USART)以及看门狗电路等。另外,单片机内部具有5通道10位精度的A/D转换器,可满足系统对模拟信号转换的精度要求。片内128 B的E2PROM可用作系统掉电保护,从而无需外接E2PROM掉电保护电路,节省了系统资源。因此,本设计选用PIC16F873作为各种检测器和智能家电的控制核心。图2为烟雾监控模块电路。

图2中,在单片机与火灾探测报警器Sn-828-2PL的接口电路中,光电有线烟雾探测器将输出信号接至PIC16F873的RA0引脚,相对烟雾信号以直流电压/电流信号的形式接至PIC16F873的RA0脚,PIC16F873完成A/D转换,并在单片机内部进行相应程序的处理,从而实现监控。
4 监控系统程序设计
用户终端监控系统程序设计可分为上位机PC的管理系统设计和下位机的监控程序设计。 [p]
4.1 上位机管理程序设计
智能家居的监控是通过控制智能家居数字终端实现的。用户利用互联网登录用户终端PC,智能家居控制中心PC将用户的指令传至指定的家庭终端。因此控制中心PC的设计相当于建一个网站,以便可远程上网访问,其主要设计是配置计算机的IP地址、子网掩码、默认网关及DNS域名,这时计算机就相当于一台服务器。上位机的管理系统设计可采用VB等语言编写,其主要由主控、设置、循环监控、报警与通信等几大模块组成(图3)。

启动系统时,主程序从主控模块开始,而其他模块的启动则由主控模块控制。该模块主要完成系统启动时的初始化工作,协调其他功能模块的调度,系统必须从该模块开始才能正常运行。参数设置模块:此模块为查询设置窗口,主要设置系统的各种运行参数,如参数的添加、删除、修改等基本功能操作。循环监控模块:主要是实时在线显示采集到的监测数据,并负责将其写入内存。其工作过程是定时从共享内存中读取采集到数据信息,并对数据进行分析后在界面上显示出来。可将正常数据和超标数据分开显示,让用户更容易对数据进行监控。报警与通信模块:从报警数据共享内存中读取报警数据,并向用户发送信息或图片等,提醒用户进行操控同时在界面上显示报警信息的位置和报警的原因,方便用户了解报警信息;而通信模块接收从各个监测单元中发送来的监测数据,处理后将其写人监测数据共享内存中,以便查询。
4.2下位机监控程序设计
以PIC16F873型单片机为从控制器,系统软件设计流程如图4所示。硬件方面需采用相应的传感器,如摄像头、烟雾等传感器将采集到的模拟参数送人各自的信号处理电路进行处理(放大、滤波等),然后送入单片机PIC16F873进行A/D转换,然后通过单片机进行控制处理。因采样点较多,故对各监控模块进行编号,这样单片机PIC16F873可采用定时循环方式采集各个监控模块的参数,并将相关参数值实时送至PC机,以便用户通过智能手机访问此PC机来查看各设备的运行情况。当判断监控模块i的信号时,若判断正常则修改循环监控模块检测参数,对下一个监控模块进行检测,如此循环往复:当模块i的检测信号判断不正常时,则发出报警,并启动相应的异常应急处理程序,同时检测下一模块信号,这样循环往复按顺序检测每一监控模块。
5 结束语
该系统利用智能手机与PC机及一些简单外围电路实现智能家居工作状态的无线实时监控,其数据采集系统可通过改进传感器节点,逐步拓展至其他诸如工业控制、仪器仪表等领域对象的状态监测。该系统的最大优点是利用公用的移动通信网、互联网等资源快速建网,且通信可靠、投资少,具有广阔的应用前景,但在各方面还有待完善和提高的地方。
射频工程师养成培训教程套装,助您快速成为一名优秀射频工程师...

