- 易迪拓培训,专注于微波、射频、天线设计工程师的培养
On Semi NCP3065 MR16 LED 1-5W驱动解决方案
On Semi NCP3065 MR16 LED 1-5W驱动解决方案
On Semi公司的NCP3065是高达1.5A恒流开关稳压器,输入电压从3.0V到40V,反馈电压235mV,工作频率可调整到高达250kHz,逐个周期限流,主要用在汽车照明,大功率LED驱动器,恒流源已急低压LED照明.本文介绍NCP3065主要特性, 方框图, 典型降压应用电路, 降压演示板应用电路和材料清单, 升压演示板应用电路和材料清单,以及1-5W MR16 LED驱动GreenPoin解决方案框图,应用电路和材料清单.
NCP3065, NCV3065: Up to 1.5 A Constant Current Switching Regulator for LEDs The NCP3065 is a monolithic switching regulator designed to deliver constant current for powering high brightness LEDs. The device has a very low feedback voltage of 235 mV (nominal) which is used to regulate the average current of the LED string. In addition, the NCP3065 has a wide input voltage up to 40 V to allow it to operate from 12 Vac or 12 Vdc supplies commonly used for lighting applications as well as unregulated supplies such as Lead Acid batteries. The device can be configured in a controller topology with the addition of an external transistor to support higher LED currents beyond the 1.5 A rated switch current of the internal transistor. The NCP3065 switching regulator can be configured in Step−Down (Buck) and Step−Up (boost) topologies with a minimum number of external components.
NCP3065主要特性:
• Integrated 1.5 A Switch
• Input Voltage Range from 3.0 V to 40 V
• Low Feedback Voltage of 235 mV
• Cycle−by−Cycle Current Limit
• No Control Loop Compensation Required
• Frequency of Operation Adjustable up to 250 kHz
• Operation with All Ceramic Output Capacitors or No Output Capacitance
• Analog and Digital PWM Dimming Capability
• Internal Thermal Shutdown with Hysteresis
• Automotive Version Available
NCP3065应用:
• Automotive and Marine Lighting
• High Power LED Driver
• Constant Current Source
• Low Voltage LED Lighting
(Landscape, Path, Solar, MR16 Replacement) 
图1.NCP3065方框图
图2.NCP3065典型降压应用电路
图3.NCP3065降压演示板应用电路
材料清单(BOM):
[p]
图4.NCP3065升压演示板应用电路
材料清单(BOM):

图5.NCP3065降压演示板应用电路(2)
材料清单(BOM):
1-5W MR16 LED驱动GreenPoin解决方案
This reference document describes a built and tested, GreenPoint® solution for a 1 to 5WLED driver for MR16 LED replacement. The circuit is proposed for driving HB--LED (high--brightness LED) in a variety of lighting applications but is configured in size and features for an MR16 LED replacement. Configurations like this are found in 12 Vac / 12 Vdc track lighting applications, automotive applications, and low voltage AC landscaping applications as well as task lighting such as under--cabinet lights and desk lamps that might be powered from standard off--the—shelf Vac wall adapters.
The circuit is based around the ON Semiconductor NCP3065 operating at ~150 kHz in a non—isolated configuration. A key consideration in this design was achieving flat current regulation across input line variation and output voltage variation with a 12 Vac input. It also features an auto--detect circuit in combination with the NCP3065 which allows input from a 12 Vdc or 12 Vac supply and still maintain targeted output current regulation.
图6.1-5W MR16 LED驱动方框图
图7.1-5W MR16 LED驱动器外形图
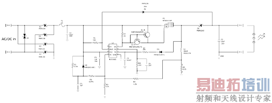
图8.1-5W MR16 LED驱动器电路图
材料清单:
射频工程师养成培训教程套装,助您快速成为一名优秀射频工程师...
天线设计工程师培训课程套装,资深专家授课,让天线设计不再难...
上一篇:三相混合式多细分步进电机驱动器
下一篇:红外线远程控制电路

