- 易迪拓培训,专注于微波、射频、天线设计工程师的培养
基于ADP8863设计的带电荷泵驱动的LED驱动技术
录入:edatop.com 点击:
ADP8863具有先进的自治的LED光特性的功1强大的电荷泵驱动器,能独立地驱动多达7个LED,每个电流高达30mA,第7个LED的驱动电流可高达60mA.电荷泵的自动增益选择有1x,1.5x 和2x,工作电压从2.5 V 到5.5 V,可驱动最大电流240mA,主要用在LED指示器,装饰指示照明,键盘照明,RGB LED色彩发生和蔼混合以及小型显示器通用照明.本文介绍ADP8863主要特性,详细方框图以及多种应用电路.
The ADP8863 combines a powerful charge pump driver with advanced autonomous LED lighting features. It allows as many as seven LEDs to be independently driven up to 30 mA (maximum). The seventh LED can also be driven to 60 mA (maximum). All LEDs are programmable for maximum current and fade in/fade out times via the I2C interface.
Additionally, automated blinking routines can be independently programmed and enabled for all seven LED channels. These LEDs can also be combined into groups to reduce the processor instructions.
This entire configuration is driven by a two-capacitor charge pump with gains of 1×, 1.5×, and 2×. The charge pump is capable of driving a maximum IOUT of 240 mA from a supply of 2.5 V to 5.5 V. The device includes a variety of safety features including short-circuit, overvoltage, and overtemperature protection. These features allow easy implementation of a safe and robust design. Additionally, input inrush currents are limited via an integrated soft start combined with controlled input-to-output isolation.
The ADP8863 is available in a compact lead frame chip scale package (LFCSP).
ADP8863主要特性:
Automated blinking and funlight timing for each LED driver
16 programmable fade in and fade out times
0.1 sec to 5.5 sec
Selectable linear, square, or cubic fade rates
7 independent and programmable LED drivers
7 drivers capable of 30 mA (maximum)
1 driver also capable of 60 mA (maximum)
Programmable maximum current limit (128 levels)
Separate and independent controls for backlight LEDs
Backlight fade override
Up to two built-in comparator inputs with programmable modes for ambient light sensing
Charge pump with automatic gain selection of 1×, 1.5×, and 2× for maximum efficiency
Standby mode for <1 μA current consumption
I2C-compatible interface for all programming
Dedicated reset pin and built-in power-on reset (POR)
Short-circuit, overvoltage, and overtemperature protection
Internal soft start to limit inrush currents
Input-to-output isolation during faults or shutdown
Operation down to VIN = 2.5 V with undervoltage lockout (UVLO) at VIN = 2.0 V
Small lead frame chip scale package (LFCSP)
ADP8863应用:
LED indication
Funlight indicator lighting
Keypad backlighting
RGB LED color generation and mixing
General backlighting of small format displays

图1.ADP8863详细方框图

图2.ADP8863典型工作电路框图

图3.ADP8863采用镇流电阻给LED供电方框图 [p]

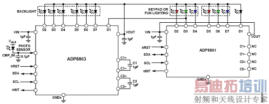
图4.ADP8863连接到ADP8861,给更多LED供电方框图

图5.用于低Vf LED的另一种应用电路
The ADP8863 combines a powerful charge pump driver with advanced autonomous LED lighting features. It allows as many as seven LEDs to be independently driven up to 30 mA (maximum). The seventh LED can also be driven to 60 mA (maximum). All LEDs are programmable for maximum current and fade in/fade out times via the I2C interface.
Additionally, automated blinking routines can be independently programmed and enabled for all seven LED channels. These LEDs can also be combined into groups to reduce the processor instructions.
This entire configuration is driven by a two-capacitor charge pump with gains of 1×, 1.5×, and 2×. The charge pump is capable of driving a maximum IOUT of 240 mA from a supply of 2.5 V to 5.5 V. The device includes a variety of safety features including short-circuit, overvoltage, and overtemperature protection. These features allow easy implementation of a safe and robust design. Additionally, input inrush currents are limited via an integrated soft start combined with controlled input-to-output isolation.
The ADP8863 is available in a compact lead frame chip scale package (LFCSP).
ADP8863主要特性:
Automated blinking and funlight timing for each LED driver
16 programmable fade in and fade out times
0.1 sec to 5.5 sec
Selectable linear, square, or cubic fade rates
7 independent and programmable LED drivers
7 drivers capable of 30 mA (maximum)
1 driver also capable of 60 mA (maximum)
Programmable maximum current limit (128 levels)
Separate and independent controls for backlight LEDs
Backlight fade override
Up to two built-in comparator inputs with programmable modes for ambient light sensing
Charge pump with automatic gain selection of 1×, 1.5×, and 2× for maximum efficiency
Standby mode for <1 μA current consumption
I2C-compatible interface for all programming
Dedicated reset pin and built-in power-on reset (POR)
Short-circuit, overvoltage, and overtemperature protection
Internal soft start to limit inrush currents
Input-to-output isolation during faults or shutdown
Operation down to VIN = 2.5 V with undervoltage lockout (UVLO) at VIN = 2.0 V
Small lead frame chip scale package (LFCSP)
ADP8863应用:
LED indication
Funlight indicator lighting
Keypad backlighting
RGB LED color generation and mixing
General backlighting of small format displays

图1.ADP8863详细方框图

图2.ADP8863典型工作电路框图

图3.ADP8863采用镇流电阻给LED供电方框图 [p]

图4.ADP8863连接到ADP8861,给更多LED供电方框图

图5.用于低Vf LED的另一种应用电路
射频工程师养成培训教程套装,助您快速成为一名优秀射频工程师...
天线设计工程师培训课程套装,资深专家授课,让天线设计不再难...
上一篇:基于C语言的导航控制盒设计
下一篇:汽车照明电源设计
射频和天线工程师培训课程详情>>

