- 易迪拓培训,专注于微波、射频、天线设计工程师的培养
TI TPS63020高效小型升降压电源解决方案
录入:edatop.com 点击:
TI 公司的TPS6302x是高效小型升降压电源解决方案,输入电压从1.8V到5.5V,输出电流可高达3A,固定和可调输出电压从1.2V到5.5V,效率高达96%,能在降压和升压模式自动转换,静态电流小于50uA,固定工作频率2.4MHz,可用于所有两节和三节碱性电池, NiCd 或NiMH或单节锂电池供电的设备,超小型移动PC和MID,数码媒体播放器,DSC和摄像机.本文介绍了TPS6302x主要特性,方框图, 可调输出电压典型应用电路图以及TPS63020EVM评估板特性,电路图和材料清单(BOM).
The TPS6302x devices provide a power supply solution for products powered by either a two-cell or three-cell alkaline, NiCd or NiMH battery, or a one-cell Li-Ion or Li-polymer battery. Output currents can go as high as 3A while using a single-cell Li-Ion or Li-Polymer Battery, and discharge it down to 2.5V or lower. The buck-boost converter is based on a fixed frequency, pulse-width-modulation (PWM) controller using synchronous rectification to obtain maximum efficiency. At low load currents, the converter enters Power Save mode to maintain high efficiency over a wide load current range. The Power Save mode can be disabled, forcing the converter to operate at a fixed switching frequency. The maximum average current in the switches is limited to a typical value of 4A. The output voltage is programmable using an external resistor divider, or is fixed internally on the chip. The converter can be disabled to minimize battery drain. During shutdown, the load is disconnected from the battery. The device is packaged in a 14-pin QFN PowerPAD™ packagemeasuring 3 × 4 mm (DSJ).
TPS63020主要特性:
Up to 96% Efficiency
3A Output Current at 3.3V in Step Down Mode (VIN = 3.6V to 5.5V)
More than 2A Output Current at 3.3V in Boost Mode (VIN > 2.5V)
Automatic Transition Between Step Down and Boost Mode
Dynamic Input Current Limit
Device Quiescent Current less than 50µA
Input Voltage Range: 1.8V to 5.5V
Fixed and Adjustable Output Voltage Options from 1.2V to 5.5V
Power Save Mode for Improved Efficiency at Low Output Power
Forced Fixed Frequency Operation at 2.4MHz and Synchronization Possible
Smart Power Good Output
Load Disconnect During Shutdown
Overtemperature Protection
Overvoltage Protection
Available in a 3 × 4-mm, QFN-14 Package
TPS63020应用:
All Two-Cell and Three-Cell Alkaline, NiCd or NiMH or
Single-Cell Li Battery Powered Products
Ultra Mobile PC’s and Mobile Internet Devices
Digital Media Players
DSC’s and Camcorders

图1.TPS63020功能方框图

图2.TPS63021功能方框图

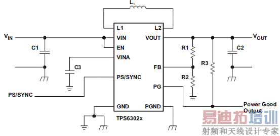
图3.TPS6302x可调输出电压典型应用电路图
TPS63020EVM评估板
The TPS63020EVM evaluation module (EVM) is designed to help the user easily evaluate and test the operation and functionality of the TPS63020. This user’s guide includes setup instructions for the hardware, a schematic diagram, a bill of materials, and printed-circuit board layout drawings for the evaluation module.
TPS63020EVM评估板主要性能表:


图4.TPS63020EVM-487评估板电路图
TPS63020EVM-487 材料清单(BOM):

The TPS6302x devices provide a power supply solution for products powered by either a two-cell or three-cell alkaline, NiCd or NiMH battery, or a one-cell Li-Ion or Li-polymer battery. Output currents can go as high as 3A while using a single-cell Li-Ion or Li-Polymer Battery, and discharge it down to 2.5V or lower. The buck-boost converter is based on a fixed frequency, pulse-width-modulation (PWM) controller using synchronous rectification to obtain maximum efficiency. At low load currents, the converter enters Power Save mode to maintain high efficiency over a wide load current range. The Power Save mode can be disabled, forcing the converter to operate at a fixed switching frequency. The maximum average current in the switches is limited to a typical value of 4A. The output voltage is programmable using an external resistor divider, or is fixed internally on the chip. The converter can be disabled to minimize battery drain. During shutdown, the load is disconnected from the battery. The device is packaged in a 14-pin QFN PowerPAD™ packagemeasuring 3 × 4 mm (DSJ).
TPS63020主要特性:
Up to 96% Efficiency
3A Output Current at 3.3V in Step Down Mode (VIN = 3.6V to 5.5V)
More than 2A Output Current at 3.3V in Boost Mode (VIN > 2.5V)
Automatic Transition Between Step Down and Boost Mode
Dynamic Input Current Limit
Device Quiescent Current less than 50µA
Input Voltage Range: 1.8V to 5.5V
Fixed and Adjustable Output Voltage Options from 1.2V to 5.5V
Power Save Mode for Improved Efficiency at Low Output Power
Forced Fixed Frequency Operation at 2.4MHz and Synchronization Possible
Smart Power Good Output
Load Disconnect During Shutdown
Overtemperature Protection
Overvoltage Protection
Available in a 3 × 4-mm, QFN-14 Package
TPS63020应用:
All Two-Cell and Three-Cell Alkaline, NiCd or NiMH or
Single-Cell Li Battery Powered Products
Ultra Mobile PC’s and Mobile Internet Devices
Digital Media Players
DSC’s and Camcorders

图1.TPS63020功能方框图

图2.TPS63021功能方框图

图3.TPS6302x可调输出电压典型应用电路图
TPS63020EVM评估板
The TPS63020EVM evaluation module (EVM) is designed to help the user easily evaluate and test the operation and functionality of the TPS63020. This user’s guide includes setup instructions for the hardware, a schematic diagram, a bill of materials, and printed-circuit board layout drawings for the evaluation module.
TPS63020EVM评估板主要性能表:


图4.TPS63020EVM-487评估板电路图
TPS63020EVM-487 材料清单(BOM):

射频工程师养成培训教程套装,助您快速成为一名优秀射频工程师...
射频和天线工程师培训课程详情>>

