- 易迪拓培训,专注于微波、射频、天线设计工程师的培养
智能照明平台解决方案
本文主要介绍了 世强电讯 基于瑞萨(Renesas)电子为照明应用贴身打造的的高性能78K0/Ix2系列MCU开发的智能照明平台解决方案,该方案在硬件、软件方面满足中高端照明产品智能化调光控制和组网的需求,具有高性能、低成本的优势。
一、 照明技术现状
随着照明工业的迅速发展,出现了越来越多的照明控制方案,电源的设计、灯的驱动电路、安全保护、管理接口等各方面都变得愈加灵活。目前,照明技术主要包括主流的荧光灯、LED灯和HID技术等,其广泛应用使电源驱动的拓扑结构差异非常大,从常见的Flyback、Buck、Boost以及延伸出来的其他结构都在被大量使用,产品设计是否采用先进的数字节能控制设计,是否支持flyback、Buck、Boost等灵活的拓扑结构应用,研发周期和投放市场时间的长短将决定产品的成败,然而传统的照明方案往往是采用专用器件来实现的,难以满足快速发展的需求。
因此,一个优秀的照明平台解决方案无疑需要支持灵活的拓扑结构应用,并满足DALI、DMX512、0-10V、无线、红外等当今主流照明控制方案的调光、组网需求,针对这种状况,
世强电讯
开发了以瑞萨(Renesas)电子78K0/Ix2系列MCU为核心的智能照明平台解决方案,外加丰富的参考设计,在硬件电路和软件开发为照明厂商多样化的照明设计方案提供有效的指导,帮助厂商更高效地开发拥有自己知识产权的照明系统。
二、 78K0/Ix2系列MCU介绍
78K0/Ix2系列MCU是瑞萨(Renesas)电子面向照明应用领域精心设计的高性能8位MCU,如图1,该系列MCU定位于用于满足目前照明市场高分辨率调光控制、异常检出保护、智能化节能控制等热门需求,依靠单MCU实现低成本、高性能的绿色节能照明系统。
图1-78K0/Ix2系列MCU设计理念
78K0/Ix2系列MCU内置丰富的硬件资源,为灵活的照明电源驱动设计和调光控制提供了优秀的硬件支持。具体表现在:
1.16 bit PWM计时器最大计数时钟频率40MHz,输出和比较器连动,进行PFC 控 制,带2路死区时间控制的PWM输出,适合驱动半桥/全桥电路,实现变频控制;
2.内置运放、多路高速10bit A/D和比较器等模拟电路,简化了外围电路;
3. 定时器能触发A/D采样,捕捉合适的信号有用点;
4.比较器/外部中断能实现硬件的禁止输出功能,反应快速,保证安全;
5. 定时器遥控接口和UART功能,面向红外和无线遥控的应用,有DALI总线接 口的通讯模块,适用于智能照明控制;
6. 多个保护模块:窗口型看门狗、时钟监控、低压报警等,工作可靠。
三、 世强智能照明平台方案
世强电讯
开发的智能照明平台解决方案主要基于78K0/Ix2系列MCU上述丰富的硬件功能资源为核心,定位于照明产品高性能、低成本的设计目标,在LED照明、荧光灯、HID照明等领域为客户提供多种灵活的参考设计。
图2是LED驱动控制应用的参考方案,在该方案中,只需利用比较器、PWM输出连动功能,就能够独立进行3路恒流控制;通过改变内部参考电压或PWM输出设置即可实现调光;并且MCU支持各种传感器和DALI、DMX512、模拟量输入等多种通信接口,可根据外部环境选择合适的通讯控制方案,实现最佳控制。
图2-78K0/Ix2 LED驱动控制
下面就Flyback电路举例说明通过比较器进行恒流控制的过程。
图3-Flyback电路恒流控制
对于开关电源,PWM占空比决定输出电压,如图3,电路开始工作后,LED电流经采样后加到MCU内置比较器端口,和参考值进行比较,产生中断信号,来调整PWM的占空比,其变化过程见图4,如当电流大于参考值时,降低占空比;反之,提高占空比,最终达到一个负载电流动态稳定的状态。
对于调光,78K0/Ix2系列MCU有多种方式来实现,通过改变比较器参考电压或者利用定时器TMH1和PWM输出连动功能,另外,
世强电讯
的方案也可以利用该款MCU强大的数据处理运算能力,通过ADC功能和嵌入的算法控制来实现恒流控制,同时为MCU功能扩展提供了充足资源。
图4-恒流控制原理
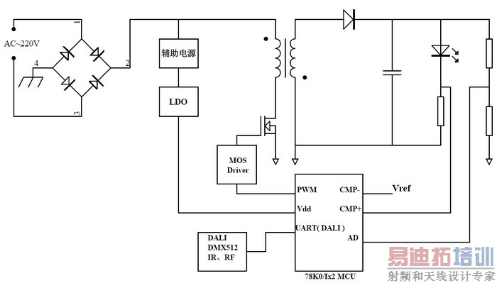
图5是
世强电讯
嵌入DALI协议的智能照明平台方案,该方案利用MCU内置DALI总线接口的通讯模块,利用单个MCU完成灯具调光、组网,实现高性能的DALI绿色节能照明系统,目前已经作为国内某大型照明厂商的参考设计。DALI从机系统主要分为通讯模块和LED驱动控制模块两部分,外围电路设计简单。 
图5-DALI从机系统结构
采用BOOST电源拓扑结构,输入电压经过升压后直接驱动LED灯;负载电流采样,通过嵌入算法实现恒流控制; MCU内置DALI通讯接口,通过总线和DALI 主机连接,实现和主机的相互通讯,完成上位机发出的操作控制指令;灯具温度、光照度传感器信号加到MCU端口,实现异常检测保护。
四、总结
以上,
世强电讯
基于78K0/Ix2系列MCU的智能照明平台解决方案具有以下特点:
1、高性能:MCU内置ADC、比较器、数字运算放大器等丰富的硬件资源可以支持BUCK、BOOST、FLYBACK等多种灵活的电源驱动设计方案,嵌入DALI、DMX512等照明控制协议,即可实现照明灯具调光、组网的目的。同时,该方案还具有过压、过流、过温等异常检出保护功能,产品安全性、可靠性更高;
2、低成本:由图3、图5可以看出
世强电讯
智能照明平台方案电路设计简便快捷,单MCU附加简单的外围电路即可实现智能化控制,目前众多的ASIC设计方案,除了需要一颗MCU实现智能调光和通讯外,还需专用LED驱动芯片,在较大功率应用中,往往还需要外置的MOSFET,所以在成本方面与目前众多的ASIC方案对比如下:
对比可见,世强智能照明平台方案具有很高的性价比,采用该方案将使产品更具市场竞争力;
3、78K0/Ix2 MCU自身的丰富资源有利于照明产品功能的拓展和多样化,满足不同厂商多领域的应用需求,实现高效灵活的功率级应用。
目前,
世强电讯
智能照明平台解决方案已经被国内多家照明厂商采用,对于客户,
世强电讯
将提供评估板、参考程序和相关的开发软件,并提供硬件设计、软件开发等方面全方位的技术支持,有关方案详细信息及相关技术支持,请联系瑞萨(Renesas)电子授权代理商
世强电讯
。
射频工程师养成培训教程套装,助您快速成为一名优秀射频工程师...

