- 易迪拓培训,专注于微波、射频、天线设计工程师的培养
基于NCV7680设计的汽车LED照明技术
NCV7680是On Semi公司的线性稳流及控制器,包含8个线性可编程恒流源,能支持高达每通道75 mA的发光二极管(LED)驱动电流。设计用于汽车固态组合尾灯(RCL)的稳流和控制,支持两个亮度等级,一个用于停车,另一个用于尾部照明。典型应用包括组合尾灯、日间行车灯(DRL)、雾灯、中央高位停车灯(CHMSL)阵列、转向信号灯和液晶显示器(LCD)背光。本文介绍了NCV7680主要特性,方框图,升压模式和多种应用电路,以及NCV7680-NCV3163评估板主要特性。

图1。NCV7680方框图
图2。NCV7680带外接FET镇流晶体管的应用框图
图3。NCV7680不带外接FET镇流晶体管的应用框图
图4。NCV7680升压模式框图
图5。NCV7680停车灯应用框图
图6。NCV7680尾灯应用框图
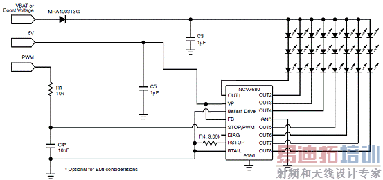
图7。NCV7680 PWM工作电路(LCD背光应用)
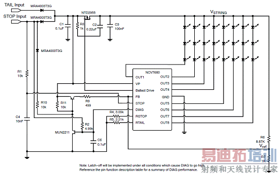
图8。闭锁电路 [p]
NCV7680-NCV3163评估板
The NCV7680 is an octal LED driver designed for automotive LED rear combination lamps. External programmability of the NCV7680 allows the user to set the tail current and stop currents using a single resistor for each function. An optional external FET is used to help distribute power for high power systems.
The NCV7680-NCV3163 Evaluation Board includes both an NCV7680 (octal driver) and NCV3163 (Boost Regulator). The NCV3163 allows for an increased number of LEDs per NCV7680 output by boosting the LED string anode voltage. The DIAG pin is brought out for reporting of open circuit conditions.
NCV7680-NCV3163评估板特性 :
STOP Input Switch
DIAG Output
LED Isolation
STOP Programming Current
External PWM Input
Adjustable Boost Circuit with Internal Switch
RoHS Compliant 
图9。NCV7680-NCV3163评估板外形图
图10。NCV7680-NCV3163评估板电路图
射频工程师养成培训教程套装,助您快速成为一名优秀射频工程师...
天线设计工程师培训课程套装,资深专家授课,让天线设计不再难...
上一篇:LED照明调光设计方案
下一篇:白光LED的PWM驱动原理

