- 易迪拓培训,专注于微波、射频、天线设计工程师的培养
恒压/恒流输出式单片开关电源的设计原理
摘要:单片开关电源是国际上90年代才开始流行的新型开关电源芯片,本文阐述恒压/恒流输出式的设计原理。
关键词:单片开关设计原理恒压/恒流输出
The Design Principle of Single chip Switching Power Supply with Constant Voltage or Constant Current
Abstract:Three ends single chip switching power supply is new type swichting power core which has been popular since 1990. This paper introduces the design principle of single chip switching power supply with constant voltage or constant current.
Keywords:Single chip switching, Design principle, Constant voltage or constant current
恒压/恒流输出式单片开关电源可简称为恒压/恒流源。其特点是具有两个控制环路,一个是电压控制环,另一个为电流控制环。当输出电流较小时,电压控制环起作用,具有稳压特性,它相当于恒压源;当输出电流接近或达到额定值时,通过电流控制环使IO维持恒定,它又变成恒流源。这种电源特别适用于电池充电器和特种电机驱动器。下面介绍一种低成本恒压/恒流输出式开关电源,其电流控制环是由晶体管构成的,电路简单,成本低,易于制作。
1恒压/恒流输出式开关电源的工作原理
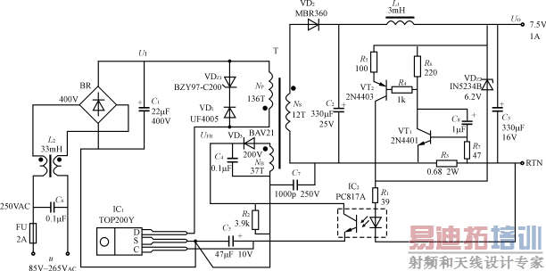
75V、1A恒压/恒流输出式开关电源的电路如图1所示。它采用一片TOP200Y型开关电源(IC1),配PC817A型线性光耦合器(IC2)。85V~256V交流输入电压u经过EMI滤波器L2、C6)、整流桥(BR)和输入滤波电容(C1),得到大约为82V~375V的直流高压UI,再通过初级绕组接TOP200Y的漏极。由VDZ1和VD1构成的漏极箝位保护电路,将高频变压器漏感形成的尖峰电压限定在安全范围之内。VDZ1采用BZY97睠200型瞬态电压抑制器,其箝位电压UB=200V。VD1选用UF4005型超快恢复二极管。次级电压经过VD2、C2整流滤波后,再通过L1、C3滤波,获得+75V输出。VD2采用3A/70V的肖特基二极管。反馈绕组的输出电压经过VD3、C4整流滤波后,得到反馈电压UFB=26V,给光敏三极管提供偏压。C5为旁路电容,兼作频率补偿电容并决定自动重启频率。R2为反馈绕组的假负载,空载时能限制反馈电压UFB不致升高。
图175V、1A恒压/恒流输出式开关电源的电路
该电源有两个控制环路。电压控制环是由1N5234B型62V稳压管(VDZ2)和光耦合器PC817A(IC2)构成的。其作用是当输出电流较小时令开关电源工作在恒压输出模式,此时VDZ2上有电流通过,输出电压由VDZ2的稳压值(UZ2)和光耦中LED的正向压降(UF)所确定。电流控制环则由晶体管VT1和VT2、电流检测电阻R3、光耦IC2、电阻R4~R7、电容C8构成。其中,R3专用于检测输出电流值。VT1采用2N4401型NPN硅管,国产代用型号为3DK4C;VT2则选2N4403型PNP硅管,可用国产3DK9C代换。R6、R5分别用于设定VT1、VT2的集电极电流值IC1、IC2。R5还决定电流控制环的直流增益。C8为频率补偿电容,防止环路产生自激振荡。在刚通电或自动重新启动时,瞬态峰值电压可使VT1导通,利用R7对其发射结电流进行限制;R4的作用是将VT1的导通电流经VT2旁路掉,使之不通过R1。电流控制环的启动过程如下:随着IO的增大,当IO接近于1A时,UR3↑→VT1导通→UR6↑→VT2导通,由VT2的集电极给光耦提供电流,迫使UO↓。由UO降低,VDZ2不能被反向击穿,其上也不再有电流通过,因此电压控制环开路,开关电源就自动转入恒流模式。C7为安全电容,能滤除由初、次级耦合电容产生的共模干扰。
图2恒压/恒流源的输出特性
该电源既可工作在75V稳压输出状态,又能在1A的受控电流下工作。当环境温度范围是0℃~50℃时,恒流输出的准确度约为±8%。
该电源的输出电压-输出电流(U0-I0)特性如图2所示。由图可见,它具有以下显著特点:
(1)当u=85VAC或265VAC时,特性曲线变化很小,这表明输出特性基本不受交流输入电压变化的影响;
图3电压及电流控制环的单元电路
(2)当IO<0 90A时 处 于 恒 压 区 , IO≈ 0 98A时 位 于 恒 流 区 , 且 UO随 着 IO的 略 微 增 加 而 迅 速 降 低 ;
(3)当UO≤2V时,VT1和VT2已无法给光耦继续提供足够的工作电流,此时电流控制环不起作用,但初级电流仍受TOP200Y的最大极限电流ILIMIT(max)的限制。这时,UR6↑,通过VT1和VT2使光耦工作电流迅速减小,强迫TOP200Y进入自动重新启动状态。这表明,一旦电流控制环失控,立即从恒流模式转入自动重启状态,将IO拉下来,对芯片起保护作用。 [p]
2恒压/恒流输出式开关电源的电路设计
电压及电流控制环的单元电路如图3所示。
21电压控制环的设计
恒压源的输出电压由下式确定:
UO=UZ2+UF+UR1=UZ2+UF+IR1·R1(1)
式中,UZ2=62V,UF=12(典型值),需要确定的只是R1上的压降UR1。令R1上的电流为IR1,VT2的集电极电流为IC2,光耦输入电流(即LED工作电流)为IF,显然IR1=IC2=IF,并且它们随u、IO和光耦的电流传输比CTR值而变化。TOP200Y的控制端电流IC变化范围是25mA(对应于最大占空比Dmax)~65mA(对应于最小占空比Dmin),现取中间值IC=45mA。因IC是从光敏三极管的发射极流入控制端的,故有关系式
(2)
在IC和CTR值确定之后,很容易求出IR1。单片开关电源须采用线性光耦合器,要求CTR=80%~160%,可取中间值120%。将IC=45mA,CTR=120%代入式(2)得出,IR1=375mA。令R1=39Ω时,UR1=0146V。最后代入式(1)计算出
UO=UZ2+UF+UR1=62V+12V+0146V
=7546V≈75V
22电流控制环的设计
电流控制环由VT1、VT2、R1、R3~R7、C8和PC817A等构成。下面需最终算出恒定输出电流IOH的期望值。图3中,R7为VT1的基极偏置电阻,因基极电流很小,而R3上的电流很大,故可认为VT1的发射结压降UBEI全部降落在R3上。则
(3)
利用下面二式可以估算出VT1、VT2的发射结压降:
(4)
(5)
式中,k为波尔兹曼常数,T为环境温度(用热力学温度表示),q是电子电量。当TA=25℃时,T=298K,kT/q=00262V。IC1、IC1分别为VT1、VT2的集电极电流。IS为晶体管的反向饱和电流,对于小功率管,IS=4×10-14A。
因为前已求出IR1=IF=IC2=375mA,所以
又因IE2≈IC2,故UR5=IC2R5=375mA×100Ω=0375V,由此推导出UR6=UR5+UBE2=0375V+0662=1037V。取R6=220Ω时,IR6=IC1=UR6/R6=471mA。下面就用此值来估算UBE1,进而确定电流检测电阻R3的阻值:![]()
与之最接近的标称阻值为068Ω。代入式(3)可求得
考虑到VT1的发射结电压UBE1的温度系数αT≈-21mV/℃,当环境温度升高25℃时,IOH值降为
恒流准确度为![]()
与设计指标相吻合。
3反馈电源的设计
反馈电源的设计主要包括两项内容:
(1)在恒流模式下计算反馈绕组的匝数NB。之所以按恒流模式计算NB值,是因为此时UO和UFB都迅速降低(UO=UOmin=2V),只有UFB足够高时,才能确保恒流源正常工作。
(2)在恒压模式下计算出反馈电压额定值UFB。此时UO=75V,UFB也将达到最大值,由此求得UFB值,能为选择光耦合器的耐压值提供依据。
反馈电压UFB由下式确定:
(6)
式中,UF2和UF3分别为VD2、VD3的正向导通压降。NS为次级匝数。从式(6)可解出
(7)
在恒流模式下当负载加重(即负载电阻减小)时,UO和UFB会自动降低,以维持恒流输出。为使开关电源从恒流模式转换到自动重启状态时仍能给TOP200Y提供合适的偏压,要求UFB至少比恒流模式下控制电压的最大值UCmax高出3V。这里假定UCmax=6V,故取UFB=9V。将UFB=9V、UO=UCmin=2V、UF2=06V、UF3=1V、IO=IOH=0982A、R3=068Ω、NS=12匝一并代入式(7),计算出NB=367匝≈37匝(取整)。
在恒压模式下,UO=75V,最大输出电流IO=095A,再代入式(6)求得,UFB=26V,此即反馈电压的额定值。选择光耦合器时,光敏三极管的反向击穿
表1各项性能指标
| 型号规格 | 稳压范围(V) | 源电压效应 | 负载效应 | 效率 | 输出电压相对谐波含量 | 源功率因数 | 恢复时间(ms) | 体积:L×W×H(mm) | 整机重量(kg) |
|---|---|---|---|---|---|---|---|---|---|
| CWY-Ⅱ-5kVA | 150-260 | ≤3% | ≤5% | ≥89% | ≤3.5% | ≥0.95% | 10~90 | 510×710×830 | 170 |
| CWY-Ⅱ-10kVA | ≥91% | 520×880×1050 | 320 |
电压必须大于此值,即U(BR)CEO>26V。常用线性光耦的U(BR)CEO=30V~90V。计算光敏三极管反向工作电压UIC2的公式为
UIC2=UFB-UCmin(8)
式中,UCmin为控制端电压的最小值(55V)。不难算出,UIC2=205V。这里采用PC817A型光耦合器,其U(BR)CEO=35V>205V,完全能满足要求。但在设计高压电池充电器时,必须选择耐高压的光耦合器。
射频工程师养成培训教程套装,助您快速成为一名优秀射频工程师...
天线设计工程师培训课程套装,资深专家授课,让天线设计不再难...
上一篇:LED灯具在影视照明领域应用的分析
下一篇:LED数字电子钟的设计

